Trasformatore o condensatore ?
Moderatori:
carloc,
g.schgor,
BrunoValente,
IsidoroKZ
0
voti
gianniniivo ha scritto:Dal momento che i condensatori di prelievo sono 2 non troviamo informazione su come gestire le polarità, potrebbe essere anche indifferente...
Si può pensare di usare un simulatore
0
voti
Ma non riusciamo a capirci, che funzioni lo sappiamo già e funziona anche bene. Quello che non sappiamo è se sulle uscite del trasformatore ci vanno i poli positivi dei trasformatori, i negativi o alternati. O magari è indifferente, essendo praticamente in serie.
-

gianniniivo
9.045 7 11 13 - No Rank
- Messaggi: 2875
- Iscritto il: 5 feb 2019, 23:50
0
voti
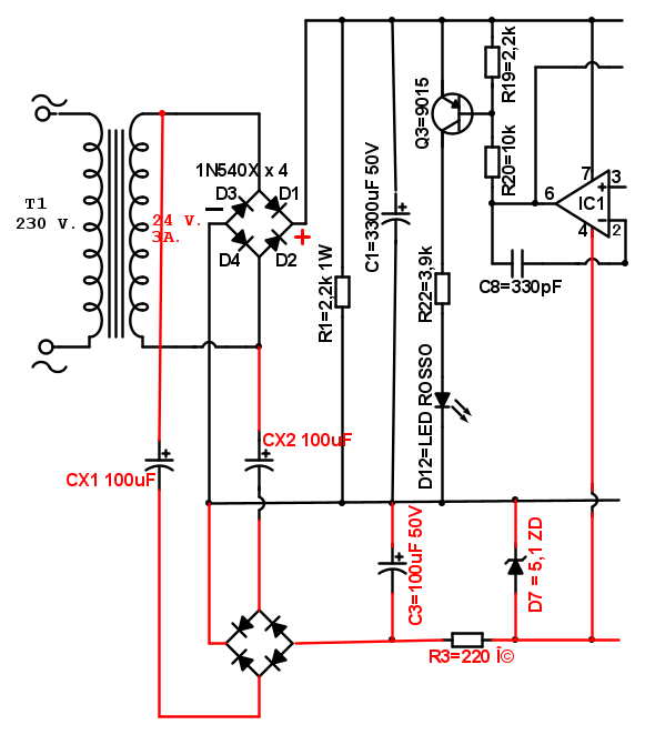
Postando un esempio pratico, non sappiamo se CX1 e CX2 vanno collocati così:
Così:
così:
Oppure è indifferente:
Così:
così:
Oppure è indifferente:
-

gianniniivo
9.045 7 11 13 - No Rank
- Messaggi: 2875
- Iscritto il: 5 feb 2019, 23:50
0
voti
Innanzi tutto concordo con chi è a favore di un secondario dedicato rispetto ai condensatori.
Riguardo il mio alimentatore da 3.2v : 16.5v - 20A variabile v e I + crowbar switching, si è piuttosto complicato.
Prima di tutto occorre un alimentatore da server 300w Siemens anni '90 poi va stravolto lo stampato sostituiti i finali ... riprogettato al 90% la parte di controllo logica e analogica... ventola a velocita variabile ...controllo temperatura ...Crowbar ecc: un mesetto di lavoro a tempo perso .
Ne ho fatti due esamplari il primo quello variabile che ho io e un secondo fisso a 13V per un amico OM che lo usa con un ricetrasmettitore Kenwood da ormai 20 anni senza problemi.
E' leggero e robusto carica senza problemi le batterie 12v e accende le candelette dei motori diesel .
Per provarlo a fondo mi sono anche costruito in carico fittizio altrimenti non c'era modo di vedere se c'erano parti critiche.
A partire da un buon alimentatore switching di quelli tipo PC con +12-12+5 e un po di pazienza si puo fare.
In foto dimostra i sui anni ... e la sua "Esperienza sul campo"
Ciao
Riguardo il mio alimentatore da 3.2v : 16.5v - 20A variabile v e I + crowbar switching, si è piuttosto complicato.
Prima di tutto occorre un alimentatore da server 300w Siemens anni '90 poi va stravolto lo stampato sostituiti i finali ... riprogettato al 90% la parte di controllo logica e analogica... ventola a velocita variabile ...controllo temperatura ...Crowbar ecc: un mesetto di lavoro a tempo perso .
Ne ho fatti due esamplari il primo quello variabile che ho io e un secondo fisso a 13V per un amico OM che lo usa con un ricetrasmettitore Kenwood da ormai 20 anni senza problemi.
E' leggero e robusto carica senza problemi le batterie 12v e accende le candelette dei motori diesel .
Per provarlo a fondo mi sono anche costruito in carico fittizio altrimenti non c'era modo di vedere se c'erano parti critiche.
A partire da un buon alimentatore switching di quelli tipo PC con +12-12+5 e un po di pazienza si puo fare.
In foto dimostra i sui anni ... e la sua "Esperienza sul campo"
Ciao
600 Elettra
0
voti
gianniniivo ha scritto: ...non sappiamo se CX1 e CX2 vanno collocati così... così... ...o così...
Direi invece che lo sappiamo e cioè in nessuno di quei tre modi; sull'alternata ci vanno condensatori non polarizzati.
Per forza elettrolitici? Elettrolitici non polarizzati.
"Non farei mai parte di un club che accettasse la mia iscrizione" (G. Marx)
-

claudiocedrone
21,3k 4 7 9 - Master EY

- Messaggi: 15303
- Iscritto il: 18 gen 2012, 13:36
0
voti
Secondo me ragionando terra terra avete spostato in negativo l'alternata del secondario quindi vanno col positivo in alto.
Se volete fare una prova più scientifica si può verificare con un oscilloscopio cosa succede.
Ciao
P. S. Non vedo più la resistenza in serie ai condensatori forse è meglio metterla altrimenti poverini durano poco veramente.
Se volete fare una prova più scientifica si può verificare con un oscilloscopio cosa succede.
Ciao
P. S. Non vedo più la resistenza in serie ai condensatori forse è meglio metterla altrimenti poverini durano poco veramente.
600 Elettra
0
voti
edgar ha scritto:Si può pensare di usare un simulatore
gianniniivo ha scritto:Quello che non sappiamo è se sulle uscite del trasformatore ci vanno i poli positivi dei trasformatori, i negativi o alternati
il simulatore ti permette di vedere le forme d'onda del nodo di interesse. Da li uno può decidere come collegare il tutto.
Secondo me gli schemi postati in [76] hanno un errore concettuale di partenza.
Un ponte per ricavare una tensione negativa di qualche volt, partendo da magari 24 volt AC è un controsenso per queste ragioni:
1) Un raddrizzatore a doppia semionda è più efficiente rispetto alla singola semionda, quindi bisogna poi abbattere una tensione media maggiore. Tanto vale andare con la singola semionda
2) Usare un ponte per poi mettere in comune il negativo con l'altro ponte, nello schema specifico, è solo una complicazione.
3) Lo schema originale, usando un solo diodo, determina in maniera univoca il senso di tensione / corrente
Come osserva giustamente
Personale conclusione: il progettista originale ha fatto la scelta più consona per questa parte di circuito
Chi c’è in linea
Visitano il forum: Nessuno e 133 ospiti

Elettrotecnica e non solo (admin)
Un gatto tra gli elettroni (IsidoroKZ)
Esperienza e simulazioni (g.schgor)
Moleskine di un idraulico (RenzoDF)
Il Blog di ElectroYou (webmaster)
Idee microcontrollate (TardoFreak)
PICcoli grandi PICMicro (Paolino)
Il blog elettrico di carloc (carloc)
DirtEYblooog (dirtydeeds)
Di tutto... un po' (jordan20)
AK47 (lillo)
Esperienze elettroniche (marco438)
Telecomunicazioni musicali (clavicordo)
Automazione ed Elettronica (gustavo)
Direttive per la sicurezza (ErnestoCappelletti)
EYnfo dall'Alaska (mir)
Apriamo il quadro! (attilio)
H7-25 (asdf)
Passione Elettrica (massimob)
Elettroni a spasso (guidob)
Bloguerra (guerra)




