ThEnGi ha scritto:
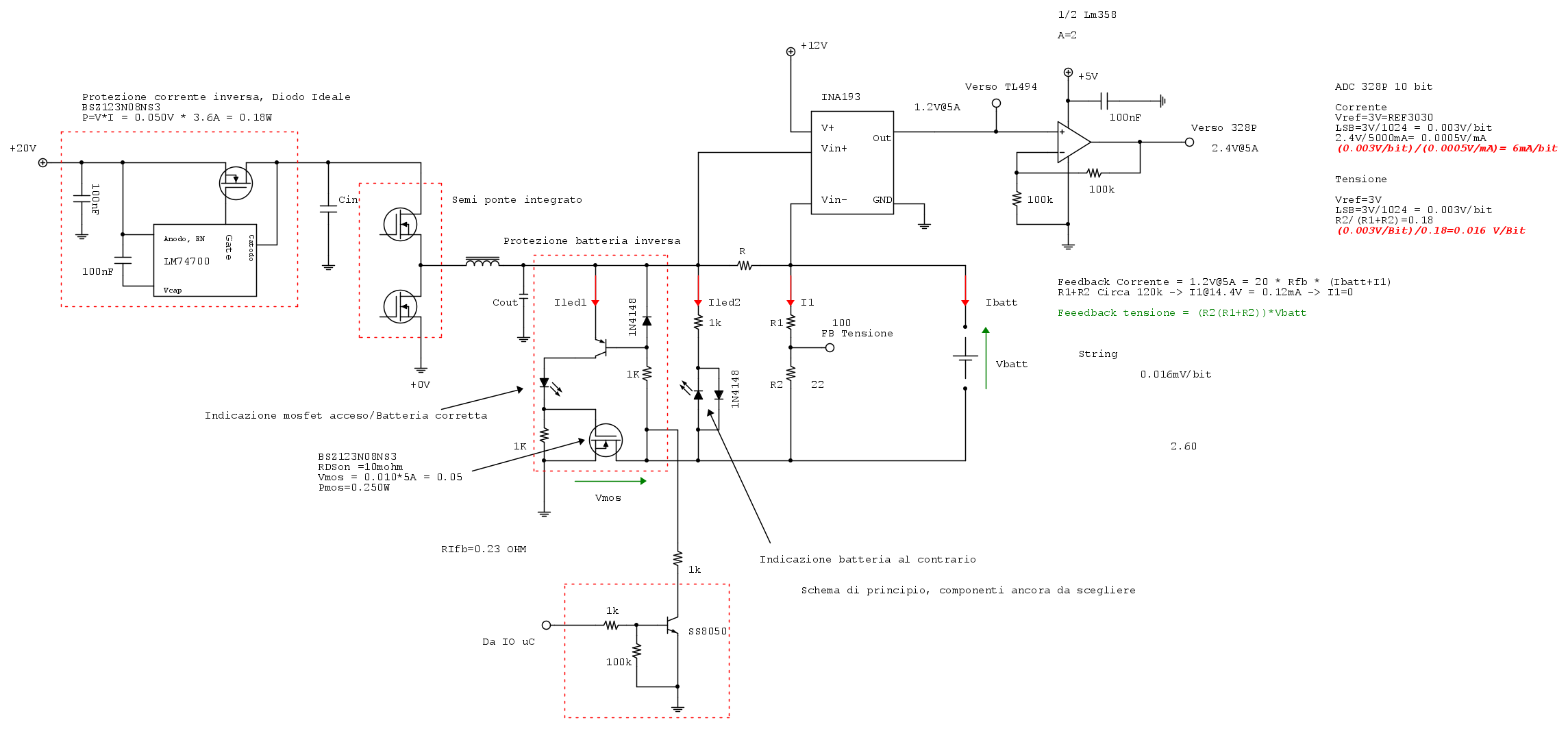
L'alimentazione del Buck (+20V) arriva da un "alimentatore" USB PD (5A@20V)
Ok, pensavo che partissi da una raddrizzata, per filtrare 5A ci vuole ben altro
Saluti
Moderatori:
carloc,
g.schgor,
BrunoValente,
IsidoroKZ
ThEnGi ha scritto:
L'alimentazione del Buck (+20V) arriva da un "alimentatore" USB PD (5A@20V)



ThEnGi ha scritto:L'unica cosa che mi preoccupa è la banda del circuito di aplificazione....


ThEnGi ha scritto:
Anche scartando l'ultimo valore ottengo sempre +-0.03V e +-12mA
Sto mancando di considerare qualcosa ?


lelerelele ha scritto:poi se sei bravo a progettare circuito e PCB otterrai ottimi risultati.


Visitano il forum: Nessuno e 47 ospiti