Cos'è ElectroYou | Login Iscriviti

ElectroYou - la comunità dei professionisti del mondo elettrico

I2C Bus Extender

Elettronica lineare e digitale: didattica ed applicazioni

Moderatori: Foto Utentecarloc, Foto Utenteg.schgor, Foto UtenteBrunoValente, Foto UtenteIsidoroKZ

0
voti

[71] Re: I2C Bus Extender

Messaggioda Foto Utenteboiler » 1 ago 2024, 14:38

Mi stupisce la limitatezza della banda necessaria, ma mi fido :ok:
Sicuro di voler usare quel tipo di connettore su una scheda che per sua natura vibrerà parecchio?

Boiler
Avatar utente
Foto Utenteboiler
26,4k 5 9 13
G.Master EY
G.Master EY
 
Messaggi: 5613
Iscritto il: 9 nov 2011, 12:27

0
voti

[72] Re: I2C Bus Extender

Messaggioda Foto Utentetheking0 » 1 ago 2024, 14:54

boiler ha scritto:Mi stupisce la limitatezza della banda necessaria, ma mi fido :ok:


La frequenza di rotazione massima del rotore è di 18Hz (1080 RPM), che comunque è una velocità che difficilmente ci si arriva per bilanciare dei rotori.
Nella bilanciatura in genere contano le prime armoniche rilevate.
Ad esempio a 1000 RPM (caso limite):

1ª armonica: 16.67 Hz (frequenza fondamentale)
2ª armonica: 33.34 Hz
3ª armonica: 50 Hz
4ª armonica: 66.68 Hz
5ª armonica: 83.35 Hz

e a 500 RPM (caso più realistico) :

1ª armonica: 8.33 Hz (frequenza fondamentale)
2ª armonica: 16.67 Hz
3ª armonica: 25 Hz
4ª armonica: 33.33 Hz
5ª armonica: 41.67 Hz

Questi sono le considerazioni che ho fatto per stabilire tali larghezze di banda.

Sicuro di voler usare quel tipo di connettore su una scheda che per sua natura vibrerà parecchio?

Pensavo di bloccarlo poi con un po' di collante, al momento non saprei quale ma l'idea era quella.
Pensi sia più indicato un SMA ?
Altra alternativa: predispongo delle pad per saldare direttamente il coassiale sulla scheda.
Avatar utente
Foto Utentetheking0
1.442 1 6 11
Master
Master
 
Messaggi: 605
Iscritto il: 11 feb 2012, 22:37

0
voti

[73] Re: I2C Bus Extender

Messaggioda Foto Utenteboiler » 1 ago 2024, 15:09

Capisco. Se parliamo di queste frequenze, ci sta anche il trimmer.
E la linea ad impedenza controllata è decisamente un eccesso di zelo, ma ormai ce l'abbiamo e ce la teniamo, male non fa :ok:

Sì, l'SMA è decisamente meglio.
A metà strada tra i due ci sarebbe l'MMCX, ma ho fatto brutte esperienze, specialmente proprio per quel che riguarda la resistenza meccanica.
Non so della colla potrebbe aiutare.

Boiler
Avatar utente
Foto Utenteboiler
26,4k 5 9 13
G.Master EY
G.Master EY
 
Messaggi: 5613
Iscritto il: 9 nov 2011, 12:27

0
voti

[74] Re: I2C Bus Extender

Messaggioda Foto Utentetheking0 » 1 ago 2024, 15:28

boiler ha scritto:Capisco. Se parliamo di queste frequenze, ci sta anche il trimmer.
E la linea ad impedenza controllata è decisamente un eccesso di zelo, ma ormai ce l'abbiamo e ce la teniamo, male non fa :ok:
...

Ti dico la verità se mi dici che non è necessario io lo eliminerei solo per il fatto che poi possa utilizzare un solo cavo schermato multipolo di tipo FLEX, dal lato sensore li saldo direttamente e fermo con il pressacavo, dal lato MCU gli metto un connettore M8 o simile e stop. Mi verrebbe più semplice il tutto senza inguainare cavi e avere linee separate.
Come come ho valutato sicuramente siamo sui 50Hz o al massimo 100Hz.
Avatar utente
Foto Utentetheking0
1.442 1 6 11
Master
Master
 
Messaggi: 605
Iscritto il: 11 feb 2012, 22:37

0
voti

[75] Re: I2C Bus Extender

Messaggioda Foto Utenteboiler » 1 ago 2024, 15:34

Potevi dirmelo prima :mrgreen:
No beh, certo. Andrei comunque su un cavo twistato e di qualità decente, ma con un economicissimo CAT5e sei a cavallo.

Boiler
Avatar utente
Foto Utenteboiler
26,4k 5 9 13
G.Master EY
G.Master EY
 
Messaggi: 5613
Iscritto il: 9 nov 2011, 12:27

0
voti

[76] Re: I2C Bus Extender

Messaggioda Foto Utentetheking0 » 1 ago 2024, 15:40

boiler ha scritto:Potevi dirmelo prima :mrgreen:

Da come l'avevi messa io avevo capito che serviva un coassiale per forza di cose :mrgreen:
No beh, certo. Andrei comunque su un cavo twistato e di qualità decente, ma con un economicissimo CAT5e sei a cavallo.
..

Ok, quindi intendi per una linea differenziale per il solo uso del cavo ?
Tieni conto che che' un motore asincrono sotto inverter e un po' di rumore potrebbe anche esserci nella zona.
Avatar utente
Foto Utentetheking0
1.442 1 6 11
Master
Master
 
Messaggi: 605
Iscritto il: 11 feb 2012, 22:37

0
voti

[77] Re: I2C Bus Extender

Messaggioda Foto Utenteboiler » 1 ago 2024, 16:33

puoi riservare un doppino per il segnale e usarne un altro per l'alimentazione.

Boiler
Avatar utente
Foto Utenteboiler
26,4k 5 9 13
G.Master EY
G.Master EY
 
Messaggi: 5613
Iscritto il: 9 nov 2011, 12:27

0
voti

[78] Re: I2C Bus Extender

Messaggioda Foto Utentetheking0 » 1 ago 2024, 16:44

Foto Utenteboiler, e per l'operazionale posso mantenere quello o ne serve uno diverso ?
avendo a disposizione 4 coppie sul cat5 potrei già portarmi anche l'altro asse che male non fa, se devo montare il sensore girato di 90 gradi aggiusto solo in software.
Potrei usare un connettore rj45 con la ghiera bloccante per evitare problemi con le vibrazioni.
Avatar utente
Foto Utentetheking0
1.442 1 6 11
Master
Master
 
Messaggi: 605
Iscritto il: 11 feb 2012, 22:37

0
voti

[79] Re: I2C Bus Extender

Messaggioda Foto Utenteboiler » 1 ago 2024, 17:22

theking0 ha scritto:Foto Utenteboiler, e per l'operazionale posso mantenere quello o ne serve uno diverso ?

Certo, è ottimo e non costa molto, non c'è motivo di cambiarlo.

avendo a disposizione 4 coppie sul cat5 potrei già portarmi anche l'altro asse che male non fa, se devo montare il sensore girato di 90 gradi aggiusto solo in software.
Potrei usare un connettore rj45 con la ghiera bloccante per evitare problemi con le vibrazioni.

Mi sembra una buona soluzione.

Boiler
Avatar utente
Foto Utenteboiler
26,4k 5 9 13
G.Master EY
G.Master EY
 
Messaggi: 5613
Iscritto il: 9 nov 2011, 12:27

0
voti

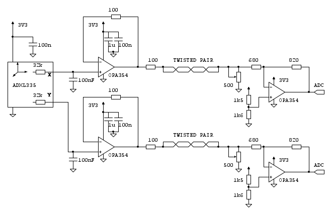
[80] Re: I2C Bus Extender

Messaggioda Foto Utentetheking0 » 1 ago 2024, 18:43

Foto Utenteboiler, quindi diventerà un cosa del genere:

Ho cambiato i resistori per adattare all'impedenza di 100ohm del cavo cat5, e messo un trimmer multi giro da 500 ohm dal lato MCU.
Sul lato acquisizione quei resistori da 680 e 820 resterebbero invariati ?
Avatar utente
Foto Utentetheking0
1.442 1 6 11
Master
Master
 
Messaggi: 605
Iscritto il: 11 feb 2012, 22:37

PrecedenteProssimo

Torna a Elettronica generale

Chi c’è in linea

Visitano il forum: Nessuno e 165 ospiti