Ciao David,
tutto risolto il circuito funziona alla perfezione. Ora lo devo testare su distanze di almeno 2,5 metri. Ti farò sapere.
Nel frattempo sai che principio adottano (in quanto non hanno uno specchio riflettente) quelli commerciali tipo questo
http://cgi.ebay.it/Rivelatore-PIR-Allar ... dZViewItem
emettitore / ricevitore IR
Moderatori:
carloc,
g.schgor,
BrunoValente,
IsidoroKZ
0
voti
mi fa molto piacere che tu abbia risolto! Complimenti !
I sensori PIR (Passive InfraRed) rilevano le emissioni di raggi infrarossi e quindi sono capaci di discriminare un corpo caldo da uno freddo. Nel caso specifico il corpo di una persona emette infrarossi poiché è caldo mentre l' ambiente che lo circonda è freddo, Il calore dell' uomo (come quello di ogni altro animale a sangue caldo) viene rilevato dal sensore PIR che attraverso un apposito circuito fa scattare l' allarme. Il principio di funzionamento è analogo a quello su cui si basano i termometri a raggi infrarossi.
Se vuoi approfondire qui trovi il datasheet di un sensore che puoi trovare su RS
Ciao
David
I sensori PIR (Passive InfraRed) rilevano le emissioni di raggi infrarossi e quindi sono capaci di discriminare un corpo caldo da uno freddo. Nel caso specifico il corpo di una persona emette infrarossi poiché è caldo mentre l' ambiente che lo circonda è freddo, Il calore dell' uomo (come quello di ogni altro animale a sangue caldo) viene rilevato dal sensore PIR che attraverso un apposito circuito fa scattare l' allarme. Il principio di funzionamento è analogo a quello su cui si basano i termometri a raggi infrarossi.
Se vuoi approfondire qui trovi il datasheet di un sensore che puoi trovare su RS
Ciao
David
0
voti
Ciao David,
rinnovo i ringraziamenti per la pazienza e la professionalità da te dimostrata. Fa molto piacere anche a me aver raggiunto un obbiettivo importante per la mia crescita tecnica. Ho testato il circuito che mi ero preposto su breadoard con risultati veramente soddisfacenti.
Purtroppo a distanze superiori i 15cm viene meno l'interfaccia TX/RX. Diciamo che 2 metri sarebbe la distanza ideale di interfaccia. Cosa mi consigli?
Ti posto il circuito su breadboard con relativo schema.
Riassumendo brevemente il suo funzionamento:
L'idea parte dal concetto di abilitare l'accensione di una lampada solo di sera ed al passaggio attraverso una barriera IR.
Ho utilizzato un circuito crepuscolare che alimentasse la bobina del relè solo di sera. Ho ovviato al problema di innesco/disinnesco del LDR all'accensione della lampada sfruttando il doppio scambio del relè uno come autoalimentazione della bobina (solo con lampada accesa e quindi con timer abilitato) e l'altro come interruttore della lampada.
Il TX utilizza a monte un circuito multivibratore impostato alla frequenza di circa 10KHz.
Il RX utilizza un filtro passa banda di II ordine che filtra eventuali segnali spuri.
Il segnale uscente da RX viene inviato ad un comparatore che provvede ad innescare (quando il raggio IR viene interrotto) un Timer NE555 in configurazione monostabile.
Il segnale uscente dal monostabile azionerà tramite un BJT un relè che provvederà ad accendere la lampada.
Credo che per coprire distanze di interfaccia maggiori debba provvedere alla sostituzione del TX/RX e magari modificare la frequenza di trasmissione; se questa fosse la strada da intraprendere che sensori mi consigli?
Ciao.
P.S. scusa per lo schema non ben definito. Se hai bisogno posso mandarti un dettaglio ingrandito.
rinnovo i ringraziamenti per la pazienza e la professionalità da te dimostrata. Fa molto piacere anche a me aver raggiunto un obbiettivo importante per la mia crescita tecnica. Ho testato il circuito che mi ero preposto su breadoard con risultati veramente soddisfacenti.
Purtroppo a distanze superiori i 15cm viene meno l'interfaccia TX/RX. Diciamo che 2 metri sarebbe la distanza ideale di interfaccia. Cosa mi consigli?
Ti posto il circuito su breadboard con relativo schema.
Riassumendo brevemente il suo funzionamento:
L'idea parte dal concetto di abilitare l'accensione di una lampada solo di sera ed al passaggio attraverso una barriera IR.
Ho utilizzato un circuito crepuscolare che alimentasse la bobina del relè solo di sera. Ho ovviato al problema di innesco/disinnesco del LDR all'accensione della lampada sfruttando il doppio scambio del relè uno come autoalimentazione della bobina (solo con lampada accesa e quindi con timer abilitato) e l'altro come interruttore della lampada.
Il TX utilizza a monte un circuito multivibratore impostato alla frequenza di circa 10KHz.
Il RX utilizza un filtro passa banda di II ordine che filtra eventuali segnali spuri.
Il segnale uscente da RX viene inviato ad un comparatore che provvede ad innescare (quando il raggio IR viene interrotto) un Timer NE555 in configurazione monostabile.
Il segnale uscente dal monostabile azionerà tramite un BJT un relè che provvederà ad accendere la lampada.
Credo che per coprire distanze di interfaccia maggiori debba provvedere alla sostituzione del TX/RX e magari modificare la frequenza di trasmissione; se questa fosse la strada da intraprendere che sensori mi consigli?
Ciao.
P.S. scusa per lo schema non ben definito. Se hai bisogno posso mandarti un dettaglio ingrandito.
- Allegati
-
- circuito.jpg (66.89 KiB) Osservato 4664 volte
-
- DSCN0051.jpg (89.46 KiB) Osservato 4650 volte
0
voti
purtroppo dal disegno dello schema non si riescono al leggere i valori. Dovresti inviare il file .sch, per fare ciò puoi caricarlo su questo sito ed incollare nel prossimo messaggio il link che ti viene restituito al termine dell' upload.
Ciao
David
Ciao
David
0
voti
0
voti
ho guardato il circuito che hai postato, veramente interessante!
Per quanto riguarda la parte Tx/Rx ho trovato la soluzione per estendere la copertura fino a circa 3 metri. Ci sono da fare alcune modifiche che però ti garantiranno il risultato voluto.
Prima di risponderti le ho provate sul mio circuito per verificarne l' affidabilità. Il responso è stato positivo quindi te le elenco:
queste sono relative al trasmettitore :
1- ti conviene separare le alimentazioni e renderle totalmente indipendenti, la maniera più veloce secondo me è quella di costruire il trasmettitore su una basetta millefori ed alimentarlo con una batteria.
Infatti lavorando con un' unica alimentazione si creano dei problemi (legati al fenomeno delle cadute di massa) dovuti all' elevato valore della corrente che impulsivamente scorre nel led trasmettitore. Tali assorbimenti generano degli squilibri che rendono instabile la massa del circuito e generano un segnale (di frequenza pari a quella di lavoro) che disturba il corretto funzionamento del circuito. Questi disturbi sono difficoltosi da gestire poiché subiscono le medesime amplificazioni del segnale trasmesso e di conseguenza risultano piuttosto gravosi. L' unico modo per liberarsene indiscutibilmente è probabilmente quello che ti ho indicato; anche se la questione è un po' laboriosa ti suggerisco di farlo, una volta eliminati i disturbi riuscirai a capire ed interpretare meglio quello che succede sul ricevitore. Se l' argomento ti interessa su questo topic (verso la metà di pagina 6) trovi alcune interessanti spiegazioni.
2- sostituisci il transistor che pilota il led trasmettitore con uno che ti consenta un maggior guadagno e possa sopportare più alte correnti di collettore (io ho usato un darlington BDX53).
3- aumenta la corrente che scorre nei led fino a 800ma.
Queste quelle al ricevitore :
il problema della scarsa distanza di copertura nasce dal fatto che il segnale ricevuto non viene sufficientemente amplificato. Il passa banda oltre a filtrarlo lo amplifica 10 volte; quando però la distanza tra Tx ed Rx aumenta il fascio infrarosso perde efficacia ed il segnale prodotto dal fototransistor risulta attenuato. Si rende perciò necessario inviare il segnale in uscita dal passa banda ad un nuovo stadio di amplificazione. Io ho risolto inviandolo all' altro operazionale presente sull' LM358 configurato per ottenere un guadagno di 15 volte. Così facendo ottieni un' ottimo risultato.
Purtroppo non ho avuto il tempo di allegarti lo schema elettrico.... se riesco provvedo domani o comunque il prima possibile.
Ciao
David
Per quanto riguarda la parte Tx/Rx ho trovato la soluzione per estendere la copertura fino a circa 3 metri. Ci sono da fare alcune modifiche che però ti garantiranno il risultato voluto.
Prima di risponderti le ho provate sul mio circuito per verificarne l' affidabilità. Il responso è stato positivo quindi te le elenco:
queste sono relative al trasmettitore :
1- ti conviene separare le alimentazioni e renderle totalmente indipendenti, la maniera più veloce secondo me è quella di costruire il trasmettitore su una basetta millefori ed alimentarlo con una batteria.
Infatti lavorando con un' unica alimentazione si creano dei problemi (legati al fenomeno delle cadute di massa) dovuti all' elevato valore della corrente che impulsivamente scorre nel led trasmettitore. Tali assorbimenti generano degli squilibri che rendono instabile la massa del circuito e generano un segnale (di frequenza pari a quella di lavoro) che disturba il corretto funzionamento del circuito. Questi disturbi sono difficoltosi da gestire poiché subiscono le medesime amplificazioni del segnale trasmesso e di conseguenza risultano piuttosto gravosi. L' unico modo per liberarsene indiscutibilmente è probabilmente quello che ti ho indicato; anche se la questione è un po' laboriosa ti suggerisco di farlo, una volta eliminati i disturbi riuscirai a capire ed interpretare meglio quello che succede sul ricevitore. Se l' argomento ti interessa su questo topic (verso la metà di pagina 6) trovi alcune interessanti spiegazioni.
2- sostituisci il transistor che pilota il led trasmettitore con uno che ti consenta un maggior guadagno e possa sopportare più alte correnti di collettore (io ho usato un darlington BDX53).
3- aumenta la corrente che scorre nei led fino a 800ma.
Queste quelle al ricevitore :
il problema della scarsa distanza di copertura nasce dal fatto che il segnale ricevuto non viene sufficientemente amplificato. Il passa banda oltre a filtrarlo lo amplifica 10 volte; quando però la distanza tra Tx ed Rx aumenta il fascio infrarosso perde efficacia ed il segnale prodotto dal fototransistor risulta attenuato. Si rende perciò necessario inviare il segnale in uscita dal passa banda ad un nuovo stadio di amplificazione. Io ho risolto inviandolo all' altro operazionale presente sull' LM358 configurato per ottenere un guadagno di 15 volte. Così facendo ottieni un' ottimo risultato.
Purtroppo non ho avuto il tempo di allegarti lo schema elettrico.... se riesco provvedo domani o comunque il prima possibile.
Ciao
David
0
voti
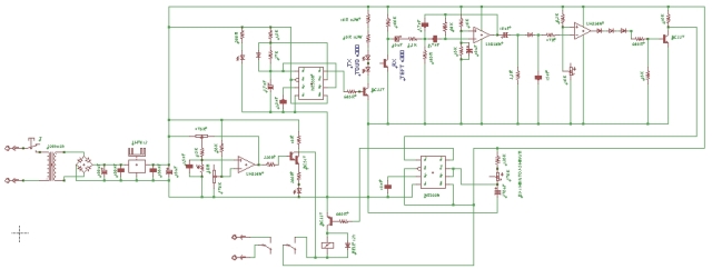
questo è il nuovo schema elettrico:
Ho avuto modo di testarlo e mi sembra funzionare correttamente. Fammi sapere se è tutto ok.
Ciao
David
P.S.
Non è necessario modificare il valore dei condensatori da 10µF in ingresso ed in uscita dal filtro.
Ho avuto modo di testarlo e mi sembra funzionare correttamente. Fammi sapere se è tutto ok.
Ciao
David
P.S.
Non è necessario modificare il valore dei condensatori da 10µF in ingresso ed in uscita dal filtro.
0
voti
Ciao David,
ho adottato il tuo schema ed ho portato fino all'assorbimento massimo i TX bruciandone addirittura alcuni. Ora la massima corrente che possono assorbire è di 600mA. Ho sostituito il BJT all'uscita del NE555 con un BD139. Ho verificato il segnale in uscita dal TX piazzando la sonda sul collettore ed ho verificato la frequenza di circa 10KHz con DC = 5%. In ingresso al filtro mi ritrovo un segnale con frequenza 10KHz e DC = 95% di ampiezza 5V. Questo segnale viene innalzato di altrettanti 5V dalla componente continua. Il segnale uscente dal filtro ha un'ampiezza di 400 mV pp con un'ulteriore componente continua di 400mV. Purtroppo anche con il tuo schema a valle del segnale non è cambiato nulla.
In seguito ho amplificato attraverso un LM358 con un G=15 innalzando sia la componente continua che quella alternata.
MI sono fermato qui poiché ho notato che qualunque soluzione adottassi allontanando il TX dalla RX il segnale perdeva di intensità. Credo che i sensori non siano adatti allo scopo. Il circuito nella sua configurazione è funzionante, se sostituissi alla TX/RX un sensore PIR?
Accidenti so che c'ero vicino
Ciao.
ho adottato il tuo schema ed ho portato fino all'assorbimento massimo i TX bruciandone addirittura alcuni. Ora la massima corrente che possono assorbire è di 600mA. Ho sostituito il BJT all'uscita del NE555 con un BD139. Ho verificato il segnale in uscita dal TX piazzando la sonda sul collettore ed ho verificato la frequenza di circa 10KHz con DC = 5%. In ingresso al filtro mi ritrovo un segnale con frequenza 10KHz e DC = 95% di ampiezza 5V. Questo segnale viene innalzato di altrettanti 5V dalla componente continua. Il segnale uscente dal filtro ha un'ampiezza di 400 mV pp con un'ulteriore componente continua di 400mV. Purtroppo anche con il tuo schema a valle del segnale non è cambiato nulla.
In seguito ho amplificato attraverso un LM358 con un G=15 innalzando sia la componente continua che quella alternata.
MI sono fermato qui poiché ho notato che qualunque soluzione adottassi allontanando il TX dalla RX il segnale perdeva di intensità. Credo che i sensori non siano adatti allo scopo. Il circuito nella sua configurazione è funzionante, se sostituissi alla TX/RX un sensore PIR?
Accidenti so che c'ero vicino
Ciao.
0
voti
mi capita una cosa strana:
monto un LM358 sulla breadbord, metto l'alimentazione sul pin 8 e la massa sul pin4. Verifico con il tester in DC e ritrovo i seguenti valori:
pin1 = 9,3V
pin2 = 1,9V
pin3 = 2,1V
pin4 = 0V
pin5 = 1,9V
pin6 = 2,0V
pin7 = 9,35V
pin8 = 10,6V
cambio LM358 e ne metto uno nuovo
pin1 = 9,3V
pin2 = 1,9V
pin3 = 2,1V
pin4 = 0V
pin5 = 1,9V
pin6 = 2,0V
pin7 = 9,35V
pin8 = 10,6V
tolgo tutto e verifico utilizzando un filo dove c'erano i pin dell'integrato la presenza di tensioni
pin1 = 0,02V
pin2 = 0,02V
pin3 = 0,02V
pin4 = 0V
pin5 = 0,02V
pin6 = 0,02V
pin7 = 0,02V
pin8 = 10,6V
se tengo il filo con cui rilevo le tensioni premuto tra il dito ed il puntale positivo del tester, i valori passano da 0,02V a 0,5V
cosa c'è che non va?
monto un LM358 sulla breadbord, metto l'alimentazione sul pin 8 e la massa sul pin4. Verifico con il tester in DC e ritrovo i seguenti valori:
pin1 = 9,3V
pin2 = 1,9V
pin3 = 2,1V
pin4 = 0V
pin5 = 1,9V
pin6 = 2,0V
pin7 = 9,35V
pin8 = 10,6V
cambio LM358 e ne metto uno nuovo
pin1 = 9,3V
pin2 = 1,9V
pin3 = 2,1V
pin4 = 0V
pin5 = 1,9V
pin6 = 2,0V
pin7 = 9,35V
pin8 = 10,6V
tolgo tutto e verifico utilizzando un filo dove c'erano i pin dell'integrato la presenza di tensioni
pin1 = 0,02V
pin2 = 0,02V
pin3 = 0,02V
pin4 = 0V
pin5 = 0,02V
pin6 = 0,02V
pin7 = 0,02V
pin8 = 10,6V
se tengo il filo con cui rilevo le tensioni premuto tra il dito ed il puntale positivo del tester, i valori passano da 0,02V a 0,5V
cosa c'è che non va?
0
voti
purtroppo costruire e soprattutto testare i circuiti su bredboard comporta spesso dei problemi, i contatti incerti tra i componenti ed altre problematiche rendono difficoltosa l' individuazione degli errori e spesso le reali condizioni di funzionamento vengono alterate.
Avendolo precedentemente testato lo schema elettrico che ti ho inviato sono abbastanza sicuro del suo funzionamento anche se non escludo che possa contenere qualche errore. Secondo me dovrebbe funzionare anche in presenza di led emettitore e fotodiodo ricevente differenti, al massimo potrebbe ridursi le distanza di massima copertura.
Mi risulta strano che il led trasmettitore si sia bruciato, i calcoli che erano stati fatti per i quali la corrente massima risultava 800ma erano relativi al tuo componente.
Secondo me ti conviene riprovare a costruire il circuito su bredboard avendo però l' accortezza di verificare a circuito ultimato con il tester in funzione continuità (quella che suona) tutti i collegamenti.
Non so darti una spiegazione in merito ai valori che riscontri sui pin dell' LM358 dovresti spiegare se sono misurati quando l' integrato è connesso come nello schema oppure se i pin dell' integrato non vengono connessi a nulla.
Utilizzare un sensore PIR secondo me è da escludere, io non l' ho mai utilizzato e non riuscirei ad esserti utile in oltre credo che per funzionare il tutto andrebbe gestito da un microcontrollore.
Ma la tensione di alimentazione che valore ha 12V oppure 10.6V ?
Ciao
David
Avendolo precedentemente testato lo schema elettrico che ti ho inviato sono abbastanza sicuro del suo funzionamento anche se non escludo che possa contenere qualche errore. Secondo me dovrebbe funzionare anche in presenza di led emettitore e fotodiodo ricevente differenti, al massimo potrebbe ridursi le distanza di massima copertura.
Mi risulta strano che il led trasmettitore si sia bruciato, i calcoli che erano stati fatti per i quali la corrente massima risultava 800ma erano relativi al tuo componente.
Secondo me ti conviene riprovare a costruire il circuito su bredboard avendo però l' accortezza di verificare a circuito ultimato con il tester in funzione continuità (quella che suona) tutti i collegamenti.
Non so darti una spiegazione in merito ai valori che riscontri sui pin dell' LM358 dovresti spiegare se sono misurati quando l' integrato è connesso come nello schema oppure se i pin dell' integrato non vengono connessi a nulla.
Utilizzare un sensore PIR secondo me è da escludere, io non l' ho mai utilizzato e non riuscirei ad esserti utile in oltre credo che per funzionare il tutto andrebbe gestito da un microcontrollore.
Ma la tensione di alimentazione che valore ha 12V oppure 10.6V ?
Ciao
David
Chi c’è in linea
Visitano il forum: Nessuno e 65 ospiti

Elettrotecnica e non solo (admin)
Un gatto tra gli elettroni (IsidoroKZ)
Esperienza e simulazioni (g.schgor)
Moleskine di un idraulico (RenzoDF)
Il Blog di ElectroYou (webmaster)
Idee microcontrollate (TardoFreak)
PICcoli grandi PICMicro (Paolino)
Il blog elettrico di carloc (carloc)
DirtEYblooog (dirtydeeds)
Di tutto... un po' (jordan20)
AK47 (lillo)
Esperienze elettroniche (marco438)
Telecomunicazioni musicali (clavicordo)
Automazione ed Elettronica (gustavo)
Direttive per la sicurezza (ErnestoCappelletti)
EYnfo dall'Alaska (mir)
Apriamo il quadro! (attilio)
H7-25 (asdf)
Passione Elettrica (massimob)
Elettroni a spasso (guidob)
Bloguerra (guerra)


