Per quanto riguarda l'inibizione del MOS, non ti preoccupare si può fare tranquillamente intervenendo direttamente sul GATE.
Ciao
Stefano
BATTERIE PIOMBO GEL TEMPI DI SCARICA
Moderatori:
carloc,
g.schgor,
BrunoValente,
IsidoroKZ
0
voti
Scusami Stefano,
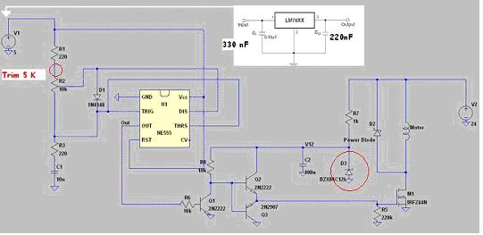
stavo ricontrollando se avessi tutti i componenti per procedere nel weekend, ma ricordo che per il diodo BZX84C12L nel PWM da 12 V, mi facesti una e-mail di precisazione che avrei dovuto prenderlo da 15 V.
Siccome, come sai devo realizzare il PWM a 24 V e il diodo è sempre il BZX84C12L (D3) , devo prenderlo di tensione SUPERIORE A 24 V ??
Scusami ancora !!
ciao
by
Anthony
stavo ricontrollando se avessi tutti i componenti per procedere nel weekend, ma ricordo che per il diodo BZX84C12L nel PWM da 12 V, mi facesti una e-mail di precisazione che avrei dovuto prenderlo da 15 V.
Siccome, come sai devo realizzare il PWM a 24 V e il diodo è sempre il BZX84C12L (D3) , devo prenderlo di tensione SUPERIORE A 24 V ??
Scusami ancora !!
ciao
by
Anthony
0
voti
Siccome è passato del tempo, per fugare ogni dubbi nella risposta potresti ripostare lo schema a cui farai riferimento per il montaggio, e le caratteristiche tensione e corrente desiderate? (facciamo un ultimo controllo)
0
voti
ciao per il fatto dei condensatori se hai un condensatore da 65 volt e lo alimenti a 24 volt avra una carica massima di 24 volt! non si somma nel tempo! e rimarrà a 24volt fino a che non verrà scaricato!
-

francesco_17
8 1 5 - Frequentatore

- Messaggi: 162
- Iscritto il: 4 lug 2008, 3:41
0
voti
Woooooooooowwwwwwww !!!!!!!!!!
IL PWM FUUUNZIOOOOOONAAAAAAA !!!!!!!!!!!!!!!!!!
Maaaagico Stefano
e tutti coloro che mi stanno aiutando ( il mio primo vero circuito +/- complicato ), ci ho messo 5 ore notturne e mi sono spezzato i reni, avevo paura a collegarlo, ricontrollavo 3 volte per ogni componente saldato + alla fine ho ripercorso ogni singolo ponticello che costituisce le decine di fili di collegamento sulla basetta, non essendoci lo stampato, ho cominciato con basse tensioni fino ai 24 V, BELLISSIMO !!!
Per il Diodo ho fatto a testa mia mettendocene uno da 30 V,
è quello che va a massa sul gate del MOS.
La cosa buona è che, almeno senza inerzia, MOS e Schottky restano FREDDI, l’unico che riscalda un po’ è il 7805
PERO’ C’E’ UN PROBLEMINO !!
Il trimmer in serie a R1 da 5 K che serve per limitare la massima tensione, nell’ultimo Millimetro di rotazione E’ BRUSCO !!
In pratica a parità di posizione potenziometro acceleratore, spara 7-8 volt di scatto a fine corsa ( 1 mm ).
Ugualmente se pongo al massimo il trimmer, l’ultimo millimetro del pot acceleratore passa da 16 V a 24 V di scatto.
Forse devo mettere un’altra resistenza in serie o usare un trimmer più grande ?
Comunque sono davvero molto contento !!!
ORA SI PASSA AL SENSORE DI PEDALATA ASSISTITA SUL GATE !!!
Yuuuuuuuhuuuuuuuuuuu !!!!!!
Attendo con ansia, salutoni
By
Anthony
PS: NON riesco ad allegare la foto, l'ho ridotta alle dimensioni di un cece e mi dice sempre che è GRANDE
IL PWM FUUUNZIOOOOOONAAAAAAA !!!!!!!!!!!!!!!!!!
Maaaagico Stefano
e tutti coloro che mi stanno aiutando ( il mio primo vero circuito +/- complicato ), ci ho messo 5 ore notturne e mi sono spezzato i reni, avevo paura a collegarlo, ricontrollavo 3 volte per ogni componente saldato + alla fine ho ripercorso ogni singolo ponticello che costituisce le decine di fili di collegamento sulla basetta, non essendoci lo stampato, ho cominciato con basse tensioni fino ai 24 V, BELLISSIMO !!! Per il Diodo ho fatto a testa mia mettendocene uno da 30 V,
La cosa buona è che, almeno senza inerzia, MOS e Schottky restano FREDDI, l’unico che riscalda un po’ è il 7805
PERO’ C’E’ UN PROBLEMINO !!
Il trimmer in serie a R1 da 5 K che serve per limitare la massima tensione, nell’ultimo Millimetro di rotazione E’ BRUSCO !!
In pratica a parità di posizione potenziometro acceleratore, spara 7-8 volt di scatto a fine corsa ( 1 mm ).
Ugualmente se pongo al massimo il trimmer, l’ultimo millimetro del pot acceleratore passa da 16 V a 24 V di scatto.
Forse devo mettere un’altra resistenza in serie o usare un trimmer più grande ?
Comunque sono davvero molto contento !!!
ORA SI PASSA AL SENSORE DI PEDALATA ASSISTITA SUL GATE !!!
Yuuuuuuuhuuuuuuuuuuu !!!!!!
Attendo con ansia, salutoni
By
Anthony
PS: NON riesco ad allegare la foto, l'ho ridotta alle dimensioni di un cece e mi dice sempre che è GRANDE

0
voti
Scusatemi ma non potevo non allegare la foto, visto che questo argomento è cominciato con le batterie piombo gel e poi si è trasformato in un trattato su come realizzare una bicicletta elettrica a buon mercato.
Appena finisco credo si possa inserire il progetto su Electro You con istruzioni e foto in modo che tutti possano cimentarsi, visto anche l'elevato numero delle visite, sull'argomento
Ora attendo istruzioni da Stefano ( si può dire il mio Tutor
) per dotare la bici anche di pedalata assistita.
Saluti a tutti
by
Anthony
Appena finisco credo si possa inserire il progetto su Electro You con istruzioni e foto in modo che tutti possano cimentarsi, visto anche l'elevato numero delle visite, sull'argomento
Ora attendo istruzioni da Stefano ( si può dire il mio Tutor
) per dotare la bici anche di pedalata assistita.
Saluti a tutti
by
Anthony
0
voti
Sono felice che il circuito funzioni!!!!!!
Ho però alcuni dubbi:
Cosa vuole dire il discorso del diodo?
Il 7805 non deve scaldare, se scalda c'è qualcosa che non va..
Mi ridisegni lo schema esattamente come lo hai montato tu?
Ciao
Stefano
Ho però alcuni dubbi:
Per il Diodo ho fatto a testa mia mettendocene uno da 30 V,![]()
è quello che va a massa sul gate del MOS.
La cosa buona è che, almeno senza inerzia, MOS e Schottky restano FREDDI, l’unico che riscalda un po’ è il 7805
Cosa vuole dire il discorso del diodo?
Il 7805 non deve scaldare, se scalda c'è qualcosa che non va..
Mi ridisegni lo schema esattamente come lo hai montato tu?
Ciao
Stefano
0
voti
Ciao Stefano, esattamente come lo hai postato Tu !!
Solo che il diodo D3 cerchiato in rosso l'ho messo da 30V e in serie a R1 prima del Pot R2 ci ho messo il Trimmer da 5 K sempre su tuo consiglio !!
Il 7805 per scalda intendo lievemente tiepido, sul data sheet parla di temp fino a + 125 °.
Invece mi aspettavo forti dissipazioni dal MOS e Schottky che invece senza inerzia rimangono freddi
Comunque gli ho messo un Condesatore su IN di 330 nF e su OUT uno da 220 nF
L'UNICO PROBLEMA E' :
Per il resto è OK e vorrei procedere con il Timer 555 sul gate, una cosa molto semplice come ti avevo descritto credo a pag 7 di questo argomento.
Salutoni
Anthony
Solo che il diodo D3 cerchiato in rosso l'ho messo da 30V e in serie a R1 prima del Pot R2 ci ho messo il Trimmer da 5 K sempre su tuo consiglio !!
Il 7805 per scalda intendo lievemente tiepido, sul data sheet parla di temp fino a + 125 °.
Invece mi aspettavo forti dissipazioni dal MOS e Schottky che invece senza inerzia rimangono freddi
Comunque gli ho messo un Condesatore su IN di 330 nF e su OUT uno da 220 nF
L'UNICO PROBLEMA E' :
A.T. ha scritto:PERO’ C’E’ UN PROBLEMINO !!
Il trimmer in serie a R1 da 5 K che serve per limitare la massima tensione, nell’ultimo Millimetro di rotazione E’ BRUSCO !!
In pratica a parità di posizione potenziometro acceleratore, spara 7-8 volt di scatto a fine corsa ( 1 mm ).
Ugualmente se pongo al massimo il trimmer, l’ultimo millimetro del pot acceleratore passa da 16 V a 24 V di scatto.
Forse devo mettere un’altra resistenza in serie o usare un trimmer più grande ?
Per il resto è OK e vorrei procedere con il Timer 555 sul gate, una cosa molto semplice come ti avevo descritto credo a pag 7 di questo argomento.
Salutoni
Anthony
0
voti
Non ti preoccupare dell'inibizione sul gate, appena sarà tutto a posto procederemo in tal senso.
Prima però vorrei esser sicuro che sia tutto a posto e direi che da quel che mi dici non è così.
Per quanto riguarda il discorso del diodo da 30V che hai messo non ci siamo: al posto di D3 ci vuole uno zener con tensione compresa tra 12V e 18V.
Esso serve per limitare la tensione sul gate del MOS che non deve eccedere in nessun caso i 20V altrimenti si rischia di distruggere il MOS.
Quindi sostituiscilo altrimenti "rischiamo grosso"
Per quanto riguarda il calore sviluppato dal 7805 mi preoccupa che sia anche tiepidino, perché siccome il circuito dovrebbe assorbire pochi milliampere dai 5V e quindi non si dovrebbe scaldare per nulla.
Se scalda anche di poco c'è qualcosa che non va ed è bene che lo troviamo.
Se il MOS e il Diodo non scaldano vuol dire che non sta passando molta corrente.
Come stai facendo le prove? Con il motore a vuoto? (in tal caso passa sicuramente poca corrente)
Adesso magari per sicurezza provo a costruirmi anch'io il circuitino così verifico che non ci siano problemi che non avevo considerato.
Ciao
Stefano
Prima però vorrei esser sicuro che sia tutto a posto e direi che da quel che mi dici non è così.
Per quanto riguarda il discorso del diodo da 30V che hai messo non ci siamo: al posto di D3 ci vuole uno zener con tensione compresa tra 12V e 18V.
Esso serve per limitare la tensione sul gate del MOS che non deve eccedere in nessun caso i 20V altrimenti si rischia di distruggere il MOS.
Quindi sostituiscilo altrimenti "rischiamo grosso"
Per quanto riguarda il calore sviluppato dal 7805 mi preoccupa che sia anche tiepidino, perché siccome il circuito dovrebbe assorbire pochi milliampere dai 5V e quindi non si dovrebbe scaldare per nulla.
Se scalda anche di poco c'è qualcosa che non va ed è bene che lo troviamo.
Se il MOS e il Diodo non scaldano vuol dire che non sta passando molta corrente.
Come stai facendo le prove? Con il motore a vuoto? (in tal caso passa sicuramente poca corrente)
Adesso magari per sicurezza provo a costruirmi anch'io il circuitino così verifico che non ci siano problemi che non avevo considerato.
Ciao
Stefano
0
voti
In un post precedente sullo schema a 12 V mi inviasti una e-mail di CORREZIONE NELLA QUALE MI DICEVI DI SOSTITUIRE IL D3 DA 12 V CON UNO DA 15 V !!
Con la stessa logica ho pensato di aumentare il tensione ( 30 V ) dello stesso diodo con il PWM alimentato a 24 V, ho fatto una cavolata ?
Riproverò il PWM visto che mi pare che nelle prove successive, fatte gradualmente a tensioni sempre maggiori partendo da 5 V, con i dissipatori montati, NON HO NOTATO PIU' RISCALDAMENTI AL CONTATTO CON LE DITA.
Quindi cambierò il diodo, ma mi devi dire da quanti volt devo applicarlo.
ci sentiamo domani
grazie ancora
saluti
Anthony
Con la stessa logica ho pensato di aumentare il tensione ( 30 V ) dello stesso diodo con il PWM alimentato a 24 V, ho fatto una cavolata ?
Riproverò il PWM visto che mi pare che nelle prove successive, fatte gradualmente a tensioni sempre maggiori partendo da 5 V, con i dissipatori montati, NON HO NOTATO PIU' RISCALDAMENTI AL CONTATTO CON LE DITA.
Quindi cambierò il diodo, ma mi devi dire da quanti volt devo applicarlo.
ci sentiamo domani
grazie ancora
saluti
Anthony
Chi c’è in linea
Visitano il forum: Nessuno e 145 ospiti

Elettrotecnica e non solo (admin)
Un gatto tra gli elettroni (IsidoroKZ)
Esperienza e simulazioni (g.schgor)
Moleskine di un idraulico (RenzoDF)
Il Blog di ElectroYou (webmaster)
Idee microcontrollate (TardoFreak)
PICcoli grandi PICMicro (Paolino)
Il blog elettrico di carloc (carloc)
DirtEYblooog (dirtydeeds)
Di tutto... un po' (jordan20)
AK47 (lillo)
Esperienze elettroniche (marco438)
Telecomunicazioni musicali (clavicordo)
Automazione ed Elettronica (gustavo)
Direttive per la sicurezza (ErnestoCappelletti)
EYnfo dall'Alaska (mir)
Apriamo il quadro! (attilio)
H7-25 (asdf)
Passione Elettrica (massimob)
Elettroni a spasso (guidob)
Bloguerra (guerra)


