Cos'è ElectroYou | Login Iscriviti

ElectroYou - la comunità dei professionisti del mondo elettrico

Orologio a led

Elettronica lineare e digitale: didattica ed applicazioni

Moderatori: Foto Utentecarloc, Foto Utenteg.schgor, Foto UtenteBrunoValente, Foto UtenteIsidoroKZ

0
voti

[81] Re: Orologio a led

Messaggioda Foto UtenteIsidoroKZ » 19 apr 2011, 17:01

giorjevic ha scritto:
190420111153.jpg
Adesso posto tutte le foto che ho fatto


Continuo a vedere degli errori, piu` altri pezzi dubbi che devo ancora esaminare.

Non capisco se hai delle incomprensioni con la basetta oppure con la lettura degli schemi. Fai quanto ti dico adesso, step by step.

1) Avevo linkato tempo fa un file pdf in cui verso il fondo sono sono descritti i collegamenti che fornisce la basetta. Guardalo, leggilo, studialo e poi dimmi "con parole tue :-) ", come sono fatti i collegamenti dentro la basetta. Considera la basetta messa orizzontalmente, cosi' se parli di verticale o colonne e orizzontali o righe ci si capisce.

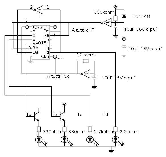
2) Nello schema con un solo 4015, che ripeto qui,


descrivi a parole, con precisione i collegamenti dell'uscita c e dell'uscita d del 4015. Indica anche il numero dei piedini dell'integrato. Questo mi serve per capire come leggi gli schemi.

3) Guardando il tuo circuito, quello che vedo in foto, descrivi con precisione i collegamenti dell'uscita c e dell'uscita d del 4015.

Ovviamente non basta "all'uscita c e` collegato un filo" devi dire dove va a finire, che cosa c'e` dopo, se si biforca dove va, fino a raggiungere il negativo dell'alimentazione.

Piu` tardi guardo le altre foto.


Tre domande, tre risposte articolate!
Per usare proficuamente un simulatore, bisogna sapere molta più elettronica di lui
Plug it in - it works better!
Il 555 sta all'elettronica come Arduino all'informatica! (entrambi loro malgrado)
Se volete risposte rispondete a tutte le mie domande
Avatar utente
Foto UtenteIsidoroKZ
121,2k 1 3 8
G.Master EY
G.Master EY
 
Messaggi: 21059
Iscritto il: 17 ott 2009, 0:00

0
voti

[82] Re: Orologio a led

Messaggioda Foto Utentegiorjevic » 19 apr 2011, 20:30

Di quale file pdf parli? Non ricordo :(


Se per basetta intendi la bread board allora io la considero orizzontale e in particolar modo: Sono orizzontali tutti i fori che partono da A1 e arrivano ad A63 sono verticali tutti i fori che dal numero A55 arrivano al numero J55
Specifico che l'ho considerata così in quanto solo in verticale i fori sono conduttori tra di loro mentre in orizzontale sono isolati l'uno dall'altro


Faccio un esempio per essere il più chiaro possibile: facciamo finta che prende i due capi dell'alimentatore( positivo e negativo) e collego il positivo sull'A1 e il negativo su J1...specifico ancora che da A1 a J1 è verticale.Ovviamente solo attacando il led lungo la verticale e precisamente un piedino su B1 e uno su H1 il led si accende in quanto un piedino l'ho attaccato sulla verticale del positivo e un piedino sulla verticale del negativo.

0vviamente se attacco invece un piedino su A2 e l'altro su J2 non ottengo l'accensione del led in quanto lungo l'orizzontale i fori sono isolati tra di loro.Spero di essere stato chiaro su cosa sia una verticale e cosa sia un orizzontale per me.

Meglio ancora colonna si ha da A1 a J1 e riga si ha da A1 ad A63


Innanzitutto specifico come leggo il 4015.Lo leggo guardando dalla parte smussata.Dalla parte smussata punto il dito sui piedini di sinistra e inizio a contare da 1 a 8 scendendo mentre puntando il dito sui piedini di destra conto salendo ovvero dal basso verso l'alto dal 9 al 16.Sulle mie foto il pin 1 del 4015 è collegato su E23 mentre il pin 8 su E30 il pin 9 su F30 e il pin 16 su F23.Spero di essere stato chiaro


Il piedino c dell'integrato che corrisponde al pin3(come da data sheet) è collegato dietro la resistenza del terzo led dove la resistenza è quella da 2.2Kohm. IL piedino c,PIN3,è collegato SOLO dietro la resistenza del led interessato cioè il 3°Led.Il collegamento è avvenuto come da schema( si vede nelle foto basta guardare il filo verde che parte da D25 e arriva ad H10.Non è avvenuto nessun altro collegamento tra il piedino c e il resto del circuito





IL piedino d del CD4015 invece corrisponde al pin10.Dalla verticale del piedino d partono due fili:
1)il primo è collegato a una porta invertente del 40106 e in particolare è collegato al pin13 del CD40106 dove il pin13 coincide con l'entrata della porta invertente(la parte piatta per capirci cioè quella senza pallino o gergalmente può essere vista come la base del triangolo,triangolo che è simbolo della porta invertente)

2)il secondo filo invece è collegato al 4°Led e in particolare è collegato dietro la resistenza da 2.7Kohm( come chiesto nello schema)





Guardando lo schema in foto ovvero quello che hai postato tu il piedino c e d li ho collegati come ho appena scritto sopra...il piedino c al terzo led dietro la relativa resistenza e il piedino d dietro la resistenza del 4°Led e poi al pin13 del 40106,entrata della porta invertente.



Spero di avere risposto esaustivamente a tutte le domande postemi.
Avatar utente
Foto Utentegiorjevic
10 4 8
Frequentatore
Frequentatore
 
Messaggi: 279
Iscritto il: 3 apr 2011, 15:30

0
voti

[83] Re: Orologio a led

Messaggioda Foto UtenteIsidoroKZ » 19 apr 2011, 21:21

Certo che le relazioni tecniche non sono il tuo forte :)

Credo che abbia capito che collegamenti forniscono le basette, anche se la descrizione e` piuttosto imprecisa. Non ci sono fori orizzontali o verticali, ci sono allineamenti e collegamenti.

Le barre rosse e blu indicate con + e - sono continue lungo tutta la basetta.

Gli altri collegamenti sono verticali, per colonne, a gruppi di 5: la colonna e` isolata a meta`. A1-B1-C1-D1-E1 sono collegati insieme fra di loro e a nessun altro punto. F1-G1-H1-I1-J1 formano l'altra mezza colonna.

Questo era quanto mi serviva.

Vediamo il 4015. I piedini sono individuati correttamente. Nella descrizione usi i verbi salire e scendere mentre l'integrato e` montato orizzontalmente :). Se ti riferisci allo schema ok, si parte dal piedino segnato come 1 e si procede in senso orario guardando da sopra.

Ok per il collegamento dell'uscita c come da schema. Guardando la basetta vedo il filo verde dall'uscita c ad H10, poi da G10 parte la resistenza da 2.2kohm. WHAT THE HELL IS CONNECTED TO I1?. Io vedo un filo bianco e nero che parte da I1 e va sulla barra di alimentazione positiva. DOVE CAZZO E` QUEL FILO NELLO SCHEMA? E` la seconda volta che ti dico che e` sbagliato.

Piedino d: la lettura dello schema e` corretta, la realizzazione no.

Dall'uscita d vedo un filo bianco arancione che va su I14. Da G14 parte la resistenza da 2.7kohm.

CHE GUFO CI FA IL PEZZO DI FILO ARANCIONE DA J14 ALLA BARRA DEL POSITIVO?
Lo schema lo sai leggere, lo monti sbagliato e non vedi che ci sono dei collegamenti non rappresentati sullo schema.

Adesso passo al transistore collegato al secondo led.

C'e` un filo verde che va dal positivo alla colonna 6 (J6). La resistenza da 330 ohm parte da F6, e quindi essendo sulla stessa semicolonna e` collegata direttamente al positivo. Inoltre mi sembra che il transistore abbia collettore ed emettitore collegati insieme sulla colonna 6, contatti H6 e I6.

TUTTA LA SEMICOLONNA 6 e` collegata insieme, non hai realizzato lo schema.

Per comodita` i transistori conviene metterli con i piedini in orizzontale, ad esempio I6 I7 e I8.

***********

PDF: il mio tempo e` enormemente piu` costoso del tuo, e non mi va di buttarlo. Se do un riferimento, lo vai a cercare e lo studi cover-to-cover. All'universita` scoprirai che non avrai la pappa fatta. Una cosa viene detta una volta e la si da` per fatta. Se dico studia i data sheet, leggi quella guida, tira giu` lo schema dell'oscillatore della sveglia... tutto cio` non e` discutibile o contrattabile. Si fa, senza ulteriori discussioni. Io non ho tanto tempo da perdere, e dover ricorreggere per la seconda volta gli stessi errori dovuti al fatto che non leggi una guida, che non segui le istruzioni non e` una cosa che voglio ripetere. Intelligenti pauca.
Per usare proficuamente un simulatore, bisogna sapere molta più elettronica di lui
Plug it in - it works better!
Il 555 sta all'elettronica come Arduino all'informatica! (entrambi loro malgrado)
Se volete risposte rispondete a tutte le mie domande
Avatar utente
Foto UtenteIsidoroKZ
121,2k 1 3 8
G.Master EY
G.Master EY
 
Messaggi: 21059
Iscritto il: 17 ott 2009, 0:00

0
voti

[84] Re: Orologio a led

Messaggioda Foto Utentegiorjevic » 19 apr 2011, 23:27

Perfetto adesso funziona:D :D :D :D chiedo scusa davvero per il tempo che ho rubato e che senza dubbio è più prezioso del mio


C'era stata una incomprensione da parte mia nel capire come fossero ben collegati i led.Pensavo che in realtà poi tutti i led dovevano essere collegati di nuovo al positivo e non solo i led con la resistenza da 330ohm e il transistor


Chiedo scusa davvero se ancora non ricavo lo schema della sveglia.Potrei sapere in cosa consiste il ricavare lo schema?devo scrivere quali sono i componenti collegati insieme al quarzo?
Avatar utente
Foto Utentegiorjevic
10 4 8
Frequentatore
Frequentatore
 
Messaggi: 279
Iscritto il: 3 apr 2011, 15:30

0
voti

[85] Re: Orologio a led

Messaggioda Foto UtenteIsidoroKZ » 20 apr 2011, 0:12

Non pensare, se non sai come funziona, segui lo schema.

Hai montato i transistori in "orizzontale" eliminando i corticircuiti che vedevo? Se la risposta e` si`, transistori in orizzontale, 4 led che si accendono e si spengono in sequenza correttamente, dovrebbe esserci una forte differenza di luce fra i primi due e i secondi due. Quale preferisci?

RIcavare lo schema vuol dire disegnare lo schema (con fidocad) dei componenti come sono collegati sulla sveglia. Devi riconoscere i componenti, leggere il valore, disegnarli come sono collegati con il loro valore vicino.

Voglio una foto della zona led e transistori e video del funzionamento.
Per usare proficuamente un simulatore, bisogna sapere molta più elettronica di lui
Plug it in - it works better!
Il 555 sta all'elettronica come Arduino all'informatica! (entrambi loro malgrado)
Se volete risposte rispondete a tutte le mie domande
Avatar utente
Foto UtenteIsidoroKZ
121,2k 1 3 8
G.Master EY
G.Master EY
 
Messaggi: 21059
Iscritto il: 17 ott 2009, 0:00

0
voti

[86] Re: Orologio a led

Messaggioda Foto Utentegiorjevic » 20 apr 2011, 19:48

Tra poco posterò le foto del circuito funzionante dove i transistori sono stati messi con i piedini in orizzontale


Per quanto riguarda la luminosità continuo a non vedere delle grandissime differenze...la luce dei led con i transistor è senza dubbio più forte però non di tanto...nel video che tra poco posterò si vedrà meglio




Per quanto riguarda lo schema della sveglia mi è molto difficile ricavarlo in quanto presa la sveglia mi preoccupai solo di recuperare il quarzo e quindi tutti gli altri componenti che erano collegati vicino staccai pure quelli compresi i fili collegato sul circuito stampato.Non so di preciso rimettere i componenti al loro posto però posso pur sempre fare una foto anche a loro e al circuito stampato da cui sono stati ricavati e ovviamente inserire i valori degli stessi componenti
Avatar utente
Foto Utentegiorjevic
10 4 8
Frequentatore
Frequentatore
 
Messaggi: 279
Iscritto il: 3 apr 2011, 15:30

0
voti

[87] Re: Orologio a led

Messaggioda Foto Utentegiorjevic » 20 apr 2011, 20:11

200420111164.jpg
200420111164.jpg (108.2 KiB) Osservato 2144 volte
Avatar utente
Foto Utentegiorjevic
10 4 8
Frequentatore
Frequentatore
 
Messaggi: 279
Iscritto il: 3 apr 2011, 15:30

0
voti

[88] Re: Orologio a led

Messaggioda Foto Utentegiorjevic » 20 apr 2011, 20:14

200420111165.jpg
200420111165.jpg (131.65 KiB) Osservato 2141 volte
Avatar utente
Foto Utentegiorjevic
10 4 8
Frequentatore
Frequentatore
 
Messaggi: 279
Iscritto il: 3 apr 2011, 15:30

0
voti

[89] Re: Orologio a led

Messaggioda Foto Utentegiorjevic » 20 apr 2011, 20:35

Questo invece è il video dove è possibile vedere i Led in funzione

http://www.youtube.com/watch?v=9D3Z-vdi2RQ
Avatar utente
Foto Utentegiorjevic
10 4 8
Frequentatore
Frequentatore
 
Messaggi: 279
Iscritto il: 3 apr 2011, 15:30

0
voti

[90] Re: Orologio a led

Messaggioda Foto Utentegiorjevic » 20 apr 2011, 20:49

Queste invece sono le foto del circuito stampato della sveglia se fosse necessario posto anche le foto della bobina e del magnete che si trovavano nella sveglia
Allegati
200420111166.jpg
200420111166.jpg (158.88 KiB) Osservato 2132 volte
Avatar utente
Foto Utentegiorjevic
10 4 8
Frequentatore
Frequentatore
 
Messaggi: 279
Iscritto il: 3 apr 2011, 15:30

PrecedenteProssimo

Torna a Elettronica generale

Chi c’è in linea

Visitano il forum: Google [Bot], Google Adsense [Bot] e 50 ospiti