CD 4093 (C-mos)
Moderatori:
carloc,
g.schgor,
BrunoValente,
IsidoroKZ
0
voti
[81] Re: CD 4093 (C-mos)
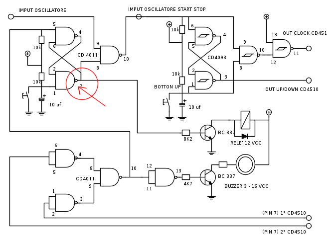
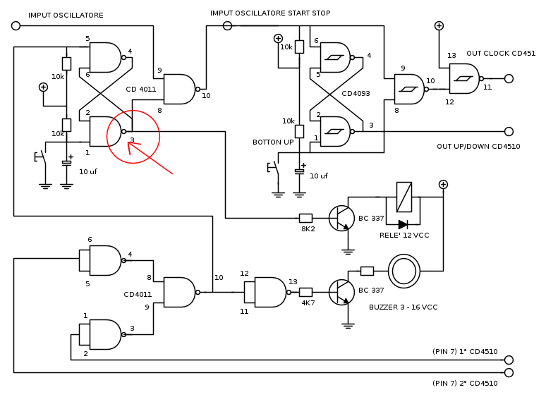
Salveee---Avevate ragione era una saldatura fredda :) avvolte capita che all'accensione mi trovo di già il relè attivato e il passaggio dell'oscillatore...questo perche in una porta logica all'accensione si trova livello logico 1 (nello schema la PORTA LOGICA in questione è cerchiata di rosso...) come potrei fare per averla a livello logico 0 all'accensione del circuito?
-

carlomusumeci
353 5 7 - Sostenitore

- Messaggi: 526
- Iscritto il: 8 apr 2011, 0:35
0
voti
[82] Re: CD 4093 (C-mos)
L'ingresso #1 deve essere a 1 logico mentre il #5 a 0.
http://en.wikipedia.org/wiki/Flip-flop_(electronics)#SR_NAND_latch
http://en.wikipedia.org/wiki/Flip-flop_(electronics)#SR_NAND_latch
0
voti
[83] Re: CD 4093 (C-mos)
l'ingresso Numero 1 si trova di già a livello logico 1, il numero 5 invece per trovarsi a livello logico 0 deve dipendere dai carry out dei 2 cd4510 giusto? quindi il problema sarebbe che all'accensione del circuito, per essere stoppato il conteggio e il relay spento, i display devono visualizzare 00 all'accensione,,, (in questo momento all'accensione visualizzo numeri a caso)..con i diplay a 00 si ha una somma di livello logico 0 uscente dal 4011 riguardante i carry out...è giusto il mio ragionamento?
-

carlomusumeci
353 5 7 - Sostenitore

- Messaggi: 526
- Iscritto il: 8 apr 2011, 0:35
0
voti
[84] Re: CD 4093 (C-mos)
carlomusumeci ha scritto:l'ingresso Numero 1 si trova di già a livello logico 1
Non appena accendi il circuito l'ingresso 1 è a stato logico basso.
è giusto il mio ragionamento?
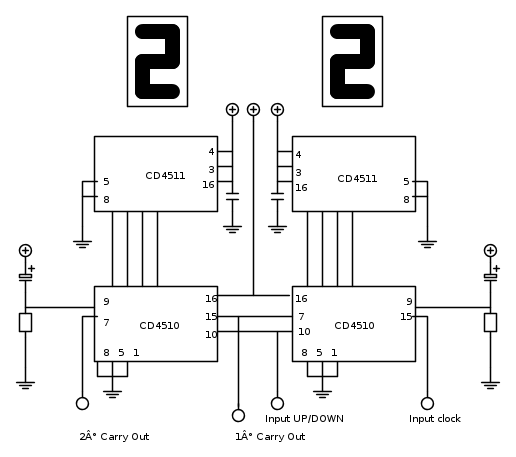
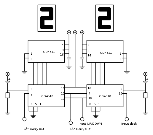
Sul datasheet del 4510 c'è scritto quando il TC è attivo. Se il display visualizza numeri a caso, ed i collegamenti tra contatore e display sono corretti, scommetto che all'accensione del circuito non resetti il contatore..
0
voti
[85] Re: CD 4093 (C-mos)
all'accensione potrei resettare i contatore tramite il Reset(Pin 9) mandandoli a stato logico 1...per avviare i conteggi i pin 9 sono cortocircuitati a massa...non potrei fare qualcosa che ad ogni accensione visualizzi di gia lo 00 ?
-

carlomusumeci
353 5 7 - Sostenitore

- Messaggi: 526
- Iscritto il: 8 apr 2011, 0:35
0
voti
[87] Re: CD 4093 (C-mos)
un qualcosa del genere? http://www.nutchip.com/connect/reset_rc.gif applicato ai pin 9?
-

carlomusumeci
353 5 7 - Sostenitore

- Messaggi: 526
- Iscritto il: 8 apr 2011, 0:35
0
voti
[89] Re: CD 4093 (C-mos)
quindi cambiando i componenti si modifica il tipo di filtro giusto? filtro passa basso e filtro passa alto? ho invertito l'ordine dei componenti ma come valori van bene 100 ohm e 1 Uf? e bisogna applicare due filtri? 1 per ogni reset?
-

carlomusumeci
353 5 7 - Sostenitore

- Messaggi: 526
- Iscritto il: 8 apr 2011, 0:35
1
voti
[90] Re: CD 4093 (C-mos)
Piu' che vederla dal punto di vista dei filtri, piu' semplicemente in questo caso ti serve un segnale che vada High-Low e si mantenga basso per il reset attivo alto (in questo caso hai reset attivo alto).
Per calcolare esattamente i valori del reset RC devi tenere conto sia del transitorio RC tipico della serie RC, sia dei valori di
e
che del tempo minimo al quale devi tenere attivo il reset affinchè venga riconosciuto dalla logica dell'integrato.
Andando a vedere il datasheet del 4510, e considerando tutti i valori da qui in avanti per una alimentazione di 5 V, vediamo che ha una larghezza di impulso minima per il reset di 220 ns (Reset pulse width minima) e una tensione di soglia per l'ingresso che viene riconosciuta come livello logico High di
.
Dunque, se il segnale si mantiene per almeno 220 ns ad un valore compreso tra 3.5 V e Vdd (5V) dovremmo essere sicuri di aver resettato le logiche.
Volendo essere larghi, decidiamo ad esempio di voler tenere per 300 ns il piedino di reset tra i 5 V e i 4 V , e andiamo a vedere quanto dovrebbe valere RC.
Come è noto la relazione è del tipo:

Ora, imponiamo il rapporto desiderato con i nostri valori di tensione soglia (4 V) e Vdd (5 V)

Manipolando un pochino la prima equazione veniamo a




Sostituendo in t il nostro 300 ns avremo infine (considerando anche i limiti)

Quindi, ad esempio scegliendo R ottengo la C e viceversa.
Scelgo C da 10 nF, ottengo una R minima di:

Con questo valore di R siamo sicuri che la tensione sul pin reset non scendera' sotto i 4 V per almeno 300 ns, una valore standard piu' alto, ad esempio
, allarga ancora il nostro margine oltre i 300 ns.
Per concludere ecco una simulazione LTSpice dei valori esatti
e
, come si vede la tensione scende esattamente a 4 V non prima di 300 ns.
Per calcolare esattamente i valori del reset RC devi tenere conto sia del transitorio RC tipico della serie RC, sia dei valori di
e
che del tempo minimo al quale devi tenere attivo il reset affinchè venga riconosciuto dalla logica dell'integrato.Andando a vedere il datasheet del 4510, e considerando tutti i valori da qui in avanti per una alimentazione di 5 V, vediamo che ha una larghezza di impulso minima per il reset di 220 ns (Reset pulse width minima) e una tensione di soglia per l'ingresso che viene riconosciuta come livello logico High di
. Dunque, se il segnale si mantiene per almeno 220 ns ad un valore compreso tra 3.5 V e Vdd (5V) dovremmo essere sicuri di aver resettato le logiche.
Volendo essere larghi, decidiamo ad esempio di voler tenere per 300 ns il piedino di reset tra i 5 V e i 4 V , e andiamo a vedere quanto dovrebbe valere RC.
Come è noto la relazione è del tipo:

Ora, imponiamo il rapporto desiderato con i nostri valori di tensione soglia (4 V) e Vdd (5 V)

Manipolando un pochino la prima equazione veniamo a




Sostituendo in t il nostro 300 ns avremo infine (considerando anche i limiti)

Quindi, ad esempio scegliendo R ottengo la C e viceversa.
Scelgo C da 10 nF, ottengo una R minima di:

Con questo valore di R siamo sicuri che la tensione sul pin reset non scendera' sotto i 4 V per almeno 300 ns, una valore standard piu' alto, ad esempio
, allarga ancora il nostro margine oltre i 300 ns.Per concludere ecco una simulazione LTSpice dei valori esatti
e
, come si vede la tensione scende esattamente a 4 V non prima di 300 ns.-

rusty
4.075 2 9 11 - Utente disattivato per decisione dell'amministrazione proprietaria del sito
- Messaggi: 1578
- Iscritto il: 25 gen 2009, 13:10
Chi c’è in linea
Visitano il forum: Nessuno e 51 ospiti

Elettrotecnica e non solo (admin)
Un gatto tra gli elettroni (IsidoroKZ)
Esperienza e simulazioni (g.schgor)
Moleskine di un idraulico (RenzoDF)
Il Blog di ElectroYou (webmaster)
Idee microcontrollate (TardoFreak)
PICcoli grandi PICMicro (Paolino)
Il blog elettrico di carloc (carloc)
DirtEYblooog (dirtydeeds)
Di tutto... un po' (jordan20)
AK47 (lillo)
Esperienze elettroniche (marco438)
Telecomunicazioni musicali (clavicordo)
Automazione ed Elettronica (gustavo)
Direttive per la sicurezza (ErnestoCappelletti)
EYnfo dall'Alaska (mir)
Apriamo il quadro! (attilio)
H7-25 (asdf)
Passione Elettrica (massimob)
Elettroni a spasso (guidob)
Bloguerra (guerra)

