Quando fai delle misure, devi necessariamente dire con precisione dove le hai rilevate.
Se le misuri all'uscita dei regolatori o dopo i diodi di uscita la cosa cambia sensibilmente.
Ora ti consiglio di accoppiare i due circuiti; quando lo avrai fatto dimmelo e cominceremo a fare delle misure di prova.
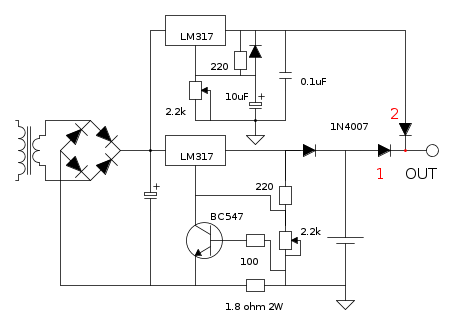
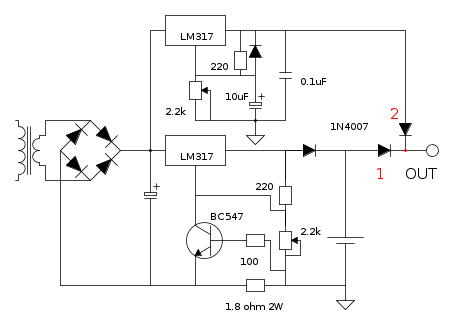
Riporto di seguito lo schema cui faremo riferimento.
Per meglio farti capire il problema, anche se ne avevo gia' accennato, una volta collegato un carico, sul punto segnato in rosso tra i due diodi, sara' presente ed usufruibile la tensione piu' alta proveniente dai due circuiti che sara quella che andra' ad alimentarlo.
Quindi in condizioni ottimali ed in presenza di tensione di rete se vogliamo che il carico venga alimentato dalla parte superiore del circuito (alimentatore), la tensione maggiore dovra' essere quella rilevata dopo il diodo 2, rispetto quella dopo il diodo 1.
Nel frattempo la parte inferiore del circuito provvede alla ricarica o al mantenimento della batteria e la tensione in uscita si ferma quando incontra il punto rosso dopo il diodo 1; solo in mancanza di tensione di rete quindi, la tensione proveniente dalla batteria potra' passare il punto rosso ed andare ad alimentare il circuito.
UPS con caricabatteria al piombo (indicatore)
Moderatori:
carloc,
g.schgor,
BrunoValente,
IsidoroKZ
0
voti
Quindi se ho capito bene.
Abbiamo regolato la tensione in uscita dal DIODO2 (alimentatore) a 5.5volt, mentre la tensione del circuito per la carica/mantenimento della batteria a 6.8volt.
Se la tensione dopo il DIODO1 è minore di 5.5volt, il carico verrà alimentato dal circuito dell'alimentatore, nel momento in cui la tensione dopo il DIODO1 è maggiore di 5.5volt (in caso di mancanza di rete) il carico verrà alimentato dal circuito della batteria ovvero dalla batteria stessa.
Ho misurato le tensioni dei due circuiti elettronicamente isolati:
- circuito alimentatore tensione dopo DIODO2 = 5.5volt
- circuito batteria tensione dopo DIODO1 = 6.2volt (batteria collegata)
Ho tarato con il trimmer del circuito dell'alimentatore affinchè ho ottenuto in uscita 6.4volt (prima era 5.5volt)
Ora se ho capito bene accoppiando i due circuiti il carico dovrebbe essere alimentato dal circuito dell'alimentatore mentre l'altro circuito si occupa di cariciare/mantenere la batteria, nel momento in cui non ci sia rete non avrò tensione dal circuito dell'alimentatore e conseguentemente il carico verrà alimentato dal circuito della batteria (ovvero dalla batteria stessa).
Giusto?
Abbiamo regolato la tensione in uscita dal DIODO2 (alimentatore) a 5.5volt, mentre la tensione del circuito per la carica/mantenimento della batteria a 6.8volt.
Se la tensione dopo il DIODO1 è minore di 5.5volt, il carico verrà alimentato dal circuito dell'alimentatore, nel momento in cui la tensione dopo il DIODO1 è maggiore di 5.5volt (in caso di mancanza di rete) il carico verrà alimentato dal circuito della batteria ovvero dalla batteria stessa.
Ho misurato le tensioni dei due circuiti elettronicamente isolati:
- circuito alimentatore tensione dopo DIODO2 = 5.5volt
- circuito batteria tensione dopo DIODO1 = 6.2volt (batteria collegata)
Ho tarato con il trimmer del circuito dell'alimentatore affinchè ho ottenuto in uscita 6.4volt (prima era 5.5volt)
Ora se ho capito bene accoppiando i due circuiti il carico dovrebbe essere alimentato dal circuito dell'alimentatore mentre l'altro circuito si occupa di cariciare/mantenere la batteria, nel momento in cui non ci sia rete non avrò tensione dal circuito dell'alimentatore e conseguentemente il carico verrà alimentato dal circuito della batteria (ovvero dalla batteria stessa).
Giusto?
0
voti
Si, mi pare tu abbia capito tutto.
Hai giustamente regolato i due circuiti come ti avevo detto ma, se non sbaglio, il carico deve essere alimentato a max 5.5V e non a piu' di sei.
Quindi dobbiamo abbassare la tensione di entrambi i circuiti; per quello superiore non c'e' problema, basta regolare il trimmer mentre per quello inferiore non possiamo fare lo stesso.
Per rimediare userei un ulteriore diodo a bassa caduta tipo 1N4148 o , al limite, uno schottky; se non li hai, prova con un diodo comune e vediamo come si comporta.
Hai giustamente regolato i due circuiti come ti avevo detto ma, se non sbaglio, il carico deve essere alimentato a max 5.5V e non a piu' di sei.
Quindi dobbiamo abbassare la tensione di entrambi i circuiti; per quello superiore non c'e' problema, basta regolare il trimmer mentre per quello inferiore non possiamo fare lo stesso.
Per rimediare userei un ulteriore diodo a bassa caduta tipo 1N4148 o , al limite, uno schottky; se non li hai, prova con un diodo comune e vediamo come si comporta.
marco
0
voti
Ho sia i diodi 1N4148 che 1N5819 (dovrebbe essere schottky).
Una cosa però non mi trovo, come ho detto ho tarato i due circuiti: circ. alimentatore a 6.4volt, circ. batt. a 6.2volt (tensioni prese dai rispettivi diodi DIODO2 e DIODO1).
Li ho accoppiato ed ho misurato la tensione in uscita, mi dovrebbe dare 6.4volt, invece ottengo 9.84volt (??)
Una cosa però non mi trovo, come ho detto ho tarato i due circuiti: circ. alimentatore a 6.4volt, circ. batt. a 6.2volt (tensioni prese dai rispettivi diodi DIODO2 e DIODO1).
Li ho accoppiato ed ho misurato la tensione in uscita, mi dovrebbe dare 6.4volt, invece ottengo 9.84volt (??)
0
voti
Stai facendo le misure senza applicare il carico quindi e' possibile che non si rilevi la caduta sui diodi; per fare le cose come si deve occorrerebbe applicare un carico in uscita.
Per il momento prova a mettere il diodo 1N5819 e vedi se hai qualcosa da collegare che so una lampadina da 6V?
Per il momento prova a mettere il diodo 1N5819 e vedi se hai qualcosa da collegare che so una lampadina da 6V?
marco
1
voti
Ma quei quasi 10V li ottieni con la batteria collegata al circuito?
Non puoi misurare la tensione al diodo 1 con la batteria inserita, così misuri la tensione della batteria sotto carica. E probabilmente stai caricando la batteria con circa 10V.
Prendi un resistore tra i 30Ω ed i 50Ω da 2 a 5W e mettilo al posto della batteria. poi puoi regolare la tensione di carica della batteria (a monte del diodo 1) a 6,8/6,9V. Mettendo il resistore fai sì che attrverso il diodo prima della batteria scorra una certa corrente e così ci sia la sua caduta di tensione che altrimenti, a vuoto, sarebbe zero. Ad operazione terminata potrai togliere il resistore e collegare la batteria con la certezza che sarà caricata con la giusta tensione.
Non puoi misurare la tensione al diodo 1 con la batteria inserita, così misuri la tensione della batteria sotto carica. E probabilmente stai caricando la batteria con circa 10V.
Prendi un resistore tra i 30Ω ed i 50Ω da 2 a 5W e mettilo al posto della batteria. poi puoi regolare la tensione di carica della batteria (a monte del diodo 1) a 6,8/6,9V. Mettendo il resistore fai sì che attrverso il diodo prima della batteria scorra una certa corrente e così ci sia la sua caduta di tensione che altrimenti, a vuoto, sarebbe zero. Ad operazione terminata potrai togliere il resistore e collegare la batteria con la certezza che sarà caricata con la giusta tensione.
-

FedericoSibona
5.022 3 5 8 - Master

- Messaggi: 3951
- Iscritto il: 19 mar 2013, 11:43
0
voti
Ripensandoci, nella ricarica di una batteria al Pb con corrente massima limitata, quella più importante è la tensione di carica di mantenimento, a fine carica. Lì un piccolo incremento della tensione porta ad un sensibile incremento della corrente di mantenimento col pericolo di accorciare la vita della batteria.
poiché tale corrente di mantenimento non dovrebbe discostarsi troppo dai 10/20mA, possiamo mettere il resistore di taratura suddetto di valore più elevato (ad es tra 330Ω e 470Ω da 1/4W o 1/2W).
Questo è un peziosismo perché la caduta di tensione sul diodo varia poco passando da decine a poche centinaia di mA, ma visto che il resistore di quelle caratteristiche è probabilmente anche più reperibile nei cassetti.......
poiché tale corrente di mantenimento non dovrebbe discostarsi troppo dai 10/20mA, possiamo mettere il resistore di taratura suddetto di valore più elevato (ad es tra 330Ω e 470Ω da 1/4W o 1/2W).
Questo è un peziosismo perché la caduta di tensione sul diodo varia poco passando da decine a poche centinaia di mA, ma visto che il resistore di quelle caratteristiche è probabilmente anche più reperibile nei cassetti.......
-

FedericoSibona
5.022 3 5 8 - Master

- Messaggi: 3951
- Iscritto il: 19 mar 2013, 11:43
0
voti
Ho fatto alcune prove sul circuito per caricare la batteria come suggerito da
FedericoSibona.
Ho messo al posto della batteria prima la resistenza da 470ohm 1/2w ed ho misurato la tensione e mi risulta di 6,48volt.
Ho messo poi la resistenza da 33ohm 5w e la tensione misurata risulta essere di 4,21volt.
Quale dovrei prendere di riferimento per poi regolarla tramite il trimmer e portarla a 6,8/6,9volt?
Grazie.
Ho messo al posto della batteria prima la resistenza da 470ohm 1/2w ed ho misurato la tensione e mi risulta di 6,48volt.
Ho messo poi la resistenza da 33ohm 5w e la tensione misurata risulta essere di 4,21volt.
Quale dovrei prendere di riferimento per poi regolarla tramite il trimmer e portarla a 6,8/6,9volt?
Grazie.
Chi c’è in linea
Visitano il forum: Nessuno e 82 ospiti

Elettrotecnica e non solo (admin)
Un gatto tra gli elettroni (IsidoroKZ)
Esperienza e simulazioni (g.schgor)
Moleskine di un idraulico (RenzoDF)
Il Blog di ElectroYou (webmaster)
Idee microcontrollate (TardoFreak)
PICcoli grandi PICMicro (Paolino)
Il blog elettrico di carloc (carloc)
DirtEYblooog (dirtydeeds)
Di tutto... un po' (jordan20)
AK47 (lillo)
Esperienze elettroniche (marco438)
Telecomunicazioni musicali (clavicordo)
Automazione ed Elettronica (gustavo)
Direttive per la sicurezza (ErnestoCappelletti)
EYnfo dall'Alaska (mir)
Apriamo il quadro! (attilio)
H7-25 (asdf)
Passione Elettrica (massimob)
Elettroni a spasso (guidob)
Bloguerra (guerra)



