maxiteris ha scritto: ...◇ Due to its clear epoxy, the device is matched to visible light and infrared radiation...
...
Moderatori:
carloc,
g.schgor,
BrunoValente,
IsidoroKZ
maxiteris ha scritto: ...◇ Due to its clear epoxy, the device is matched to visible light and infrared radiation...


..)claudiocedrone ha scritto:maxiteris ha scritto:
...◇ Due to its clear epoxy, the device is matched to visible light and infrared radiation...





claudiocedrone ha scritto::-)maxiteris, Io però al tuo posto una semplice ed economica prova non invasiva e immediatamente reversibile per pura curiosità la farei... incappucciare il fototransistor con un pezzettino di sacchetto nero per i rifiuti e vedere che succede.
lelerelele ha scritto:saimaxiteris, come ti dicevo al post [15], io avevo il tuo problema su una scheda in produzione, anche se la trasmissione lavorava a 30cm di distanza, leggeva tutte le fonti di luce, anche lontane, dopo la mia modifica ho testato il circuito con un faretto da 50W alogeno a 20 centimetri che illuminava direttamente il ricevitore ed il funzionamento era impeccabile.
poi vedi tu.
saluti
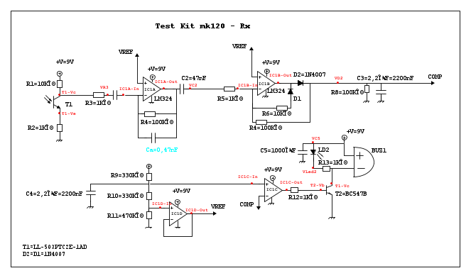
No.maxiteris ha scritto:ma il filtro passabanda che tu indiche è quello che ho realizzato
nel circutio di seguito?


maxiteris ha scritto: ...cappuccietto proprrio sul fototransistor e lasciare aperto solo la "base" del fototransistor ?...


claudiocedrone ha scritto: mal che vada avrai fatto un piccolo esperimento al mio posto
Visitano il forum: Majestic-12 [Bot] e 73 ospiti