Buona sera, sono giunto alla scelta del relè ma sono in dubbio se utilizzare l’esemplare a 2 poli o a 4 poli, più precisamente il mod. LY2N-DC12_Omron oppure il mod. LY4N-DC12_Omron. Il modello a 2 poli sopporta 15 Ampere per polo mentre il modello a 4 poli sopporta 10 Ampere per polo ma collegando in parallelo 2+2 poli dovrebbe sopportare una corrente di 20 Ampere per ogni parallelo (anche se a conti fatti il consumo del PC dovrebbe aggirarsi intorno ad un valore di 1 Ampere). I tempi di reazione dovrebbero essere sia per lo scatto che per il rilascio di 25ms Max per entrambi i relè; anche se sono portato a pensare che quello a due poli potrebbe essere un po’ più rapido all’atto pratico, ma è una mia ipotesi. Il datasheet è questo. Mi sarebbe utile qualche parere prima di procedere all’acquisto.
Grazie per l’attenzione.
Impiantino solare casalingo...
Moderatori:
carloc,
g.schgor,
BrunoValente,
IsidoroKZ
0
voti
Ciao Elidur, se non arriveranno pareri più autorevoli, credo che ti dovrai accontentare del mio, che ovviamente non è un parere autorevole ma è un punto di vista basato su considerazioni di carattere pratico che potrebbero presiedere ad un funzionamento affidabile del tuo circuito di commutazione.
Come hai già condivisibilmente anticipato, il tuo PC consuma meno di 1A a 230V. e il relay a 2 contatti LY2N-DC12_Omron sopporta 15A, con una velocità operativa similare al relay che hai utilizzato per le tue prove di un mese fa. Se dipendesse da me non starei li troppo a pormi domande su quale relay utilizzare tra i due modelli che hai elencato.
Utilizzerei il LY2N-DC12.
Porta 15A ed è anche più piccolo, meno ingombrante e potenzialmente più rapido. Anche se un domani il tuo PC dovesse consumare il triplo della corrente che oggi consuma, sarebbe abbondantemente al di sopra di ogni margine di sicurezza. Piuttosto, non hai precisato se durante le tue prove hai notato la generazione di “archi”, continuativi o saltuari, tra i contatti del relay; anche se si tratta di un circuito destinato a svolgere nel tempo poche operazioni, è comunque un dettaglio utile da conoscere e valutare.
Come hai già condivisibilmente anticipato, il tuo PC consuma meno di 1A a 230V. e il relay a 2 contatti LY2N-DC12_Omron sopporta 15A, con una velocità operativa similare al relay che hai utilizzato per le tue prove di un mese fa. Se dipendesse da me non starei li troppo a pormi domande su quale relay utilizzare tra i due modelli che hai elencato.
Utilizzerei il LY2N-DC12.
Porta 15A ed è anche più piccolo, meno ingombrante e potenzialmente più rapido. Anche se un domani il tuo PC dovesse consumare il triplo della corrente che oggi consuma, sarebbe abbondantemente al di sopra di ogni margine di sicurezza. Piuttosto, non hai precisato se durante le tue prove hai notato la generazione di “archi”, continuativi o saltuari, tra i contatti del relay; anche se si tratta di un circuito destinato a svolgere nel tempo poche operazioni, è comunque un dettaglio utile da conoscere e valutare.
-

gianniniivo
9.070 7 11 13 - No Rank
- Messaggi: 2875
- Iscritto il: 5 feb 2019, 23:50
0
voti
Ciao Ivo, in mancanza di controindicazioni specifiche sarei anch’io orientato ad acquistare il LY2N-DC12, tenuto conto della modesta potenza in gioco a fronte invece dei 15 Ampere sopportati dal relè e della sua presumibile maggiore velocità operativa.
Per quanto riguarda eventuali scintille tra i contatti purtroppo non ci ho fatto caso. Durante quella prova ho rivolto la mia attenzione al comportamento del PC durante le commutazioni ed ai tempi di scarica e ricarica della batteria.
In qualche passaggio precedente, ricordo di avere accennato anche agli snubber, non sapendo come collegarli, trattandosi di una deviazione e non di un’interruzione, ma non essendo mai stato discussa la modalità di collegamento, anche quell’argomento è finito nel dimenticatoio.
Per quanto riguarda eventuali scintille tra i contatti purtroppo non ci ho fatto caso. Durante quella prova ho rivolto la mia attenzione al comportamento del PC durante le commutazioni ed ai tempi di scarica e ricarica della batteria.
In qualche passaggio precedente, ricordo di avere accennato anche agli snubber, non sapendo come collegarli, trattandosi di una deviazione e non di un’interruzione, ma non essendo mai stato discussa la modalità di collegamento, anche quell’argomento è finito nel dimenticatoio.
0
voti
Se vuoi metterci degli snubber, consiglierei di stare un po piu "stretto" rispetto ai classici 47 ohm piu 100n ... tanto per non rischiare farei almeno 100 ohm e 22n, avrai comunque una minima corrente dispersa sul contatto aperto a causa del relativo condensatore, ma dovrebbe essere abbastanza bassa da poterla ignorare
Ovviamente, condensatori di buona qualita' e con almeno 600VAC di isolamento (oppure degli X2 da almeno 275VAC, meglio se 305/310VAC), attenzione che la tensione sia specificata come "VAC" e non solo come V
Il rele' a doppio scambio lo vedrei utile solo per una cosa, usare il contatto NA di uno degli scambi ed il contatto NC dell'altro (con il comune insieme), in modo da allontanare fisicamente il piu possibile le due parti del circuito che potrebbero generare archi senza usare due diversi rele' (che sarebbe la strada migliore, ma dato che i rele' non hanno mai gli stessi tempi di apertura e chiusura, e' meglio evitare), pero' direi che prima puoi provare con un solo scambio, se poi vedi che tende a generare troppi archi puoi cambiarlo, altrimenti non ha senso.
Ovviamente, condensatori di buona qualita' e con almeno 600VAC di isolamento (oppure degli X2 da almeno 275VAC, meglio se 305/310VAC), attenzione che la tensione sia specificata come "VAC" e non solo come V
Il rele' a doppio scambio lo vedrei utile solo per una cosa, usare il contatto NA di uno degli scambi ed il contatto NC dell'altro (con il comune insieme), in modo da allontanare fisicamente il piu possibile le due parti del circuito che potrebbero generare archi senza usare due diversi rele' (che sarebbe la strada migliore, ma dato che i rele' non hanno mai gli stessi tempi di apertura e chiusura, e' meglio evitare), pero' direi che prima puoi provare con un solo scambio, se poi vedi che tende a generare troppi archi puoi cambiarlo, altrimenti non ha senso.
"Sopravvivere" e' attualmente l'unico lusso che la maggior parte dei Cittadini italiani,
sia pure a costo di enormi sacrifici, riesce ancora a permettersi.
sia pure a costo di enormi sacrifici, riesce ancora a permettersi.
-

Etemenanki
9.527 3 6 10 - Master

- Messaggi: 5956
- Iscritto il: 2 apr 2021, 23:42
- Località: Dalle parti di un grande lago ... :)
0
voti
Va bene Elidur, mi sembra che saresti orientato verso il relay a due contatti e potrebbe essere una soluzione adeguata, eventualmente, dato che quel relay ha lo zoccolo con fissaggio a vite, potray facilmente sostituirlo con un relay e zoccolo a quattro contatti per realizzare il collegamento più prudenziale suggerito da Etemenanki.
Quanto agli snubber non ho mai avuta molta fortuna con quei circuiti. Ho provato anche a calcolarli ma un minimo di scintilla ogni tanto si sviluppa ugualmente. Puoi utilizzare anche qui la soluzione di Etemenanki oppure puoi provare quella che ho testato personalmente tempo fa. Il circuitino che pubblico in FidoCad è lo schema di tale snubber che poi corrisponde allo snubber commerciale cinese i cui valori li ho dovuti ricavare dal dispositivo fisico in quanto non ho trovato documentazione degli stessi. Di quei circuitini se ne trovano di due versioni: una con la resistenza R2x da 220 Ω oppure con la R2x da 100 Ω, non saprei indicare la migliore per la tua situazione.
Quel che temo è che ti tocchi aggiungere quattro snubber, dal momento che il relay non svolge due interruzioni ma due deviazioni. Valuta se qualche amico potrà consigliare qualche soluzione più conveniente. Nel caso intendessi acquistare gli snubber cinesi li potrai trovare qui
al prezzo attuale di 4 Euro per 5 pezzi compresa spedizione.
Quanto agli snubber non ho mai avuta molta fortuna con quei circuiti. Ho provato anche a calcolarli ma un minimo di scintilla ogni tanto si sviluppa ugualmente. Puoi utilizzare anche qui la soluzione di Etemenanki oppure puoi provare quella che ho testato personalmente tempo fa. Il circuitino che pubblico in FidoCad è lo schema di tale snubber che poi corrisponde allo snubber commerciale cinese i cui valori li ho dovuti ricavare dal dispositivo fisico in quanto non ho trovato documentazione degli stessi. Di quei circuitini se ne trovano di due versioni: una con la resistenza R2x da 220 Ω oppure con la R2x da 100 Ω, non saprei indicare la migliore per la tua situazione.
Quel che temo è che ti tocchi aggiungere quattro snubber, dal momento che il relay non svolge due interruzioni ma due deviazioni. Valuta se qualche amico potrà consigliare qualche soluzione più conveniente. Nel caso intendessi acquistare gli snubber cinesi li potrai trovare qui
al prezzo attuale di 4 Euro per 5 pezzi compresa spedizione.
-

gianniniivo
9.070 7 11 13 - No Rank
- Messaggi: 2875
- Iscritto il: 5 feb 2019, 23:50
0
voti
Grazie Etemenanki, Grazie Ivo, attenderò eventuali altri suggerimenti fino a lunedì poi acquisterò il relè LY2N-DC12 con zoccolo.
Per gli snubber non ho ancora certezza su come collegarli (2 o 4) e quindi non acquisterò subito. Poi sono indeciso se acquistare gli snubber già pronti o acquistare i componenti separati di cui sono sprovvisto. Stando all’ingombro e al vantaggio, a parità di prezzo, sarebbe opportuno acquistare i componenti, guardando invece alla comodità sarebbero preferibili gli snubber già pronti. Tuttavia prediligerei l’acquisto dei componenti perché mi risulterebbe più flessibile la posa e con circa lo stesso prezzo potrei ricevere 10 MOV, 30 resistenze e 10 condensatori.
Un ulteriore motivo per ritardare l’acquisto degli snubber è l’incertezza circa la produzione di “archi” durante la commutazione; sono sempre in tempo ad aggiungere i componenti snubber una volta accertata la generazione di scintille a seguito delle deviazioni del relè.
Purtroppo i tempi di consegna dalla Cina si sono notevolmente allungati e non ho idea di quando potrò ricevere il materiale necessario.
Per gli snubber non ho ancora certezza su come collegarli (2 o 4) e quindi non acquisterò subito. Poi sono indeciso se acquistare gli snubber già pronti o acquistare i componenti separati di cui sono sprovvisto. Stando all’ingombro e al vantaggio, a parità di prezzo, sarebbe opportuno acquistare i componenti, guardando invece alla comodità sarebbero preferibili gli snubber già pronti. Tuttavia prediligerei l’acquisto dei componenti perché mi risulterebbe più flessibile la posa e con circa lo stesso prezzo potrei ricevere 10 MOV, 30 resistenze e 10 condensatori.
Un ulteriore motivo per ritardare l’acquisto degli snubber è l’incertezza circa la produzione di “archi” durante la commutazione; sono sempre in tempo ad aggiungere i componenti snubber una volta accertata la generazione di scintille a seguito delle deviazioni del relè.
Purtroppo i tempi di consegna dalla Cina si sono notevolmente allungati e non ho idea di quando potrò ricevere il materiale necessario.
0
voti
Ok Elidur, per quanto concerne le intenzioni espresse nel tuo ultimo passaggio non ho niente da aggiungere ma per quanto attiene le resistenze R3 e R6, da aumentare da 560Ω a 10K, avrei qualche riserva da sollevare (ma giusto per curiosità) sulla possibilità che il 555 possa effettivamente danneggiarsi.
Vero è che quel regolatore è stato progettato per sostituire un circuito di controllo di un carica batterie di NE a 12V ma nel corso delle prove ho anche sostituito il trasformatore originale da 15VAC con un alimentatore switching da 24VDC (poi rimosso per via di un inutile aumento della dissipazione dei finali) ma l’intervento di sovralimentazione a 24 V è avvenuto senza modificare il valore di 560Ω delle resistenze R3 e R6. Le prove di funzionamento e tenuta, mi sembra si siano protratte per circa una settimana e non si sono verificati guasti, solo un aumento della dissipazione passiva dei finali del regolatore di corrente costante del carica batterie.
Purtroppo in questo periodo dispongo di poco tempo libero ma più avanti proverò ad avviare un’indagine (dal possibile esito distruttivo) sul carica batterie da cui deriva lo schema del circuito di controllo che intendi utilizzare. Se i calcoli di Etemenanki e GioArca67 fossero realistici significherebbe (sempre se non sbaglio) che anche alimentando il carica batterie con la tensione originale di 21VDC, per utilizzarlo su batterie da 12V, avremmo potuto superare il limite verosimilmente tollerato dal 555, ma questo evento posso escluderlo in modo tassativo. Non so quante volte, durante le prove, ho ruotato i trimmer da un estremo all'altro e sicuramente, portando i trimmer al valore di 10K, la tensione all'uscita del partitore sarà stata maggiore della tensione di alimentazione del 555.
Appena potrò, proverò dunque a regolare le soglie a 20 e a 28VDC senza modificare il valore delle resistenze R3 e R6. Intendo eseguire tutte le misurazioni possibili che non ho eseguito a tempo debito e se si danneggerà il 555 (unico danno possibile) poco male, lo sostituirò; è montato su zoccolo e ne ho un cassettino pieno. Ovviamente comunicherò il risultato anche se con questi esperimenti temerari sento già le orecchie che mi fischiano.
Ora, prescindendo dall'esito dei miei esperimenti e per maggior sicurezza, ritengo che il suggerimento dei nostri due amici sarebbe comunque da prendere in debita considerazione. Ho fatto qualche calcolo anch'io e il risultato sembrerebbe coerente. Sostituendo le resistenze R3 e R6 con 10K, potresti ridurre il valore dei trimmer a 5K ottenendo una maggiore sicurezza per l’integrato e una regolazione ancora più precisa delle soglie. Inoltre quei valori sarebbero idonei anche per sostituire gli omologhi componenti nel mio carica batterie a 12V.
Vero è che quel regolatore è stato progettato per sostituire un circuito di controllo di un carica batterie di NE a 12V ma nel corso delle prove ho anche sostituito il trasformatore originale da 15VAC con un alimentatore switching da 24VDC (poi rimosso per via di un inutile aumento della dissipazione dei finali) ma l’intervento di sovralimentazione a 24 V è avvenuto senza modificare il valore di 560Ω delle resistenze R3 e R6. Le prove di funzionamento e tenuta, mi sembra si siano protratte per circa una settimana e non si sono verificati guasti, solo un aumento della dissipazione passiva dei finali del regolatore di corrente costante del carica batterie.
Purtroppo in questo periodo dispongo di poco tempo libero ma più avanti proverò ad avviare un’indagine (dal possibile esito distruttivo) sul carica batterie da cui deriva lo schema del circuito di controllo che intendi utilizzare. Se i calcoli di Etemenanki e GioArca67 fossero realistici significherebbe (sempre se non sbaglio) che anche alimentando il carica batterie con la tensione originale di 21VDC, per utilizzarlo su batterie da 12V, avremmo potuto superare il limite verosimilmente tollerato dal 555, ma questo evento posso escluderlo in modo tassativo. Non so quante volte, durante le prove, ho ruotato i trimmer da un estremo all'altro e sicuramente, portando i trimmer al valore di 10K, la tensione all'uscita del partitore sarà stata maggiore della tensione di alimentazione del 555.
Appena potrò, proverò dunque a regolare le soglie a 20 e a 28VDC senza modificare il valore delle resistenze R3 e R6. Intendo eseguire tutte le misurazioni possibili che non ho eseguito a tempo debito e se si danneggerà il 555 (unico danno possibile) poco male, lo sostituirò; è montato su zoccolo e ne ho un cassettino pieno. Ovviamente comunicherò il risultato anche se con questi esperimenti temerari sento già le orecchie che mi fischiano.
Ora, prescindendo dall'esito dei miei esperimenti e per maggior sicurezza, ritengo che il suggerimento dei nostri due amici sarebbe comunque da prendere in debita considerazione. Ho fatto qualche calcolo anch'io e il risultato sembrerebbe coerente. Sostituendo le resistenze R3 e R6 con 10K, potresti ridurre il valore dei trimmer a 5K ottenendo una maggiore sicurezza per l’integrato e una regolazione ancora più precisa delle soglie. Inoltre quei valori sarebbero idonei anche per sostituire gli omologhi componenti nel mio carica batterie a 12V.
-

gianniniivo
9.070 7 11 13 - No Rank
- Messaggi: 2875
- Iscritto il: 5 feb 2019, 23:50
0
voti
Se ti stai riferendo allo schema postato qui https://www.electroyou.it/forum/viewtopic.php?f=1&t=76973&start=380#p851300 cambiando alimentatore e lasciando la batteria a 12V non cambia nulla per il 555.
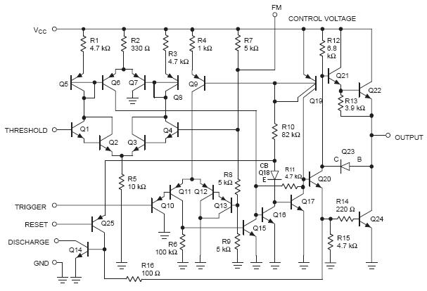
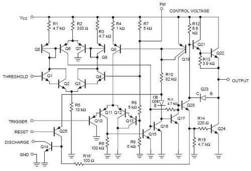
Nella modifica invece di cui parliamo ora si hanno 28V su Threshold e 15V su Vcc, vedi schema NE555
Nella modifica invece di cui parliamo ora si hanno 28V su Threshold e 15V su Vcc, vedi schema NE555
0
voti
Vuol dire quindi che su R5 scorrono 2,6mA circa.
Q3 e Q4 sono spenti (Vbe inversa 27-10V) se li sopportano 17V inversi.
Ma i collettori di Q1 e Q2 non possono stare a tensione più alta (le giunzioni di base di Q5 e Q6 impediscono alla corrente di fluire verso Vcc in modo da generare l'opportuna caduta su R1 e R2.
Quindi i 2,6mA fluiscono da Threshold nelle giunzioni BE di Q1 e Q2.
L'integrato forse non si guasta, ma funziona come dovrebbe?
Q3 e Q4 sono spenti (Vbe inversa 27-10V) se li sopportano 17V inversi.
Ma i collettori di Q1 e Q2 non possono stare a tensione più alta (le giunzioni di base di Q5 e Q6 impediscono alla corrente di fluire verso Vcc in modo da generare l'opportuna caduta su R1 e R2.
Quindi i 2,6mA fluiscono da Threshold nelle giunzioni BE di Q1 e Q2.
L'integrato forse non si guasta, ma funziona come dovrebbe?
0
voti
Si, il carica batterie è quello che hai linkato, un odissea iniziata con un intenzione di un certo tipo e conclusasi con una diversa soluzione; abbiamo tribolato ma adesso funziona tutto.
Quando sostieni che cambiando alimentatore e lasciando la batteria a 12V non cambia nulla per il 555, dici il vero ma in realtà l’avventura sperimentale è stata un po’ più variegata, non fosse altro per le numerose prove e misurazioni fatte senza la batteria e facendo partire manualmente i relay.
Ovviamente non metto in dubbio la tua analisi tecnica, mi limito a riferire i fatti, poi, se il 555 funzionasse regolarmente non saprei, quello che so e che non si è mai guastato e che ha svolto regolarmente l’attività da me richiesta. Non saprei cos'altro dire, magari l’integrato dispone di qualche protezione.
Ciò premesso e come avrai notato, (escludendo i miei futuri esperimenti) ho consigliato anch'io a Elidur di attuare il suggerimento più sicuro, che oltre a garantire maggiore affidabilità circuitale offre anche una migliore regolazione delle soglie, ancorché la regolazione delle soglie non fosse problematica nemmeno con la soluzione originale, ma tutto è migliorabile…
Quando sostieni che cambiando alimentatore e lasciando la batteria a 12V non cambia nulla per il 555, dici il vero ma in realtà l’avventura sperimentale è stata un po’ più variegata, non fosse altro per le numerose prove e misurazioni fatte senza la batteria e facendo partire manualmente i relay.
Ovviamente non metto in dubbio la tua analisi tecnica, mi limito a riferire i fatti, poi, se il 555 funzionasse regolarmente non saprei, quello che so e che non si è mai guastato e che ha svolto regolarmente l’attività da me richiesta. Non saprei cos'altro dire, magari l’integrato dispone di qualche protezione.
Ciò premesso e come avrai notato, (escludendo i miei futuri esperimenti) ho consigliato anch'io a Elidur di attuare il suggerimento più sicuro, che oltre a garantire maggiore affidabilità circuitale offre anche una migliore regolazione delle soglie, ancorché la regolazione delle soglie non fosse problematica nemmeno con la soluzione originale, ma tutto è migliorabile…
-

gianniniivo
9.070 7 11 13 - No Rank
- Messaggi: 2875
- Iscritto il: 5 feb 2019, 23:50
Chi c’è in linea
Visitano il forum: Majestic-12 [Bot] e 71 ospiti

Elettrotecnica e non solo (admin)
Un gatto tra gli elettroni (IsidoroKZ)
Esperienza e simulazioni (g.schgor)
Moleskine di un idraulico (RenzoDF)
Il Blog di ElectroYou (webmaster)
Idee microcontrollate (TardoFreak)
PICcoli grandi PICMicro (Paolino)
Il blog elettrico di carloc (carloc)
DirtEYblooog (dirtydeeds)
Di tutto... un po' (jordan20)
AK47 (lillo)
Esperienze elettroniche (marco438)
Telecomunicazioni musicali (clavicordo)
Automazione ed Elettronica (gustavo)
Direttive per la sicurezza (ErnestoCappelletti)
EYnfo dall'Alaska (mir)
Apriamo il quadro! (attilio)
H7-25 (asdf)
Passione Elettrica (massimob)
Elettroni a spasso (guidob)
Bloguerra (guerra)



