Controllo carica batterie Ni-Cd
Moderatori:
carloc,
g.schgor,
BrunoValente,
IsidoroKZ
0
voti
-

gianniniivo
9.070 7 11 13 - No Rank
- Messaggi: 2875
- Iscritto il: 5 feb 2019, 23:50
1
voti
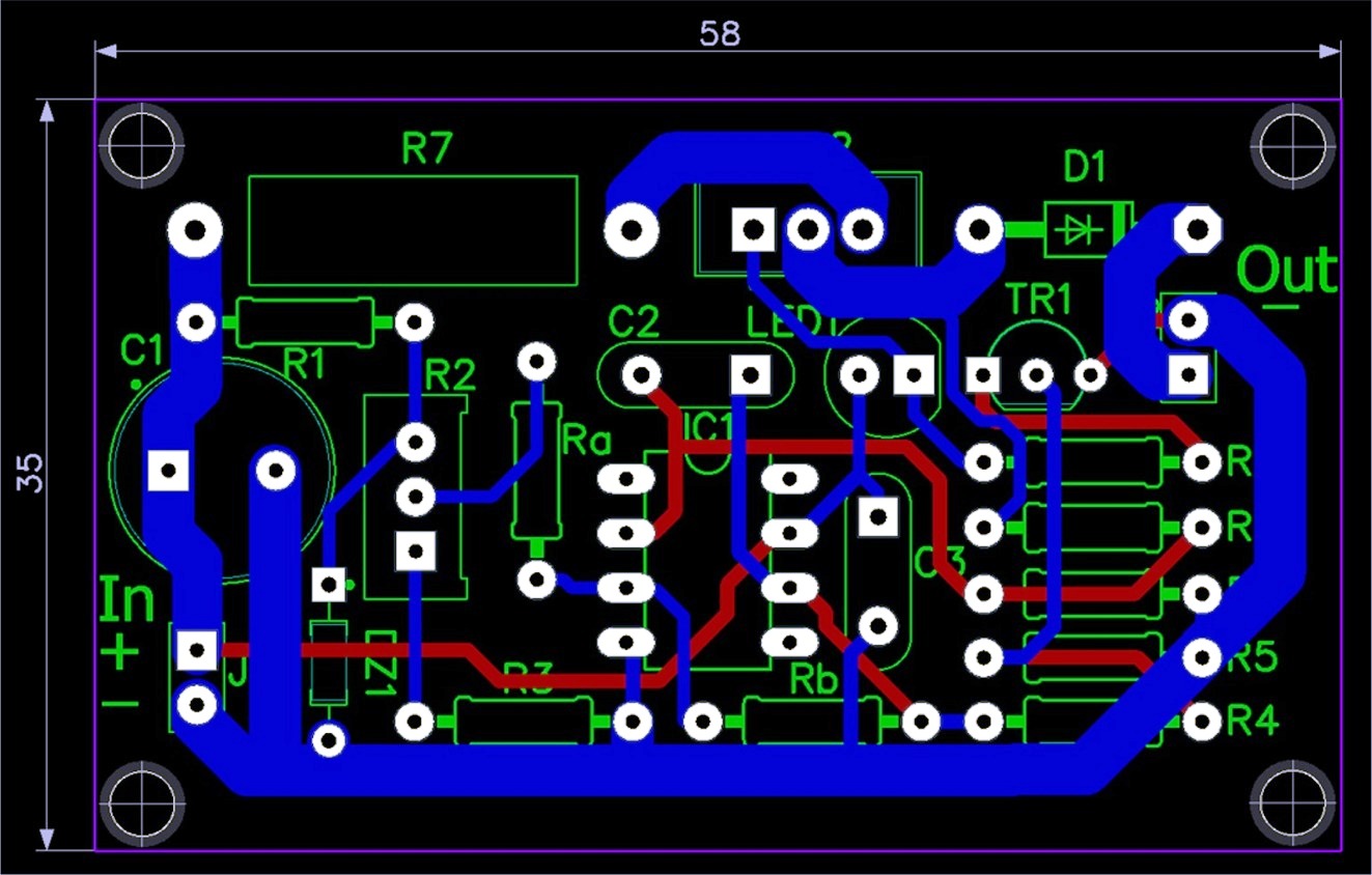
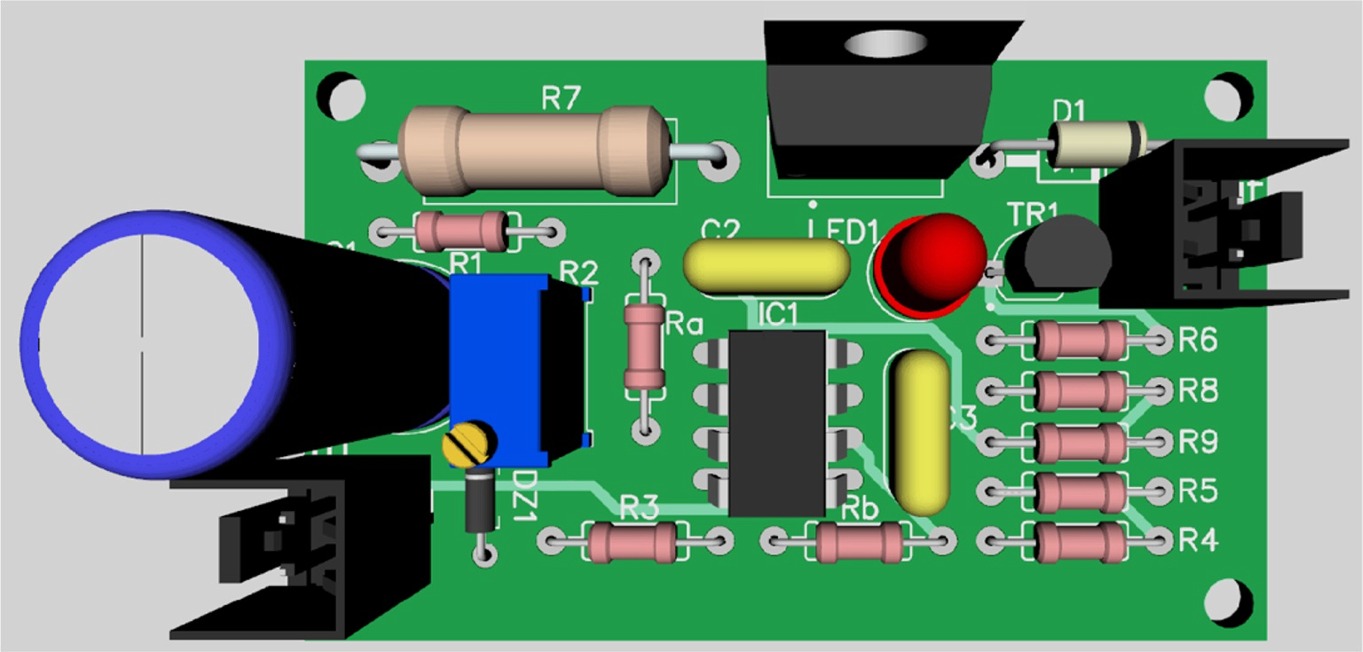
Ho realizzato la PCB e pubblico le immagini.
Potevo realizzarla in singola faccia ma non mi piacevano certi giri dei percorsi e siccome costa uguale l'ho realizzata in doppia faccia.
Ho ingrandito il più possibile le piste di "potenza" per eventuali futuri utilizzi alternativi ma più di 2,5mm non ho potuto ingrandire onde non cortocircuitare alcune connessioni. Eventualmente potrei ingrandire ulteriormente le piste di "potenza" riducendo soltanto il punto di connessione al componente. Se richiesto non sarà un problema modificare.
Ho anche lasciato molto spazio per il resistore R7, sempre in previsione di una maggiore erogazione di potenza. Per l'assorbimento a te necessario di 120mA puoi lasciare i reofori un po' più lunghi al resistore utilizzato.
Vediamo se arrivano osservazioni migliorative dopo di ché sarà possibile spedire ai cinesi.
Ah, dimenticavo, ho rispettato le misure e volendo si potrebbe raddoppiare la PCB rimanendo sempre entro i 100 x 100 mm. Vorrà dire che il prezzo arriverà a 2€ anzi ché 1,80.
Potevo realizzarla in singola faccia ma non mi piacevano certi giri dei percorsi e siccome costa uguale l'ho realizzata in doppia faccia.
Ho ingrandito il più possibile le piste di "potenza" per eventuali futuri utilizzi alternativi ma più di 2,5mm non ho potuto ingrandire onde non cortocircuitare alcune connessioni. Eventualmente potrei ingrandire ulteriormente le piste di "potenza" riducendo soltanto il punto di connessione al componente. Se richiesto non sarà un problema modificare.
Ho anche lasciato molto spazio per il resistore R7, sempre in previsione di una maggiore erogazione di potenza. Per l'assorbimento a te necessario di 120mA puoi lasciare i reofori un po' più lunghi al resistore utilizzato.
Vediamo se arrivano osservazioni migliorative dopo di ché sarà possibile spedire ai cinesi.
Ah, dimenticavo, ho rispettato le misure e volendo si potrebbe raddoppiare la PCB rimanendo sempre entro i 100 x 100 mm. Vorrà dire che il prezzo arriverà a 2€ anzi ché 1,80.
-

gianniniivo
9.070 7 11 13 - No Rank
- Messaggi: 2875
- Iscritto il: 5 feb 2019, 23:50
0
voti
La tensione non ha un valore specifico, la decide l'utente. L'importante è che non si superi la tensione di lavoro dell'operazionale.
-

gianniniivo
9.070 7 11 13 - No Rank
- Messaggi: 2875
- Iscritto il: 5 feb 2019, 23:50
0
voti
Si avrei intenzione di raddoppiare la realizzazione. La fornitura la pago io così 5 pezzi li tieni tu e 5 li prendo per me; potrebbe essere utile averne qualche esemplare. Poi ho intenzione di regalare un paio di PCB ad un amico.
Non ho capito, però, quali rilievi attendi. Se non sbaglio, lunedì ricominci a lavorare ...
Non ho capito, però, quali rilievi attendi. Se non sbaglio, lunedì ricominci a lavorare ...
-

gianniniivo
9.070 7 11 13 - No Rank
- Messaggi: 2875
- Iscritto il: 5 feb 2019, 23:50
0
voti
Si lunedì si ricomincia ma ho impegnato molto tempo in prove di ogni tipo e il tempo è volato. In ogni caso dovrò attendere l'arrivo dei componenti nuovi che non arriveranno a breve. Ho preferito dirti di attendere a spedire i gerber perché mi hanno incuriosito le perplessità di
IsidoroKZ che non è più intervenuto. Sarebbe interessante sapere qualcosa di più, prima di spedire i gerber, sulle ragioni di quelle perplessità. 

4
voti
Le mie perplessita` sono queste, piu` o meno da sinistra a destra.
A) riferimento di tensione a Zener, non e` molto preciso e stabile, specie con le variazioni della tensione di ingresso.
B) la regolazione di tensione a potenziometro puo` portare l'ingresso del 741 molto vicino al suo limite di modo comune.
C) la retroazione locale Ra-Rb e` positiva, introduce una isteresi sulla tensione, e quando carica, la tensione di uscita dipende da quella di ingresso attraverso la tensione "alta" all'uscita dell'op amp (non ne sono sicuro senza fare conti, potrebbe anche andare peggio!)
D) quella che dovrebbe essere la retroazione negativa di tensione va presa sul carico, non prima del diodo.
E) due stadi di guadagno invertente dopo l'op amp non aiutano la stabilita`, specie quando il carico non e` collegato.
F) la corrente di carica e` proporzionale alla differenza di tensione fra giunzioni, metodo poco preciso e stabile
Non ho visto nel thread delle specifiche quantitative di prestazionu volute. Le mie batterie Ni-Cd le ho caricate a lubgo con una semplice resistenza a 0.1C o meno. Se si vuole un circuito che carichi ptima a CC e poi a CV bastano due 317 in cascata, il primo limita la corrente, il secondo controlla la tensione.
Per fare cariche veloci e serie, meglio andare su circuiti integrati dedicati.
A) riferimento di tensione a Zener, non e` molto preciso e stabile, specie con le variazioni della tensione di ingresso.
B) la regolazione di tensione a potenziometro puo` portare l'ingresso del 741 molto vicino al suo limite di modo comune.
C) la retroazione locale Ra-Rb e` positiva, introduce una isteresi sulla tensione, e quando carica, la tensione di uscita dipende da quella di ingresso attraverso la tensione "alta" all'uscita dell'op amp (non ne sono sicuro senza fare conti, potrebbe anche andare peggio!)
D) quella che dovrebbe essere la retroazione negativa di tensione va presa sul carico, non prima del diodo.
E) due stadi di guadagno invertente dopo l'op amp non aiutano la stabilita`, specie quando il carico non e` collegato.
F) la corrente di carica e` proporzionale alla differenza di tensione fra giunzioni, metodo poco preciso e stabile
Non ho visto nel thread delle specifiche quantitative di prestazionu volute. Le mie batterie Ni-Cd le ho caricate a lubgo con una semplice resistenza a 0.1C o meno. Se si vuole un circuito che carichi ptima a CC e poi a CV bastano due 317 in cascata, il primo limita la corrente, il secondo controlla la tensione.
Per fare cariche veloci e serie, meglio andare su circuiti integrati dedicati.
Per usare proficuamente un simulatore, bisogna sapere molta più elettronica di lui
Plug it in - it works better!
Il 555 sta all'elettronica come Arduino all'informatica! (entrambi loro malgrado)
Se volete risposte rispondete a tutte le mie domande
Plug it in - it works better!
Il 555 sta all'elettronica come Arduino all'informatica! (entrambi loro malgrado)
Se volete risposte rispondete a tutte le mie domande
0
voti
Ciao Isidoro, buon anno.
Vedo che hai demolito il giochino di Elidur.
Temo che quando leggerà il post si metterà a piangere.
Ha già acquistato tutto quello che mancava.
Io mi sono limitato a tracciare la PCB (che non è stata ancora spedita ai cinesi) ma per me è stata un'occasione passatempo. Oltretutto mi sono accorto adesso che nel sorgente schematico che mi ha inviato manca il piccolo elettrolitico sull'uscita. Gli sarà sfuggito.
Se non sbaglio, questa mattina ha dovuto fare un salto in ufficio e tornerà dopo pranzo e credo non si sia ancora accorto della severa bocciatura...
Vedo che hai demolito il giochino di Elidur.
Io mi sono limitato a tracciare la PCB (che non è stata ancora spedita ai cinesi) ma per me è stata un'occasione passatempo. Oltretutto mi sono accorto adesso che nel sorgente schematico che mi ha inviato manca il piccolo elettrolitico sull'uscita. Gli sarà sfuggito.
Se non sbaglio, questa mattina ha dovuto fare un salto in ufficio e tornerà dopo pranzo e credo non si sia ancora accorto della severa bocciatura...
-

gianniniivo
9.070 7 11 13 - No Rank
- Messaggi: 2875
- Iscritto il: 5 feb 2019, 23:50
1
voti
Alcune osservazioni sono minime. Le due importanti sono Rb che fa casino e il fatto che non ci siano specifiche quantitative.
Per usare proficuamente un simulatore, bisogna sapere molta più elettronica di lui
Plug it in - it works better!
Il 555 sta all'elettronica come Arduino all'informatica! (entrambi loro malgrado)
Se volete risposte rispondete a tutte le mie domande
Plug it in - it works better!
Il 555 sta all'elettronica come Arduino all'informatica! (entrambi loro malgrado)
Se volete risposte rispondete a tutte le mie domande
Chi c’è in linea
Visitano il forum: Nessuno e 60 ospiti

Elettrotecnica e non solo (admin)
Un gatto tra gli elettroni (IsidoroKZ)
Esperienza e simulazioni (g.schgor)
Moleskine di un idraulico (RenzoDF)
Il Blog di ElectroYou (webmaster)
Idee microcontrollate (TardoFreak)
PICcoli grandi PICMicro (Paolino)
Il blog elettrico di carloc (carloc)
DirtEYblooog (dirtydeeds)
Di tutto... un po' (jordan20)
AK47 (lillo)
Esperienze elettroniche (marco438)
Telecomunicazioni musicali (clavicordo)
Automazione ed Elettronica (gustavo)
Direttive per la sicurezza (ErnestoCappelletti)
EYnfo dall'Alaska (mir)
Apriamo il quadro! (attilio)
H7-25 (asdf)
Passione Elettrica (massimob)
Elettroni a spasso (guidob)
Bloguerra (guerra)





