COMMUTAZIONE AUTOMATICA DI TENSIONE
Moderatori:
carloc,
g.schgor,
BrunoValente,
IsidoroKZ
0
voti
Però reggono minimo 90A. Forse sono un po' duri?
-

gianniniivo
9.045 7 11 13 - No Rank
- Messaggi: 2875
- Iscritto il: 5 feb 2019, 23:50
1
voti
Se ti serve una mano per lo stampato, posso vedere, dammi solo un po di tempo per sistemare qualche problema che ho qui a casa (sto ribaltando tutto), poi cerco di convertire lo schema in Eagle e provo a vedere cosa si puo fare ... comunque propenderei per la tua soluzione del doppio stampato (come minimo), anche per motivi di praticita' e posizionamento in contenitori di vario tipo, senza essere per forza costretti a trovarne uno abbastanza largo da contenere uno stampato singolo, ma anche per un altro motivo.
Date le correnti possibili, sarebbe decisamente piu comodo poter effettuare il cablaggio delle parti di potenza (dal trasformatore / raddrizzatore e/o duplicatore / transistor di potenza / boccole di uscita) mediante cavi singoli isolati (anche in parallelo se e dove servisse), che si possono disporre e far passare ovunque ci sia spazio adeguato, piuttosto che essere costretti a fare stampati piu larghi del necessario solo per avere piste abbastanza larghe da sopportare tali correnti, anche se si possono sempre fare a doppia faccia e rinforzare con stagno e cavi aggiunti sulle piste.
Date le correnti possibili, sarebbe decisamente piu comodo poter effettuare il cablaggio delle parti di potenza (dal trasformatore / raddrizzatore e/o duplicatore / transistor di potenza / boccole di uscita) mediante cavi singoli isolati (anche in parallelo se e dove servisse), che si possono disporre e far passare ovunque ci sia spazio adeguato, piuttosto che essere costretti a fare stampati piu larghi del necessario solo per avere piste abbastanza larghe da sopportare tali correnti, anche se si possono sempre fare a doppia faccia e rinforzare con stagno e cavi aggiunti sulle piste.
"Sopravvivere" e' attualmente l'unico lusso che la maggior parte dei Cittadini italiani,
sia pure a costo di enormi sacrifici, riesce ancora a permettersi.
sia pure a costo di enormi sacrifici, riesce ancora a permettersi.
-

Etemenanki
9.527 3 6 10 - Master

- Messaggi: 5951
- Iscritto il: 2 apr 2021, 23:42
- Località: Dalle parti di un grande lago ... :)
0
voti
Bravissimo
Etemenanki, grazie. Però mi dovresti spiegare come fai a riconvertire lo schema in Eagle. Sembrerebbe che gli eCad non siano compatibili con FidoCad.
I costi di realizzazione li sostengo io e una volta realizzate le PCB le spedisco agli amici che hanno collaborato, se interessati.
Quanto al metodo di progettazione credo che la separazione delle schede, se ben strutturata per i collegamenti alla PCB dell’alimentatore, possa dare solo vantaggi. In fin dei conti sono tutte connessioni di comando mentre quelle di potenza verrebbero assemblate all’esterno degli stampati.
Sulla PCB dell’alimentatore che abbiamo già a disposizione, abbiamo inserito anche la resistenza di sensing e le resistenze di compensazione collegate agli emettitori però per rimanere dentro la misura di 100 x 100 abbiamo dovuto limitare a 4 i finali per via dell’ingombro delle resistenze predette. Abbiamo anche aggiunto qualche componente e qualche connessione ausiliaria per recuperare la tensione per gli operazionali dall’alternata di potenza ma si è rivelata un’idea fallimentare per via del ripple e dell’instabilità che introduce nel circuito finale, pur avendola filtrata. Ovviamente bisognerà fare un minimo di valutazione collegiale prima di convergere su una scelta definitiva.
Ora, invece, per irrefrenabile curiosità, ho provato a collegare allo zero, mediante un interruttore, il pin 13 del 723. Si, è vero che l’erogazione viene interrotta ma la funzione non determina un vero shutdown perché riaprendo l’interruttore l’alimentatore riparte da solo. Potrebbe anche essere considerato un vantaggio ma non mi sembra uno shutdown…
I costi di realizzazione li sostengo io e una volta realizzate le PCB le spedisco agli amici che hanno collaborato, se interessati.
Quanto al metodo di progettazione credo che la separazione delle schede, se ben strutturata per i collegamenti alla PCB dell’alimentatore, possa dare solo vantaggi. In fin dei conti sono tutte connessioni di comando mentre quelle di potenza verrebbero assemblate all’esterno degli stampati.
Sulla PCB dell’alimentatore che abbiamo già a disposizione, abbiamo inserito anche la resistenza di sensing e le resistenze di compensazione collegate agli emettitori però per rimanere dentro la misura di 100 x 100 abbiamo dovuto limitare a 4 i finali per via dell’ingombro delle resistenze predette. Abbiamo anche aggiunto qualche componente e qualche connessione ausiliaria per recuperare la tensione per gli operazionali dall’alternata di potenza ma si è rivelata un’idea fallimentare per via del ripple e dell’instabilità che introduce nel circuito finale, pur avendola filtrata. Ovviamente bisognerà fare un minimo di valutazione collegiale prima di convergere su una scelta definitiva.
Ora, invece, per irrefrenabile curiosità, ho provato a collegare allo zero, mediante un interruttore, il pin 13 del 723. Si, è vero che l’erogazione viene interrotta ma la funzione non determina un vero shutdown perché riaprendo l’interruttore l’alimentatore riparte da solo. Potrebbe anche essere considerato un vantaggio ma non mi sembra uno shutdown…
Ultima modifica di
gianniniivo il 27 gen 2022, 16:10, modificato 1 volta in totale.
-

gianniniivo
9.045 7 11 13 - No Rank
- Messaggi: 2875
- Iscritto il: 5 feb 2019, 23:50
1
voti
Per lo schema, appena ho un attimo di tempo lo ridisegno in Eagle (no, non esistono convertitori automatici, magari ci fossero) ... per lo shutdown, e' cosi che funziona, si spegne se mandi a zero il pin, e rimane spento finche' lo tieni a zero , e' uno shutdown "pilotato", non uno spegnimento di emergenza definitivo, di solito lo si usa per poter accendere e spegnere il tutto da remoto oppure da un altro circuito, ad esempio, immagina un sistema di test dove un PC debba accendere e spegnere l'alimentatore per fare diversi test, oppure appunto per avere un comando manuale per attivare e disattivare l'uscita di potenza senza dover "stressare" troppo la parte ponte/condensatori con troppe accensioni e spegnimenti.
Per le resistenze di compensazione si potebbero installare direttamente sul dissipatore insieme ai transistor, sia usando uno stampatino dedicato, sia usando quelle in alluminio previste per essere avvitate sui dissipatori, tipo queste ad esempio, il che ridurrebbe anche il numero dei cavi che girano.
Per le resistenze di compensazione si potebbero installare direttamente sul dissipatore insieme ai transistor, sia usando uno stampatino dedicato, sia usando quelle in alluminio previste per essere avvitate sui dissipatori, tipo queste ad esempio, il che ridurrebbe anche il numero dei cavi che girano.
"Sopravvivere" e' attualmente l'unico lusso che la maggior parte dei Cittadini italiani,
sia pure a costo di enormi sacrifici, riesce ancora a permettersi.
sia pure a costo di enormi sacrifici, riesce ancora a permettersi.
-

Etemenanki
9.527 3 6 10 - Master

- Messaggi: 5951
- Iscritto il: 2 apr 2021, 23:42
- Località: Dalle parti di un grande lago ... :)
2
voti
Il circuito di potenza è semplicissimo, è meglio da tutti i punti di vista e anche più semplice cablarlo completamente fuori dagli stampati.
Ricordate che il cablaggio deve essere fatto a regola d'arte: c'è il rischio di commettere errori gravi che possono pregiudicare completamente il funzionamento dello strumento, anche se i collegamenti corrispondono perfettamente allo schema elettrico.
Ricordate che il cablaggio deve essere fatto a regola d'arte: c'è il rischio di commettere errori gravi che possono pregiudicare completamente il funzionamento dello strumento, anche se i collegamenti corrispondono perfettamente allo schema elettrico.
-

BrunoValente
39,6k 7 11 13 - G.Master EY

- Messaggi: 7796
- Iscritto il: 8 mag 2007, 14:48
0
voti
@Etemenanki. Ah ecco, mi sembrava che non esistesse la possibilità di convertire in automatico.
Ho provato anche ad associare un’immagine di sfondo ma non sono mai riuscito a far coincidere gli ingombri per una trasposizione e così ho dedotto l’impossibilità di conversione con Eagle o con DipTrace.
Quanto allo shutdown credo che non basti un semplice pulsante se l’alimentatore riparte al rilascio; occorre almeno un circuito di trigger o di controllo automatico sul cortocircuito. Forse si potrebbe utilizzare il nuovo led della corrente per interromper l’uscita ma un superamento della soglia di corrente non è detto che equivalga sempre ad una situazione di pericolo. Mah, ci penseremo.
Per le resistenze di sensing e di compensazione, le ho lasciate esterne alla PCB Anch'io. Quelle presenti sulla scheda sono state previste per la comoda realizzazione di un alimentatore di bassa potenza ma non certo per la versione attualmente sotto test.
Nel frattempo stresso il dispositivo per vedere di persona l’effetto che fa…
BRUNO! FUNZIONA ALLA GRANDE! Se non si stacca qualche filo, non perde mai un colpo!!!!
Ho provato anche ad associare un’immagine di sfondo ma non sono mai riuscito a far coincidere gli ingombri per una trasposizione e così ho dedotto l’impossibilità di conversione con Eagle o con DipTrace.
Quanto allo shutdown credo che non basti un semplice pulsante se l’alimentatore riparte al rilascio; occorre almeno un circuito di trigger o di controllo automatico sul cortocircuito. Forse si potrebbe utilizzare il nuovo led della corrente per interromper l’uscita ma un superamento della soglia di corrente non è detto che equivalga sempre ad una situazione di pericolo. Mah, ci penseremo.
Per le resistenze di sensing e di compensazione, le ho lasciate esterne alla PCB Anch'io. Quelle presenti sulla scheda sono state previste per la comoda realizzazione di un alimentatore di bassa potenza ma non certo per la versione attualmente sotto test.
Nel frattempo stresso il dispositivo per vedere di persona l’effetto che fa…
BRUNO! FUNZIONA ALLA GRANDE! Se non si stacca qualche filo, non perde mai un colpo!!!!

-

gianniniivo
9.045 7 11 13 - No Rank
- Messaggi: 2875
- Iscritto il: 5 feb 2019, 23:50
1
voti
gianniniivo ha scritto:... credo che non basti un semplice pulsante ...
Credo di aver capito, stiamo parlando di due cose un po diverse
La funzione definita di "shutdown" nei datasheet e' solo la possibilita' di spegnere ed accendere comodamente un dispositivo con un segnale, che sia in locale o da remoto cambia poco, mentre probabilmente tu l'hai intesa come "shutdown di emergenza", una procedura che richiede il riarmo manuale e deve garantire che non si riarmi da solo perche' scatta solo in caso di problemi gravi, quello e' in genere quel che fa il circutio "crowbar" di cui parlavate qualche post fa, che prevede un SCR e quindi per il ripristino richiede che venga tolta alimentazione a tutto in modo completo.
Il mio suggerimento invece era semplicemente un comando per poter attivare e disattivare l'uscita a piacimento, indipendentemente dalla sezione trasformatore/ponte/condensatori, che come hai detto anche tu vengono stressati da ripetute accensioni e spegnimenti, mentre in questo caso rimarrebbero in funzione e solo l'uscita verrebbe interrotta.
"Sopravvivere" e' attualmente l'unico lusso che la maggior parte dei Cittadini italiani,
sia pure a costo di enormi sacrifici, riesce ancora a permettersi.
sia pure a costo di enormi sacrifici, riesce ancora a permettersi.
-

Etemenanki
9.527 3 6 10 - Master

- Messaggi: 5951
- Iscritto il: 2 apr 2021, 23:42
- Località: Dalle parti di un grande lago ... :)
0
voti
Si è vero ma potrebbero coesistere entrambi i dispositivi di sicurezza. Si potrebbe potare a zero il pin 13 manualmente con un interruttore e anche con qualche automatismo legato al carico.
Secondo l’espressione che recita “l’appetito vien mangiando e la sete se ne va bevendo”, ho azzardato un esperimento cercando di abilitare una sorta di ShutDownCrowBar.
Ho collegato il pin13 di IC1 all'anodo dello SCR passando da INT1 (dopo aver scollegato l’anodo dalla base del Darlington) e funziona. Se si verifica il superamento della corrente impostata con P2, si accendono tutti i led, nessuno escluso ma il bello è che lampeggiano come un albero di natale;
il circuito smette di erogare e, anche se si toglie il carico o si elimina il corto, l’erogazione non riparte. Per far ripartire l’erogazione, è necessario eliminare la causa del superamento della soglia di corrente ma anche aprire INT1.
Non so come la si pensi ma ditemi se potrebbe essere una soluzione accettabile. Sembra funzionare bene già così ma non escludo che per far funzionare meglio lo SCR con il pin 13 di IC1 possa esser necessario introdurre qualche modifica o ritoccare i valori del circuito di protezione esistente, che poi consiste di tre resistenze. Oppure rinunciare se ritenuta una soluzione tecnicamente inadeguata…
Secondo l’espressione che recita “l’appetito vien mangiando e la sete se ne va bevendo”, ho azzardato un esperimento cercando di abilitare una sorta di ShutDownCrowBar.
Ho collegato il pin13 di IC1 all'anodo dello SCR passando da INT1 (dopo aver scollegato l’anodo dalla base del Darlington) e funziona. Se si verifica il superamento della corrente impostata con P2, si accendono tutti i led, nessuno escluso ma il bello è che lampeggiano come un albero di natale;
Non so come la si pensi ma ditemi se potrebbe essere una soluzione accettabile. Sembra funzionare bene già così ma non escludo che per far funzionare meglio lo SCR con il pin 13 di IC1 possa esser necessario introdurre qualche modifica o ritoccare i valori del circuito di protezione esistente, che poi consiste di tre resistenze. Oppure rinunciare se ritenuta una soluzione tecnicamente inadeguata…
-

gianniniivo
9.045 7 11 13 - No Rank
- Messaggi: 2875
- Iscritto il: 5 feb 2019, 23:50
2
voti
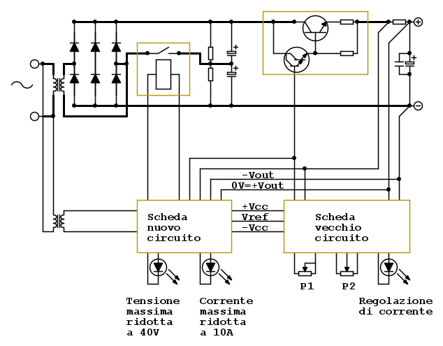
Consiglio di non aggiungere protezioni che intervengono automaticamente, la corrente è già limitata dalla regolazione di corrente e ritengo non abbia senso aggiungere una sicurezza che pure interviene quando viene superata una certa corrente. Avrebbe avuto senso se non vi fosse stata la regolazione di corrente.
Aggiungerei solo un pulsante manuale di emergenza (magari a fungo) per ridurre a zero la tensione di uscita in caso di necessita.
Per quanto riguarda la strategia di cablaggio vi consiglierei di attenervi a questo tipo di struttura
Aggiungerei solo un pulsante manuale di emergenza (magari a fungo) per ridurre a zero la tensione di uscita in caso di necessita.
Per quanto riguarda la strategia di cablaggio vi consiglierei di attenervi a questo tipo di struttura
-

BrunoValente
39,6k 7 11 13 - G.Master EY

- Messaggi: 7796
- Iscritto il: 8 mag 2007, 14:48
0
voti
Va bene Bruno, recepito il messaggio. Ma allora anche l'attuale CrowBar va eliminato?
-

gianniniivo
9.045 7 11 13 - No Rank
- Messaggi: 2875
- Iscritto il: 5 feb 2019, 23:50
Chi c’è in linea
Visitano il forum: Nessuno e 73 ospiti

Elettrotecnica e non solo (admin)
Un gatto tra gli elettroni (IsidoroKZ)
Esperienza e simulazioni (g.schgor)
Moleskine di un idraulico (RenzoDF)
Il Blog di ElectroYou (webmaster)
Idee microcontrollate (TardoFreak)
PICcoli grandi PICMicro (Paolino)
Il blog elettrico di carloc (carloc)
DirtEYblooog (dirtydeeds)
Di tutto... un po' (jordan20)
AK47 (lillo)
Esperienze elettroniche (marco438)
Telecomunicazioni musicali (clavicordo)
Automazione ed Elettronica (gustavo)
Direttive per la sicurezza (ErnestoCappelletti)
EYnfo dall'Alaska (mir)
Apriamo il quadro! (attilio)
H7-25 (asdf)
Passione Elettrica (massimob)
Elettroni a spasso (guidob)
Bloguerra (guerra)