Cos'è ElectroYou | Login Iscriviti

ElectroYou - la comunità dei professionisti del mondo elettrico

COMMUTAZIONE AUTOMATICA DI TENSIONE

Elettronica lineare e digitale: didattica ed applicazioni

Moderatori: Foto Utentecarloc, Foto Utenteg.schgor, Foto UtenteBrunoValente, Foto UtenteIsidoroKZ

1
voti

[961] Re: COMMUTAZIONE AUTOMATICA DI TENSIONE

Messaggioda Foto Utentegianniniivo » 22 set 2022, 0:26

Ah ok, il Led3 non escludo che in assenza di relè possa rimanere leggermente acceso. Non lo escludo ma non ne sono certo dato che non ricordo se il "fenomeno" si sia verificato anche sul mio esemplare.

Per le prestazioni bisogna verificare il comportamento del circuito nell'insieme perché potrebbe esser necessaria qualche modifica, non per la tensione ma per la corrente. Devo correggere un tuo lapsus: la tensione massima dovrebbe raggiungere gli 80V e non 90V mentre la corrente di 4,5A a 80V potrebbe corrispondere ad un valore attendibile.

Quanto alla frase sull'oscilloscopio la confermo, dato che lo strumento consentirà di eseguire verifiche importanti e mai eseguite prima. Tuttavia mi guardo bene dal dirti di stare attento perché so benissimo che conosci a perfezione lo strumento. :D

Le prove senza duplicatore, ricordo che Bruno le ha richieste anche sul mio esemplare e penso che procederà nello steso modo anche per il tuo alimentatore.

Concludo facendo un paio di precisazioni: lo Zener D7 che ho utilizzato è di 8,2V e forse sulla tua PCB potrebbe essere presente ancora il valore originale che mi sembra fosse da 5,1V.

L'alimentazione ausiliaria del mio esemplare era stabilizzata mentre sul tuo potrebbe non esserlo (se è ancora alla prima versione). Quella tensione, se non è stabilizzata, influisce sulla stabilità dell'uscita e introduce un minimo di ripple sempre in uscita. :ok:
Avatar utente
Foto Utentegianniniivo
9.070 7 11 13
No Rank
 
Messaggi: 2875
Iscritto il: 5 feb 2019, 23:50

0
voti

[962] Re: COMMUTAZIONE AUTOMATICA DI TENSIONE

Messaggioda Foto Utentesetteali » 22 set 2022, 8:52

gianniniivo ha scritto:Ah ok, il Led3 non escludo che in assenza di relè possa rimanere leggermente acceso. Non lo escludo ma non ne sono certo dato che non ricordo se il "fenomeno" si sia verificato anche sul mio esemplare.....


OK direi che sia risolto, non lo fa più.

Per le prestazioni bisogna verificare il comportamento del circuito nell'insieme perché potrebbe esser necessaria qualche modifica, non per la tensione ma per la corrente....../quote]

Certamente, ma farei dei test per sapere le caratteristiche dell'alimentatore base e non doverle controllare in fase di duplicazione di tensione.

Devo correggere un tuo lapsus: la tensione massima dovrebbe raggiungere gli 80V e non 90V mentre la corrente di 4,5A a 80V potrebbe corrispondere ad un valore attendibile.
.....


L'hai notato, ma non era un vero e proprio lapsus, l'ho scritto di proposito perché ancora non so qual è la tensione massima, così mi sono voluto salvare :D :D

Quanto alla frase sull'oscilloscopio la confermo, dato che lo strumento consentirà di eseguire verifiche importanti e mai eseguite prima. Tuttavia mi guardo bene dal dirti di stare attento perché so benissimo che conosci a perfezione lo strumento. :D
....


No no fai bene a dire di stare attento, in questo settore bisogna farlo tutte le volte che ci si mette le mani; è come andare a fare una nuotata in mare, bisogna valutare tutto , dalle condizioni fisiche alle condizioni del mare. Il mare può essere insidioso. :ok:

Le prove senza duplicatore, ricordo che Bruno le ha richieste anche sul mio esemplare e penso che procederà nello steso modo anche per il tuo alimentatore.
.....


Benissimo !!!

Concludo facendo un paio di precisazioni: lo Zener D7 che ho utilizzato è di 8,2V e forse sulla tua PCB potrebbe essere presente ancora il valore originale che mi sembra fosse da 5,1V.
....


Si hai ragione, ma io ho usato uno zener da 6,2V, non credo possa influenzare sul funzionamento, ma sentiremo il parere di Bruno, eventualmente lo posso sostituire.

L'alimentazione ausiliaria del mio esemplare era stabilizzata mentre sul tuo potrebbe non esserlo (se è ancora alla prima versione). Quella tensione, se non è stabilizzata, influisce sulla stabilità dell'uscita e introduce un minimo di ripple sempre in uscita. :ok:[


Anche su questo hai ragione!!
Qui le cose si complicano un po' di più , però se necassario vedrò come fare :D
Alex
https://www.facebook.com/Elettronicaeelettrotecnica

<< vedi di pigliare arditamente in mano, il dizionario che ti suona in bocca,
se non altro è schietto e paesano.
(Giuseppe Giusti) <<
Avatar utente
Foto Utentesetteali
11,9k 5 5 9
Master
Master
 
Messaggi: 5922
Iscritto il: 15 dic 2013, 21:09

1
voti

[963] Re: COMMUTAZIONE AUTOMATICA DI TENSIONE

Messaggioda Foto Utentegianniniivo » 22 set 2022, 14:20

Per il valore dello Zener devo ammettere di non ricordare più per quale motivo avevo aumentato il valore a 8,2V. Ricordo un intervento di Foto Utenteedgar sull'argomento ma non riesco a trovarlo; non vorrei che la scelta fosse stata dettata dalla semplice mancanza del valore da 5,1V.

Per quanto concerne invece la stabilizzazione della tensione ausiliaria eviterei d'intervenire adesso. Se le verifiche con l'oscilloscopio daranno risultati soddisfacenti e/o non richiederanno modifiche, manderò ai cinesi i gerber della nuova PCB dell'alimentatore, così sarà tutto compreso su un'unica basetta che, volendo, sarà anche separabile in due elementi indipendenti.

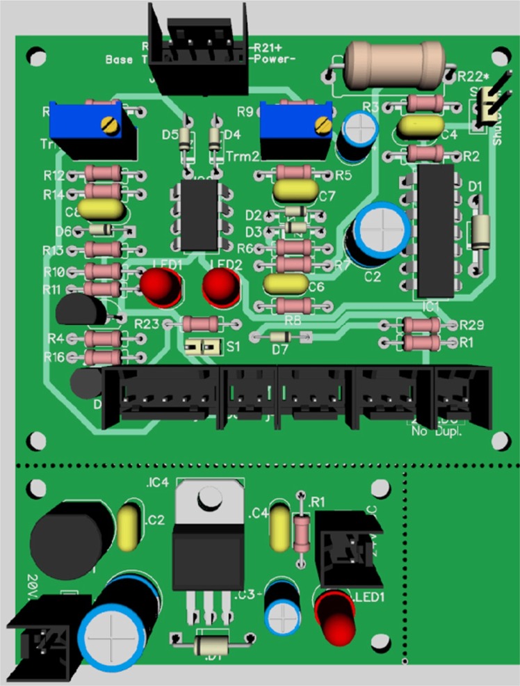
Alimentatore e ausiliaria.jpg

A tempo debito il buon Bruno dovrebbe spiegare quali sono i componenti del duplicatore da modificare in caso utilizzazione del circuito con tensioni più basse. Ricordo di aver provato a collegare un trasformatore con uscita a 24 V e l'alimentatore non segnalava particolari problemi (a parte il ritocco dei trimmer) ma il duplicatore funzionava male e il vuoto dell'isteresi agiva ad un valore troppo distante dal valore di tensione atteso. Purtroppo non riesco a capire quali siano i componenti da modificare per riallineare il duplicatore ad una tensione più bassa applicata all'alimentatore.

Credo che sia di particolare rilevanza capire come adattare il duplicatore a tensioni differenti.
Avatar utente
Foto Utentegianniniivo
9.070 7 11 13
No Rank
 
Messaggi: 2875
Iscritto il: 5 feb 2019, 23:50

0
voti

[964] Re: COMMUTAZIONE AUTOMATICA DI TENSIONE

Messaggioda Foto UtenteBrunoValente » 22 set 2022, 19:10

Non mi è chiaro quali siano i limiti del trasformatore di Foto Utentesetteali.
Occorre conoscere tensione massima sotto carico senza duplicatore e corrente massima che sopporta senza duplicatore.

Se ho capito bene questo trasformatore era impiegato nella versione originale dell'alimentatore, giusto?

In questo caso occorre sapere quali erano i limiti di tensione e corrente del vecchio alimentatore, se a massima tensione e massima corrente c'era presenza di ripple sulla tensione di uscita e se il valore degli elettrolitici nel vecchio alimentatore era lo stesso di ora nel nuovo.
Avatar utente
Foto UtenteBrunoValente
39,6k 7 11 13
G.Master EY
G.Master EY
 
Messaggi: 7797
Iscritto il: 8 mag 2007, 14:48

0
voti

[965] Re: COMMUTAZIONE AUTOMATICA DI TENSIONE

Messaggioda Foto Utentesetteali » 22 set 2022, 19:36

Ciao Bruno,
l'alimentatore è un autocostruito con il primo schema che aveva fatto Ivo, ma non discosta da questo ultimo, in maniera eclatante, ha i limiti di corrente perché non avevo un trasformatore più grosso da metterci e poi perché per le mie necessità i 300 VA circa sono più che sufficienti.
Le misure del pacco del trasformatore, sono : 90x40x120 mm.
Guardando la tabella che ho messo [ 947 ], si vede che caricando l'alimentatore con 10,7 A la tensione ai capi del secondario ( prima del ponte ), da 34.3 V AC scende a 30,9 VAC.
I condensatori elettrolitici sono sempre quelli che avevo messo all'inizio, ma non avevo fatto nessun calcolo, solo che ora la capacità è dimezzata perché ho dovuto fare due banchi da mettere in serie per la duplicazione.

Come dicevo se si vede che sono scarsi, posso aumentare benissimo la capacità.
Alex
https://www.facebook.com/Elettronicaeelettrotecnica

<< vedi di pigliare arditamente in mano, il dizionario che ti suona in bocca,
se non altro è schietto e paesano.
(Giuseppe Giusti) <<
Avatar utente
Foto Utentesetteali
11,9k 5 5 9
Master
Master
 
Messaggi: 5922
Iscritto il: 15 dic 2013, 21:09

0
voti

[966] Re: COMMUTAZIONE AUTOMATICA DI TENSIONE

Messaggioda Foto Utentegianniniivo » 22 set 2022, 19:56

Ciao Bruno, ciao Alex.
Alex, potresti indicare la capacità dei condensatori e il valore della resitenza di sensing?
Avatar utente
Foto Utentegianniniivo
9.070 7 11 13
No Rank
 
Messaggi: 2875
Iscritto il: 5 feb 2019, 23:50

0
voti

[967] Re: COMMUTAZIONE AUTOMATICA DI TENSIONE

Messaggioda Foto UtenteBrunoValente » 22 set 2022, 20:05

Dunque occorre partire con dati certi: che valore hanno i condensatori? quale è la tensione di uscita del trasformatore?
Se la potenza del trasformatore è 300VA ho forti dubbi che si possa arrivare a 30V e 10A in uscita dall'alimentatore.

Leggo nella tabella che con 30V in uscita dall'alimentatore con un assorbimento di 10.7A si hanno 30.9Vac dal trasformatore e 31.1Vdc dopo il ponte: dovrebbe significare che i condensatori non riescono a filtrare quasi nulla e che quasi tutto il ripple si trasferisce in uscita.

Se i condensatori fossero efficaci in uscita dal ponte dovresti avere una tensione che si avvicina a 31.7x1.41-2=42V, siccome invece la tensione continua in uscita dal ponte è quasi uguale all'alternata che esce dal trasformatore direi che siamo lontani da un funzionamento ragionevole.

Collega l'oscilloscopio in uscita e verifica, magari ho interpretato male la tabella.
Avatar utente
Foto UtenteBrunoValente
39,6k 7 11 13
G.Master EY
G.Master EY
 
Messaggi: 7797
Iscritto il: 8 mag 2007, 14:48

0
voti

[968] Re: COMMUTAZIONE AUTOMATICA DI TENSIONE

Messaggioda Foto Utentesetteali » 22 set 2022, 20:13

Ok, più tardi farò le prove, ora sono a cena :D
Alex
https://www.facebook.com/Elettronicaeelettrotecnica

<< vedi di pigliare arditamente in mano, il dizionario che ti suona in bocca,
se non altro è schietto e paesano.
(Giuseppe Giusti) <<
Avatar utente
Foto Utentesetteali
11,9k 5 5 9
Master
Master
 
Messaggi: 5922
Iscritto il: 15 dic 2013, 21:09

1
voti

[969] Re: COMMUTAZIONE AUTOMATICA DI TENSIONE

Messaggioda Foto Utenteedgar » 22 set 2022, 21:02

gianniniivo ha scritto:Per il valore dello Zener devo ammettere di non ricordare più per quale motivo avevo aumentato il valore a 8,2V. Ricordo un intervento di Foto Utenteedgar sull'argomento ma non riesco a trovarlo; non vorrei che la scelta fosse stata dettata dalla semplice mancanza del valore da 5,1V.

La disamina è qui, mi sa che non avevi uno zener adatto ma se rileggi l'argomento capirai che il valore non è troppo critico.
Avatar utente
Foto Utenteedgar
10,0k 4 5 8
Master
Master
 
Messaggi: 5230
Iscritto il: 15 set 2012, 22:59

0
voti

[970] Re: COMMUTAZIONE AUTOMATICA DI TENSIONE

Messaggioda Foto Utentegianniniivo » 22 set 2022, 21:22

Ciao Edgar, grazie per la dritta. Ricordavo di aver letto un tuo intervento ma ero convinto di trovarlo in questo thread e non in un altro. :D

In effetti non ricordo un motivo particolare per la scelta di quello Zener (forse un problema per la possibilità di ridurre la tensione a zero ma non ne sono sicuro) forse non avendo li per li il componente giusto e ho inserito quello che avevo di più vicino come valore, non lo ricordo, comunque il circuito non ha dato problemi e lo zener è rimasto di quel valore. Se fosse meglio sostituirlo però ditemelo che adesso ho quasi tutti i valori a disposizione.
Avatar utente
Foto Utentegianniniivo
9.070 7 11 13
No Rank
 
Messaggi: 2875
Iscritto il: 5 feb 2019, 23:50

PrecedenteProssimo

Torna a Elettronica generale

Chi c’è in linea

Visitano il forum: Nessuno e 64 ospiti