Ciao ragazzi, so che l'argomento è stato trattato a sufficienza sul sito, però, sono due giorni che cerco e leggo, ma, o mi sono completamente rimbambito, oppure non ho trovato quello che fa al caso mio...molto probabilmente, la soluzione è anche più facile di quelle che sto percorrendo io, però, ormai, sono in un tunnel di non ritornooooooooooo!!!
Vengo al dunque..
il problema sta nel fatto che ad un impulso esterno (220AC eventualmente da trasformare in 12VDC) che può durare anche 2minuti io devo semplicemente simulare la pressione di un pulsante con un relè.
fino ad ora ho montato su una breadboard un circuito con il ne555 ed un relè che chiude o apre un contatto (il quale andrà a simulare la pressione ed il rilascio).
L'unica cosa è che, per tutto il tempo dell'impulso principale avrò le fasi di Ton e Toff (quindi come se fossero tante pressioni), tutto potrebbe funzionare, però sento che si potrebbe fare di meglio.
per adesso vi allego lo schema utilizzato.
circuito temporizzato
Moderatori:
carloc,
g.schgor,
BrunoValente,
IsidoroKZ
0
voti
..successivamente ho pensato che fosse esagerato utilizzare un 555, quindi ho pensato si potesse fare sfruttando il carico e lo scarico dei circuiti RC..però ora mi sto incasinando proprio la testa...aiutatemi per favore.
vi allego il secondo schema
vi allego il secondo schema
- Allegati
-
- on_off2.gif (1.19 KiB) Osservato 2625 volte
0
voti
Se capisco bene il tuo problema, credo tu abbia sbagliato configurazione:
non devi usare quella astabile (oscillatore), ma quella monostabile.
In tal modo potrai produrre la chiusura del contatto del relè per un tempo
stabilito, dopo che sia applicato un fronte negativo ( da +12V a 0V)
all'ingresso di trigger.
Per la configurazione monostabile vedi:
http://www.electroportal.net/bagolaro/w ... _timer_555
Una raccomandazione: metti un diodo di protezione in antiparallelo
alla bobina del relè.
non devi usare quella astabile (oscillatore), ma quella monostabile.
In tal modo potrai produrre la chiusura del contatto del relè per un tempo
stabilito, dopo che sia applicato un fronte negativo ( da +12V a 0V)
all'ingresso di trigger.
Per la configurazione monostabile vedi:
http://www.electroportal.net/bagolaro/w ... _timer_555
Una raccomandazione: metti un diodo di protezione in antiparallelo
alla bobina del relè.
0
voti
il mio primo pensiero è stato quello di fare il circuito in modalità monostabile, però, cablato il tutto su breadboard, ho notato con estremo dispiacere che è possibile temporizzare solo Toff iniziale, poi resta il relè eccitato fino a quando non levo tensione..
in sostanza ho utilizzato il circuito che posto, però, quando chiudevo il circuito veniva temporizzato il Toff e finquando non lo riaprivo, restava il led acceso..
in sostanza ho utilizzato il circuito che posto, però, quando chiudevo il circuito veniva temporizzato il Toff e finquando non lo riaprivo, restava il led acceso..
- Allegati
-
- on_off3.gif (14.05 KiB) Osservato 2599 volte
0
voti
Guarda che dovrebbe essere il contrario (vedi fig.4 del riferimento citato):
il relè dovrebbe stare attratto per il tempo Ton, e poi diseccitarsi.
Per farlo funzionare come dici tu, il relè dovrebbe essere inserito
fra Vcc (+12V) e uscita (pin 3)
il relè dovrebbe stare attratto per il tempo Ton, e poi diseccitarsi.
Per farlo funzionare come dici tu, il relè dovrebbe essere inserito
fra Vcc (+12V) e uscita (pin 3)
0
voti
in quella prova inserii il led proprio come il circuito postato..mah..forse ho sbagliato qualche collegamento? ..mi sembra di averli controllati molte volte..vuol dire che ricablerò tutto con il monostabile..
0
voti
allora..ho appena ricablato tutto e ho ricordato e capito perché la configurazione in monostabile non andava bene..
il tasto "start" deve essere un pulsante, cioè, il Ton parte da quando c'è l'impulso di "start". se "start" rimane premuto il led rimane acceso..appena si lascia si spegne il led, invece, se a "start" si da un veloce on/off, parte la temporizzazione di Ton..
il mio problema è che ho per molti secondi la chiusura del tasto "start", quindi avevo ripiegato su un astabile che però fino a quando "start" è premuto, continua a fare i cicli di on/off..
spero di essere stato chiaro.
grazie dell'aiuto, ciao, luca
il tasto "start" deve essere un pulsante, cioè, il Ton parte da quando c'è l'impulso di "start". se "start" rimane premuto il led rimane acceso..appena si lascia si spegne il led, invece, se a "start" si da un veloce on/off, parte la temporizzazione di Ton..
il mio problema è che ho per molti secondi la chiusura del tasto "start", quindi avevo ripiegato su un astabile che però fino a quando "start" è premuto, continua a fare i cicli di on/off..
spero di essere stato chiaro.
grazie dell'aiuto, ciao, luca
0
voti
grazie infinitamente per la risposta e per la pazienza...se posso approfittare ancora..mi piacerebbe capire il perché di quella rete.
grazie ancora.
luca
p.s. stasera provo e faccio sapere i risultati
grazie ancora.
luca
p.s. stasera provo e faccio sapere i risultati
0
voti
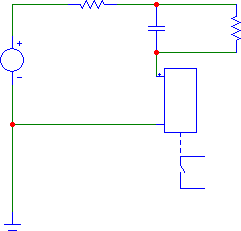
lukehead ha scritto:mi piacerebbe capire il perché di quella rete
Credo che la miglior spiegazione sia una simulazione.
Eccola
V1 è l'alimentazione a 9V, V2 è il comando del relè (per 300ms)
Ed ecco le forme d'onda del relè (quindi della chiusura del suo contatto)
e dell'ingresso del segnale di start (nodo3)
Chi c’è in linea
Visitano il forum: Google [Bot] e 174 ospiti

Elettrotecnica e non solo (admin)
Un gatto tra gli elettroni (IsidoroKZ)
Esperienza e simulazioni (g.schgor)
Moleskine di un idraulico (RenzoDF)
Il Blog di ElectroYou (webmaster)
Idee microcontrollate (TardoFreak)
PICcoli grandi PICMicro (Paolino)
Il blog elettrico di carloc (carloc)
DirtEYblooog (dirtydeeds)
Di tutto... un po' (jordan20)
AK47 (lillo)
Esperienze elettroniche (marco438)
Telecomunicazioni musicali (clavicordo)
Automazione ed Elettronica (gustavo)
Direttive per la sicurezza (ErnestoCappelletti)
EYnfo dall'Alaska (mir)
Apriamo il quadro! (attilio)
H7-25 (asdf)
Passione Elettrica (massimob)
Elettroni a spasso (guidob)
Bloguerra (guerra)

