http://www.webalice.it/crapellavittorio ... htm#2min30
timer ogni 30 min con comando per relè regolabile
Moderatori:
carloc,
g.schgor,
BrunoValente,
IsidoroKZ
17 messaggi
• Pagina 1 di 2 • 1, 2
0
voti
salve ho bisogno di un grande aiuto dovrei realizzare un circuito il quale ogni 30 minuti circa attivi un relè per un certo tempo da definire e regolabile;tale tempo d'attivazione deve permettere ad un motore di aprire uno sportellino di un serbatoio di mangime che faccia defluire una certa quantità di cibo e allo stesso tempo replicando lo stesso circuito oppure se possibile sfruttare lo stesso attivare un altro relè che faccia muovere il motorino in senso opposto per la chiusura....mi è stato suggerito un link di un circuito ma che deve essere modificato e non so come
http://www.webalice.it/crapellavittorio ... htm#2min30

http://www.webalice.it/crapellavittorio ... htm#2min30
0
voti
Per una funzione di quel tipo, se non sbaglio puoi benissimo usare un 555, una resistenza ed un condensatore, e dipendendo dai valori di questi ultimi 2 componenti produrre uno stato logico alto di uscita del 555 per un tempo determinato dato dalla formula 1,1RC.
Qui trovi più informazione a riguardo.
Qui trovi più informazione a riguardo.
0
voti
La soluzione del prof. Crapella è basata sull'integrato
CMOS 4060, che per tempi lunghi è più preciso del 555
(perché basato sul conteggio di impulsi generati con
lo stesso 4060).
Penso sia possibile ricavare da questo anche l'intera
sequenza di apertura/chiusura, ma questo richiede
un'analisi delle forme f'onda generate (e non permette
però regolazioni)
Volendo una possibilità di regolazione dei tempi
di apertura e chiusura, credo sia opportuno l'inserimento
di integrati 555, per stabilire i singoli tempi di attrazione
dei 2 relè.
Se hai pazienza, appena mi è possibile vedo cosa si può fare.
CMOS 4060, che per tempi lunghi è più preciso del 555
(perché basato sul conteggio di impulsi generati con
lo stesso 4060).
Penso sia possibile ricavare da questo anche l'intera
sequenza di apertura/chiusura, ma questo richiede
un'analisi delle forme f'onda generate (e non permette
però regolazioni)
Volendo una possibilità di regolazione dei tempi
di apertura e chiusura, credo sia opportuno l'inserimento
di integrati 555, per stabilire i singoli tempi di attrazione
dei 2 relè.
Se hai pazienza, appena mi è possibile vedo cosa si può fare.
0
voti
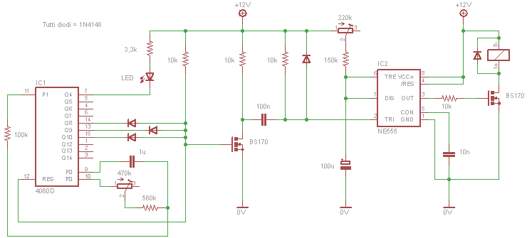
Ciao a tutti,
ero stato contattato da umbI85 tramite MP per sapere se era possibile fare un qualcosa del genere, dopo qualche considerazione secondaria abbiamo deciso di costruire il circuito discutendone sul forum. Ho allora avuto modo di pensare ad una possibile soluzione (simile a quella del cirucito del link) con qualche giorno di vantaggio. Ormai che l' ho disegnata la posto, sperando che g.schgor non abbia già approfondito troppo lo studio. Nel caso non me ne voglia
...
Questo è quanto:
Tramite il trimmer da 470k si tara la frequenza dell' oscillatore (a 0,5Hz). Per evitare l' uso dell' oscilloscopio si ricorre al led collegato al pin7 del 4060. Il trimmer va ruotato fino a tanto che il led non rimane acceso 16 secondi esatti ogni ciclo. Fatto ciò si avrà che la pausa è regolata a 30 minuti.
Con il trimmer da 220k si regola invece il tempo durante il quale il relé deve rimanere eccitato, a metà corsa si è all' incirca sui 30 secondi.
Nello schema mancano i collegamenti relativi ai pin di alimentazione del 4060 che sono: pin8 a 0V e pin 16 a 12V. Mancano inoltre i pin relativi allo scambio del relé.
In linea di massima dovrebbe funzionare ma è possibile ci sia qualche errore o qualche componente da sostituire durante la messa a punto.
ero stato contattato da umbI85 tramite MP per sapere se era possibile fare un qualcosa del genere, dopo qualche considerazione secondaria abbiamo deciso di costruire il circuito discutendone sul forum. Ho allora avuto modo di pensare ad una possibile soluzione (simile a quella del cirucito del link) con qualche giorno di vantaggio. Ormai che l' ho disegnata la posto, sperando che g.schgor non abbia già approfondito troppo lo studio. Nel caso non me ne voglia
Questo è quanto:
Tramite il trimmer da 470k si tara la frequenza dell' oscillatore (a 0,5Hz). Per evitare l' uso dell' oscilloscopio si ricorre al led collegato al pin7 del 4060. Il trimmer va ruotato fino a tanto che il led non rimane acceso 16 secondi esatti ogni ciclo. Fatto ciò si avrà che la pausa è regolata a 30 minuti.
Con il trimmer da 220k si regola invece il tempo durante il quale il relé deve rimanere eccitato, a metà corsa si è all' incirca sui 30 secondi.
Nello schema mancano i collegamenti relativi ai pin di alimentazione del 4060 che sono: pin8 a 0V e pin 16 a 12V. Mancano inoltre i pin relativi allo scambio del relé.
In linea di massima dovrebbe funzionare ma è possibile ci sia qualche errore o qualche componente da sostituire durante la messa a punto.
0
voti
In effetti avevo preparato una soluzione non dissimile,
ma che teneva conto della richiesta del comando
di richiusura (dopo eventuale attesa).
Pensavo che la cosa migliore fosse di rendere
indipendenti i singoli tempi di comando apertura,
di pausa e di comando chiusura.
Questo può essere fatto con 3 configurazioni
monostabili con 555, uguali e messe in serie tra loro.
Il circuito di ciascuna è il seguente:
dove Cx=100uF, Rx=470kOhm+ potenziometro da 1MOhm
(questo permette una variazione da ca. 1 a ca. 3min).
Il primo di questi (comando apertura) dovrebbe essere
comandato dall'uscita (transistor come INPUT) dello
schema Carapella e la sua uscita (OUTPUT) comanderebbe
il relè di apertura, nonché l'ingresso del secondo 555,
che determina il tempo si attesa prima della chiusura.
L'uscita di questo comanderebbe a sua volta il terzo 555.
che stabilisce il tempo di chiusura, attivando il relativo
relè.
Sta ora a umb185 vedere se ciò è utile a risolvere
il suo problema
ma che teneva conto della richiesta del comando
di richiusura (dopo eventuale attesa).
Pensavo che la cosa migliore fosse di rendere
indipendenti i singoli tempi di comando apertura,
di pausa e di comando chiusura.
Questo può essere fatto con 3 configurazioni
monostabili con 555, uguali e messe in serie tra loro.
Il circuito di ciascuna è il seguente:
dove Cx=100uF, Rx=470kOhm+ potenziometro da 1MOhm
(questo permette una variazione da ca. 1 a ca. 3min).
Il primo di questi (comando apertura) dovrebbe essere
comandato dall'uscita (transistor come INPUT) dello
schema Carapella e la sua uscita (OUTPUT) comanderebbe
il relè di apertura, nonché l'ingresso del secondo 555,
che determina il tempo si attesa prima della chiusura.
L'uscita di questo comanderebbe a sua volta il terzo 555.
che stabilisce il tempo di chiusura, attivando il relativo
relè.
Sta ora a umb185 vedere se ciò è utile a risolvere
il suo problema
0
voti
E' sì, hai perfettamente ragione. Il mio non tiene conto della richiusura perché non avendo letto bene il primo messaggio ero rimasto alla soluzione di utilizzare un dispositivo per il dosaggio di tipo monostabile.
Stiamo a sentire
...
Stiamo a sentire
0
voti
grazie ad entrambi per la celerità.......
diciamo che inizialmente avevo messo in conto di replicare due circuiti timer tarati con i giusti tempi di cui uno doveva occuparsi dell'apertura e l'altro della chiusura la soluzione di g.schgor mi affascina allo stesso modo in quanto replicare lo stesso circuito, uno per ogni fase, è allo stesso modo efficiente!!! la domanda che faccio a g.schgor che range di attesa riesco a tarare??considerando che a me occorrerebbe un tempo d'attivazione del relè che determina l'apertura di circa 5-10 max sec, il tempo d'attesa di 30-50 sec max necessario per far defluire il mangime e lo stesso tempo iniziale per la chiusura riesco a tarare con questi tempi??
poi mi spiace professare la mia ignoranza ma non so com'è fatto il circuito del professore carapella quindi.....
e infine chiedo ad entrambi voi sapienti una valutazione sui costi approssimativa sui due tipi di circuiti credo che sia il primo aspetto discriminante dato che che entrambe le idee sono funzionali....aspetto un vostro consiglio
diciamo che inizialmente avevo messo in conto di replicare due circuiti timer tarati con i giusti tempi di cui uno doveva occuparsi dell'apertura e l'altro della chiusura la soluzione di g.schgor mi affascina allo stesso modo in quanto replicare lo stesso circuito, uno per ogni fase, è allo stesso modo efficiente!!! la domanda che faccio a g.schgor che range di attesa riesco a tarare??considerando che a me occorrerebbe un tempo d'attivazione del relè che determina l'apertura di circa 5-10 max sec, il tempo d'attesa di 30-50 sec max necessario per far defluire il mangime e lo stesso tempo iniziale per la chiusura riesco a tarare con questi tempi??
poi mi spiace professare la mia ignoranza ma non so com'è fatto il circuito del professore carapella quindi.....
e infine chiedo ad entrambi voi sapienti una valutazione sui costi approssimativa sui due tipi di circuiti credo che sia il primo aspetto discriminante dato che che entrambe le idee sono funzionali....aspetto un vostro consiglio
0
voti
umbI85 ha scritto:che range di attesa riesco a tarare?
Visto che il circuito Crapella prevedeva 2 min di attivazione,
ho previsto in ciascuno dei 3 stadi un tempo regolabile fra
1 e 3 min.
Non c'è però alcuna difficoltà a stabilire un intervallo diverso
(basta variare il valore di Rx).
Circa i costi, l'insieme dei componenti vale pochi Euro
(un 555 costa 0.25€) e il più è l'assemblaggio (se poi
si ricorre ad un circuito stampato, i costi possono
crescere). Ovviamente non si mette in conto il tempo
dedicato alla costruzione ed alla prove.
0
voti
il tempo è ovvio è escluso ci mancherebbe......per il circuito del professore crapella com'è fatto????
come determinare il valore della Rx per realizzare quei tempi???
un chiarimento l'output è sufficiente ad attivare un relè???
ovviamento tale circuito è ciclico si ferma solo togliendo l'alimentazione???
come determinare il valore della Rx per realizzare quei tempi???
un chiarimento l'output è sufficiente ad attivare un relè???
ovviamento tale circuito è ciclico si ferma solo togliendo l'alimentazione???
0
voti
umbI85 ha scritto:il circuito del professore crapella com'è fatto?
C'è lo schema completo già nel tuo primo post.
E' basato sull'integrato 4060 che genera una frequenza di clock
(mediante la rete RC esterna) e conta (in sistema binario)
gli impulsi prodotti. Le sue uscite esprimono quindi dei tempi
multipli del periodo di clock, e permettono di raggiungere
tempi lunghi (in questo caso 30 min)
umbI85 ha scritto:come determinare il valore della Rx per realizzare quei tempi?
Puoi ricorrere a questo calculator
umbI85 ha scritto:l'output è sufficiente ad attivare un relè?
Si, un normale relè a 12V per circuito stampato
(raccomando un diodo 1N4007 in antiparallelo alla bobina
per proteggere l'uscita del 555)
umbI85 ha scritto:ovviamento tale circuito è ciclico si ferma solo togliendo l'alimentazione
No, viene avviato solo quando riceve un impulso (verso "0")
al suo input. Poi, dopo il tempo stabilito, rimane inattivo.
Consiglierei, prima di avventurarti nell'intero progetto,
a sperimentare (magari su breadboard) il solo 555.
17 messaggi
• Pagina 1 di 2 • 1, 2
Chi c’è in linea
Visitano il forum: Google [Bot] e 109 ospiti

Elettrotecnica e non solo (admin)
Un gatto tra gli elettroni (IsidoroKZ)
Esperienza e simulazioni (g.schgor)
Moleskine di un idraulico (RenzoDF)
Il Blog di ElectroYou (webmaster)
Idee microcontrollate (TardoFreak)
PICcoli grandi PICMicro (Paolino)
Il blog elettrico di carloc (carloc)
DirtEYblooog (dirtydeeds)
Di tutto... un po' (jordan20)
AK47 (lillo)
Esperienze elettroniche (marco438)
Telecomunicazioni musicali (clavicordo)
Automazione ed Elettronica (gustavo)
Direttive per la sicurezza (ErnestoCappelletti)
EYnfo dall'Alaska (mir)
Apriamo il quadro! (attilio)
H7-25 (asdf)
Passione Elettrica (massimob)
Elettroni a spasso (guidob)
Bloguerra (guerra)



