Ciao a tutti:)
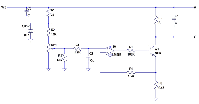
Volevo qualche nozione sui generatori di corrente costante...Mi spiego..Ho alimentato un Led Uv con un driver di corrente (eu-38-1 della Roithner lasertechnik)e per ispezione visiva e con l uso di un multimetro ho ricavato lo schema elettrico...(che ho allegato credo)
Volvo sapere un po il suo funzionamento nel dettaglio e che cosa si intende per resistore di sense???
Grazie 1000:)
Generatore di corrente costante
Moderatori:
carloc,
g.schgor,
BrunoValente,
IsidoroKZ
23 messaggi
• Pagina 1 di 3 • 1, 2, 3
1
voti
con resistenza di sense penso si intenda la R8, essendo quella su cui si legge la corrente in uscita.
il funzionamento è semplice, l'operazionale è collegato in modo da avrer un differenziale sulla tensione di riferimento impostata da RP1 e la tensione sulla R8,
ogni variazione della tensione R8 determina una reazione opposta sull'uscita, polarizzando il transistore in modo da riportare la tensione R8 al valore di RP1.
di fatto se mantengo stabile la tensione su R8, (uguale alla RP1), mantengo stabile anche la corrente in uscita.
il funzionamento è semplice, l'operazionale è collegato in modo da avrer un differenziale sulla tensione di riferimento impostata da RP1 e la tensione sulla R8,
ogni variazione della tensione R8 determina una reazione opposta sull'uscita, polarizzando il transistore in modo da riportare la tensione R8 al valore di RP1.
di fatto se mantengo stabile la tensione su R8, (uguale alla RP1), mantengo stabile anche la corrente in uscita.
-

lelerelele
4.899 3 7 9 - Master

- Messaggi: 5505
- Iscritto il: 8 giu 2011, 8:57
- Località: Reggio Emilia
0
voti
Quindi se ho capito bene sul morsetto non invertente dell'op amp ho una tensione di riferimento variabile regolando il trimmer RP1 , la resistenza di sense è la R8 in quanto èquella che determina la corrente infatti se prendo la fdt tra l ingresso Dell op amp e la corrente di emettitore vedo che è proprio 1/R8.
La resistenza in retroazione invece a che serve?
La resistenza in retroazione invece a che serve?
0
voti
se intendi R6, a livello funzionale non serve a niente,
potrebbe avere uno scopo come protezione da eventuali spike di tensione che potrebbero arrivare magari negativi sull'ingresso, e questa potrebbe ridurne gli effetti, resterebbe da valutare in base al carico che verrà applicato, per dei led secono me non serve a niente,
oltretutto con una resistenza di base del transistor da 100k non si potranno avere forti correnti che possano giustificare la necessità di questa protezione.
potrebbe avere uno scopo come protezione da eventuali spike di tensione che potrebbero arrivare magari negativi sull'ingresso, e questa potrebbe ridurne gli effetti, resterebbe da valutare in base al carico che verrà applicato, per dei led secono me non serve a niente,
oltretutto con una resistenza di base del transistor da 100k non si potranno avere forti correnti che possano giustificare la necessità di questa protezione.
-

lelerelele
4.899 3 7 9 - Master

- Messaggi: 5505
- Iscritto il: 8 giu 2011, 8:57
- Località: Reggio Emilia
0
voti
Credo che R1 non possa proprio essere da 100kohm, controlla i colori.
Per usare proficuamente un simulatore, bisogna sapere molta più elettronica di lui
Plug it in - it works better!
Il 555 sta all'elettronica come Arduino all'informatica! (entrambi loro malgrado)
Se volete risposte rispondete a tutte le mie domande
Plug it in - it works better!
Il 555 sta all'elettronica come Arduino all'informatica! (entrambi loro malgrado)
Se volete risposte rispondete a tutte le mie domande
0
voti
Come carico ho un led Uv (SB1400UV-385) che ha una corrente di 700mA e caduta di tensione di 14,7 V
E' un integrato con resistenze SMD ed è da 100K, ho controllato e ricontrollato ma poiché sono alle prime armi e lo stampato è a doppia faccia magari ho sbagliato qualche collegamento...
perché dici che ti sembra strano una resistenza da 100K in uscita all'op amp?
E' un integrato con resistenze SMD ed è da 100K, ho controllato e ricontrollato ma poiché sono alle prime armi e lo stampato è a doppia faccia magari ho sbagliato qualche collegamento...
perché dici che ti sembra strano una resistenza da 100K in uscita all'op amp?
0
voti
lo scopo della retroazione:
come tu saprai l'operazionale ha i suoi ingressi che sono sempre alla stessa tensione, a meno di pochi millivolt, od anche meno del millivolt, questo è dato dalla notevole amplificazione degli stadi interni che per avere elongazione massima della tensione di uscita necessita appunto di pochi millivolt ingresso.
questo fatto determina appunto che se un'ingresso lo colleghi ad una tensione fissa, l'altro determinerà una escursione di tensione notevole in uscita, quando il suo valore di tensione sarà leggermente inferiore oppure superiore al valore di tensione dell'altro ingresso.
come nello specifico, se ti trovi l'ingresso invertente collegato all'uscita, attraverso opportune reti passsive, ha in circuito con retroazione negativa, la sua caratteristica sta nel fatto appunto di mantenere il valore di uscita, (od in questo caso l'uscita del transistore, cioè il suo emettitore), alla stessa tensione dell'ingresso, infatti è in questo punto che è collegata la resistenza di retroazione.
dai un'occhio qua http://it.wikipedia.org/wiki/Retroazione
il valore della resistenza:
se la resistenza di 100Kohm in base al transistor, ti darebbe una corrente in base inferiore ad i 0.04mA, ammettendo un guadagno statico di 40, (ho preso come esempio il BD337), sarebbe in grado di erogare solo 1.6mA sul suo collettore, quindi non sarebbe in grado di saturarsi per pilotare i 700mA.
come tu saprai l'operazionale ha i suoi ingressi che sono sempre alla stessa tensione, a meno di pochi millivolt, od anche meno del millivolt, questo è dato dalla notevole amplificazione degli stadi interni che per avere elongazione massima della tensione di uscita necessita appunto di pochi millivolt ingresso.
questo fatto determina appunto che se un'ingresso lo colleghi ad una tensione fissa, l'altro determinerà una escursione di tensione notevole in uscita, quando il suo valore di tensione sarà leggermente inferiore oppure superiore al valore di tensione dell'altro ingresso.
come nello specifico, se ti trovi l'ingresso invertente collegato all'uscita, attraverso opportune reti passsive, ha in circuito con retroazione negativa, la sua caratteristica sta nel fatto appunto di mantenere il valore di uscita, (od in questo caso l'uscita del transistore, cioè il suo emettitore), alla stessa tensione dell'ingresso, infatti è in questo punto che è collegata la resistenza di retroazione.
dai un'occhio qua http://it.wikipedia.org/wiki/Retroazione
il valore della resistenza:
se la resistenza di 100Kohm in base al transistor, ti darebbe una corrente in base inferiore ad i 0.04mA, ammettendo un guadagno statico di 40, (ho preso come esempio il BD337), sarebbe in grado di erogare solo 1.6mA sul suo collettore, quindi non sarebbe in grado di saturarsi per pilotare i 700mA.
-

lelerelele
4.899 3 7 9 - Master

- Messaggi: 5505
- Iscritto il: 8 giu 2011, 8:57
- Località: Reggio Emilia
0
voti
Ma la tensione di riferimento che hai detto tu è quella dell ingresso non invertente vero?
Cioè quella che viene regolata cn il potenziometro e i partitore di ingresso?
Variando tale tensione l escursione di cui parlavi tu comporta una variazione all uscita Dell operazionale che pilota il BJT e questo si polarizza in modo che sulla resistenza di sense R8 cada la stessa tensione che ho in ingresso... Ho capito bene?
Per la resistenza
Cm hai fatto a dire che in base nn può scorrere una corrente superiore a circa 0.4 mA?
Cioè quella che viene regolata cn il potenziometro e i partitore di ingresso?
Variando tale tensione l escursione di cui parlavi tu comporta una variazione all uscita Dell operazionale che pilota il BJT e questo si polarizza in modo che sulla resistenza di sense R8 cada la stessa tensione che ho in ingresso... Ho capito bene?
Per la resistenza
Cm hai fatto a dire che in base nn può scorrere una corrente superiore a circa 0.4 mA?
23 messaggi
• Pagina 1 di 3 • 1, 2, 3
Chi c’è in linea
Visitano il forum: Nessuno e 110 ospiti

Elettrotecnica e non solo (admin)
Un gatto tra gli elettroni (IsidoroKZ)
Esperienza e simulazioni (g.schgor)
Moleskine di un idraulico (RenzoDF)
Il Blog di ElectroYou (webmaster)
Idee microcontrollate (TardoFreak)
PICcoli grandi PICMicro (Paolino)
Il blog elettrico di carloc (carloc)
DirtEYblooog (dirtydeeds)
Di tutto... un po' (jordan20)
AK47 (lillo)
Esperienze elettroniche (marco438)
Telecomunicazioni musicali (clavicordo)
Automazione ed Elettronica (gustavo)
Direttive per la sicurezza (ErnestoCappelletti)
EYnfo dall'Alaska (mir)
Apriamo il quadro! (attilio)
H7-25 (asdf)
Passione Elettrica (massimob)
Elettroni a spasso (guidob)
Bloguerra (guerra)



