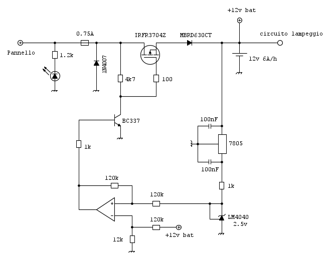
Infatti ho sbagliato il disegno del MOS, e pure la sigla... perché sono andato troppo a memoria, ma non mi ricordo quale MOS P ho in laboratorio, ma almeno l'ho pensato con il P. Provvedo a rivedere il disegno in fidocad, non lo conosco bene scusate
Per il riferimento, effettivamente hai ragione, a questo punto si tratta di scegliere... ma credo sarò propenso per il regolatore.
Il led è al contrario apposta, per informare all'installatore disattento che a invertito la polarità del pannello... e che dovrà anche cambiare il fusibile
L'idea della carica on-off mi è venuta in mente per "risparmiare" sul regolatore di carica... ma non so, ne possiamo parlare... magari si potrebbe fare qualcosa di molto molto semplice, ora che ci ragiono forse con un LM317 si può fare... tu che dici? (se ti infastidisce il tu dimmelo pure senza scrupoli)
Per l'isteresi, non mi ricordavo le formule ma ho avuto modo di testare or ora (con quel poco che o in casa) che con un LM358.... è lo so ho solo questo qui

l'isteresi è di circa 2.1v però ho usato due resistenze da 10k perché da 120k non le ho qui, ma non dovrebbe cambiare no? almeno per quello che riesco a ragionare ora.... In ogni caso ti chiedo un consiglio anche su ciò, ho pensato al 358 perché in SMD praticamente è gratis rispetto ad un integrato comparatore apposito...
Grazie, Luca.
EDIT: ho controllato fidocad ora... il simbolo PMOS sotto la libreria IHRAM 3.0 è fatto così.... chi ha ssbagliato??? in effetti la freccia nel P dovrebbe entrare.... o sbaglio io?
