Cos'è ElectroYou | Login Iscriviti

ElectroYou - la comunità dei professionisti del mondo elettrico

Relè con 555 e motore

Elettronica lineare e digitale: didattica ed applicazioni

Moderatori: Foto Utentecarloc, Foto Utenteg.schgor, Foto UtenteBrunoValente, Foto UtenteIsidoroKZ

0
voti

[1] Relè con 555 e motore

Messaggioda Foto Utentefuturedj95 » 18 gen 2012, 22:17

Salve a tutti
Vorrei creare un piccolo circuito simile a questo

solo che al posto dei led vorrei azionare un motore, che allo scambio del relè, vada a corrente inversa.... mi potete fare uno schema semplice e chiaro? Grazie :D
Avatar utente
Foto Utentefuturedj95
11 1 5
New entry
New entry
 
Messaggi: 96
Iscritto il: 29 dic 2010, 22:04

0
voti

[2] Re: Relè con 555 e motore

Messaggioda Foto Utentesimo85 » 19 gen 2012, 2:41

Purtroppo da questo computer non posso vedere il video :(
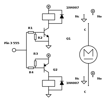
Provo ad indovinare. Se il 555 è in configurazione astabile immagino ad una frequenza bassa, dovrebbe servirti un NPN, un PNP e due relè esterni collegati così

Se non ho indovinato mi dispiace, più tardi guarderò il video.

Ciao
Avatar utente
Foto Utentesimo85
30,9k 7 12 13
Disattivato su sua richiesta
 
Messaggi: 9927
Iscritto il: 30 ago 2010, 4:59

0
voti

[3] Re: Relè con 555 e motore

Messaggioda Foto Utentesimo85 » 19 gen 2012, 3:45

Ho visto il video ed ho indovinato :-)
L'astabile è a frequenza variabile.
Il possibile problema di quel circuito è che in principio non hai una condizione di stop per il motore, e quello che non mi è chiaro, perché non l'ho mai provato, è se il 555 in caso di reset può assorbire corrente. In tal caso anche se tu collegheresti il pin di reset a GND il PNP sarebbe attivo, quindi la condizione di stop non sarebbe possibile.

In tal caso il problema è risolvibile con 2 NOT, 2 AND e 1 OR esterne per pilotare il PNP.
Usando la logica NAND (vedi qui alla voce "NAND gate equivalents") sono in totale 7 NAND, ossia due 4093.

EDIT:
Invece se usi un solo 4093 fai l'oscillatore, a frequenza variabile se vuoi, e con un'altra NAND piloti il PNP, il reset lo si può implementare con una delle porte rimanenti. Ne usi 3 in totale..
In ambi i casi si può fare lo schema, ma a questo punto è meglio con la logica NAND, in più il circuito è molto più semplice. Tra l'altro la soluzione con il 555 non mi sembra ottimale, penso mi sia sfuggito qualche dettaglio.. :-k

In ogni caso dimmi come preferisci procedere. Io lo farei con le NAND..

Ciao.
Avatar utente
Foto Utentesimo85
30,9k 7 12 13
Disattivato su sua richiesta
 
Messaggi: 9927
Iscritto il: 30 ago 2010, 4:59

0
voti

[4] Re: Relè con 555 e motore

Messaggioda Foto Utentesimo85 » 19 gen 2012, 8:28

Chiedo scusa ma forse io ho fatto un po' di confusione..

Il circuito del video sembra essere composto basicamente da un 555 astabile a frequenza variabile con uno switch in parallelo al condensatore di carica ed un altro collegato alla rete di pull-up sul pin di reset. Lo schema non è complicato.

Il circuito a cui ho pensato io è sempre un astabile, ma se premi uno switch di "reset" i transistori sono tutti e due spenti.

Tu come vuoi che si comporti quel circuito, come nel video o come avevo pensato io?

Ciao
Avatar utente
Foto Utentesimo85
30,9k 7 12 13
Disattivato su sua richiesta
 
Messaggi: 9927
Iscritto il: 30 ago 2010, 4:59

0
voti

[5] Re: Relè con 555 e motore

Messaggioda Foto Utentemarco438 » 19 gen 2012, 9:27

Se non ho capito male anch'io, credo che Foto Utentefuturedj95 voglia regolare la velocita' del motore e quindi invertirne la polarita'.
La cosa quindi si potrebbe risolvere con un 555 in PWM ed un rele' doppio scambio (o anche un semplice interruttore ).
Prima di fare ulteriori illazioni o schemi, aspetterei conferma.
Sara' comunque necessario conoscere le caratteristiche del motore in questione e la fonte di alimentazione disponibile.
marco
Avatar utente
Foto Utentemarco438
37,1k 7 11 13
-EY Legend-
-EY Legend-
 
Messaggi: 16323
Iscritto il: 24 mar 2010, 15:09
Località: Versilia

0
voti

[6] Re: Relè con 555 e motore

Messaggioda Foto Utentefuturedj95 » 19 gen 2012, 16:14

Ciao, Secondo me la logica nand con il 4093 non mi sembra adatta.. pensavo di farlo con l'oscillatore perché non dovrei cambiare schema radicalmente. Ho provato a creare un circuito simile, ma senza risultati.. in pratica, (lo spiego a parole perché fidocad non so usarlo) l'uscita dell'oscillatore (il pin 3) va ai contatti della bobina del relè..quando la calamita si eccita il relè scambia. Fin qui tutto bene. il problema è l'alimentazione a relè diseccitato. :roll: Il contatto serve a scambiare polarità.. quindi ho provato a mettere in uno dei due contatti la 12v, ma ciò non avviene perché quando provo a eccitare la bobina, l'alimentatore va in protezione. Quindi sbaglio connessioni? Alimentazione 12 v Abbastanza Ampere :mrgreen: , motore 12v 2A.
Avatar utente
Foto Utentefuturedj95
11 1 5
New entry
New entry
 
Messaggi: 96
Iscritto il: 29 dic 2010, 22:04

0
voti

[7] Re: Relè con 555 e motore

Messaggioda Foto Utentesimo85 » 19 gen 2012, 16:52

Impara ad usare FidoCad, fai uno schema e spiega con chiarezza cosa vuoi fare, cosa che non hai ancora fatto. Se l'alimentatore va in protezione è perché hai fatto un cortocircuito.
Avatar utente
Foto Utentesimo85
30,9k 7 12 13
Disattivato su sua richiesta
 
Messaggi: 9927
Iscritto il: 30 ago 2010, 4:59

0
voti

[8] Re: Relè con 555 e motore

Messaggioda Foto Utentefuturedj95 » 19 gen 2012, 19:01

Ok ragazzi, ho risolto il problema..avevo sbagliato ad individuare la comune.. #-o infatti collegavo i due poli allo stesso contatto, e quando andava in funzione, creava un corto circuito.. #-o Ora il circuito funziona.. è tutto a posto.. :ok:
Un'altra domanda.. è possibile comandare un motore passo passo con ad esempio un counter come il 4017 e un ULN2803A? Grazie anticipatamente :D
Avatar utente
Foto Utentefuturedj95
11 1 5
New entry
New entry
 
Messaggi: 96
Iscritto il: 29 dic 2010, 22:04


Torna a Elettronica generale

Chi c’è in linea

Visitano il forum: Nessuno e 267 ospiti