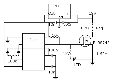
A questo punto vorrei regolarne la potenza, magari tramite una PWM che pilota un transistor o un componente simile posto in serie al circuito...ed è proprio qui che mi sono bloccato!
So bene che mettendo un Mosfet in serie al circuito, col Gate che riceve la PWM, avrei una caduta di tensione eccessiva fra Drain e Source.
Stavo quindi valutando l'utilizzo di un Triac, ma ne sul libro ne sul web sto riuscendo a trovare informazioni precise riguardo la caduta di tensione in applicazioni simili.
Forse potrei pensare ad un relè, ma non credo proprio che sarebbe gestibile con una PWM.
Vi viene in mente qualche trucco da escogitare per riuscire a regolare la potenza in questa situazione?
Come sempre grazie in anticipo

Elettrotecnica e non solo (admin)
Un gatto tra gli elettroni (IsidoroKZ)
Esperienza e simulazioni (g.schgor)
Moleskine di un idraulico (RenzoDF)
Il Blog di ElectroYou (webmaster)
Idee microcontrollate (TardoFreak)
PICcoli grandi PICMicro (Paolino)
Il blog elettrico di carloc (carloc)
DirtEYblooog (dirtydeeds)
Di tutto... un po' (jordan20)
AK47 (lillo)
Esperienze elettroniche (marco438)
Telecomunicazioni musicali (clavicordo)
Automazione ed Elettronica (gustavo)
Direttive per la sicurezza (ErnestoCappelletti)
EYnfo dall'Alaska (mir)
Apriamo il quadro! (attilio)
H7-25 (asdf)
Passione Elettrica (massimob)
Elettroni a spasso (guidob)
Bloguerra (guerra)








