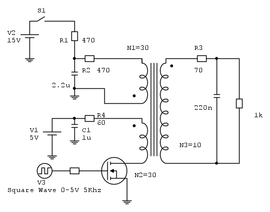
ciao a tutti stavo studiando questo schema
vorrei capire come funziona dal punto di vista teorico quando si apre e si chiude l'interruttore S1.
Ho capito facendo qualche simulazione che mi ritrovo l'onda quadra su N3 "amplificata" o meno aprendo o chiudendo lo switch.
Potreste aiutarmi? grazie
Schema con trasformatore
Moderatori:
carloc,
g.schgor,
BrunoValente,
IsidoroKZ
27 messaggi
• Pagina 1 di 3 • 1, 2, 3
0
voti
mi pare uno switching un po strano.
Tanto per cominciare non vedo nessun filtro sul primario del trasformatore che va al mosfet, va bene che possa lavorare anche a bassa corrente ma gli spike possono essere notevoli;
il condensatore secondario chiudendo le frequenze più alte, ha una reattanza di 14.4ohm a 50KHz, cercherà di mantenere un'onda che verso massa sarà squadrata ma verso l'alto non vedo come potrebbe fare, oppure può integrare l'onda in uscita?
L'altro avvolgimento N1 presenta un C=2.2uF che presenta alla frequenza 50KHz una reattanza di 1.4 ohm, quindi quasi trascurabile rispetto alle due resistenze di 470 ohm, oltretutto non si capisce se il S1 è un altro mosfet, 15V Dc sul primario a parte riscaldare R1 e R2 non fanno altro che aumentare la magnetizzazione residua tra l'altro dannosa! boh?
cosa dovrebbe fare, autooscillare nel ciclo di apertura del mosfet sulle due frequenze date dal condensatore da 220nF e alla chiusura di S1 dal 2.2uF?
mi pare che questo circuito non abbia un gran senso......se qualcuno può spiegarlo anche a me!
saluti.
Tanto per cominciare non vedo nessun filtro sul primario del trasformatore che va al mosfet, va bene che possa lavorare anche a bassa corrente ma gli spike possono essere notevoli;
il condensatore secondario chiudendo le frequenze più alte, ha una reattanza di 14.4ohm a 50KHz, cercherà di mantenere un'onda che verso massa sarà squadrata ma verso l'alto non vedo come potrebbe fare, oppure può integrare l'onda in uscita?
L'altro avvolgimento N1 presenta un C=2.2uF che presenta alla frequenza 50KHz una reattanza di 1.4 ohm, quindi quasi trascurabile rispetto alle due resistenze di 470 ohm, oltretutto non si capisce se il S1 è un altro mosfet, 15V Dc sul primario a parte riscaldare R1 e R2 non fanno altro che aumentare la magnetizzazione residua tra l'altro dannosa! boh?
cosa dovrebbe fare, autooscillare nel ciclo di apertura del mosfet sulle due frequenze date dal condensatore da 220nF e alla chiusura di S1 dal 2.2uF?
mi pare che questo circuito non abbia un gran senso......se qualcuno può spiegarlo anche a me!
saluti.
-

lelerelele
4.899 3 7 9 - Master

- Messaggi: 5505
- Iscritto il: 8 giu 2011, 8:57
- Località: Reggio Emilia
0
voti
Ma è uno schema dedotto da un circuito reale o è un esercizio?
Ciao
PSQ
Ciao
PSQ
_-^-_-^-_-^-_-^-_-^-_-^-_-^-_-^-_-^-_-^-_-^-_-^-_-^-_-^-_
Pepito Sbazzeguti
"gratta il Pepito e troverai il Pepone"
Pepito Sbazzeguti
"gratta il Pepito e troverai il Pepone"
0
voti
sono 5 kHz non 50...
lo schema è parte di una circuiteria reale e serve per abilitare un output solo quando è presente la 15Volt... anche io avevo dei dubbi sul funzionamento quindi l'ho postato... comunque funziona... c'è da dire che è roba di 10 anni fa
lo schema è parte di una circuiteria reale e serve per abilitare un output solo quando è presente la 15Volt... anche io avevo dei dubbi sul funzionamento quindi l'ho postato... comunque funziona... c'è da dire che è roba di 10 anni fa
0
voti
Io ho molti dubbi sulla tua interpretazione. Che serva a pilotare una uscita solo se è presenta la 15 V mi sembra assurdo. Poi, non potendo vedere la circuiteria restante e senza capirne il contesto.
Da dove arriva quello schema?
Mi sembra poco credibile, ed ammesso che lo schema sia "reale", magari, la carica la batteria da 15 V.
Da dove arriva quello schema?
Mi sembra poco credibile, ed ammesso che lo schema sia "reale", magari, la carica la batteria da 15 V.
-

Candy
32,5k 7 10 13 - CRU - Account cancellato su Richiesta utente
- Messaggi: 10123
- Iscritto il: 14 giu 2010, 22:54
0
voti
Frantic mi sapresti risolvere questo problemino? A quanti volt funziona questa lampada?
-

StefanoSunda
2.880 3 6 10 - Master

- Messaggi: 1962
- Iscritto il: 16 set 2010, 19:29
0
voti
Candy ha scritto:Mi sembra poco credibile, ed ammesso che lo schema sia "reale", magari, la carica la batteria da 15 V.
Ciao a tutti e innanzitutto auguri di buon Natale!
In realtà non la carica nemmeno, messo così la corrente dalla batteria sarebbe uscente (i due avvolgimenti di sinistra è uscente e quello con il componente attivo è alimentato a tensione 5 V), una continua con sovrapposta un'onda quadra, quindi la batteria si scaricerebbe.
Per oggi basta elettronica, ci sentiamo domani!
Auguri!
PSQ
_-^-_-^-_-^-_-^-_-^-_-^-_-^-_-^-_-^-_-^-_-^-_-^-_-^-_-^-_
Pepito Sbazzeguti
"gratta il Pepito e troverai il Pepone"
Pepito Sbazzeguti
"gratta il Pepito e troverai il Pepone"
3
voti
Chissa`, potrebbe anche funzionare usando la saturazione del nucleo. Visto che l'OP e` molto restio a rispondere alle domande che faccio (ne ho ancora alcune in attesa di risposta in vecchi e vecchissimi thread) e` inutile chiedere dei dettagli in piu`.
Anche per me poca elettronica in questi giorni, sono di nuovo in partenza per lidi caldi!
Anche per me poca elettronica in questi giorni, sono di nuovo in partenza per lidi caldi!
Per usare proficuamente un simulatore, bisogna sapere molta più elettronica di lui
Plug it in - it works better!
Il 555 sta all'elettronica come Arduino all'informatica! (entrambi loro malgrado)
Se volete risposte rispondete a tutte le mie domande
Plug it in - it works better!
Il 555 sta all'elettronica come Arduino all'informatica! (entrambi loro malgrado)
Se volete risposte rispondete a tutte le mie domande
0
voti
IsidoroKZ ha scritto:Anche per me poca elettronica in questi giorni, sono di nuovo in partenza per lidi caldi!
Io tra qualche ora sono in partenza per gli "antipasti caldi"
Buon viaggio
PSQ
_-^-_-^-_-^-_-^-_-^-_-^-_-^-_-^-_-^-_-^-_-^-_-^-_-^-_-^-_
Pepito Sbazzeguti
"gratta il Pepito e troverai il Pepone"
Pepito Sbazzeguti
"gratta il Pepito e troverai il Pepone"
0
voti
Vedendo questo schema mi è venuto un dubbio...
Con questa configurazione il mosfet non rischia di rompersi?
Per favore correggetemi se dico qualche stupidaggine, ma secondo me questo è quello che accadrebbe una volta azionato questo circuito:
1) Vgate = 0V, quindi il condensatore è carico oppure è in fase di carica. La corrente nell'induttore è nulla perché il mosfet è aperto
2) Vgate = 5V, l'induttore preleva energia da alimentazione e da condensatore. Non potendo variare istantaneamente la corrente nell'induttore impiegherà del tempo (che per semplicità presumo che sia inferiore alla durata del periodo di un'onda quadra a 5 kHz) per stabilizzarsi al suo valore massimo
3) Vgate = 0V, il mosfet si apre, la corrente nell'induttore non può variare istantaneamente e siccome non c'è nessun'altro dispositivo su cui scaricarsi deve scaricarsi tutta sul mosfet, quindi la corrente perfora il dielettrico e tanti saluti al mosfet
La mia analisi è corretta?
Sarebbe opportuno mettere un diodo di ricircolo in parallelo all'induttore?
Perdonate l'off topic
Con questa configurazione il mosfet non rischia di rompersi?
Per favore correggetemi se dico qualche stupidaggine, ma secondo me questo è quello che accadrebbe una volta azionato questo circuito:
1) Vgate = 0V, quindi il condensatore è carico oppure è in fase di carica. La corrente nell'induttore è nulla perché il mosfet è aperto
2) Vgate = 5V, l'induttore preleva energia da alimentazione e da condensatore. Non potendo variare istantaneamente la corrente nell'induttore impiegherà del tempo (che per semplicità presumo che sia inferiore alla durata del periodo di un'onda quadra a 5 kHz) per stabilizzarsi al suo valore massimo
3) Vgate = 0V, il mosfet si apre, la corrente nell'induttore non può variare istantaneamente e siccome non c'è nessun'altro dispositivo su cui scaricarsi deve scaricarsi tutta sul mosfet, quindi la corrente perfora il dielettrico e tanti saluti al mosfet
La mia analisi è corretta?
Sarebbe opportuno mettere un diodo di ricircolo in parallelo all'induttore?
Perdonate l'off topic
27 messaggi
• Pagina 1 di 3 • 1, 2, 3
Chi c’è in linea
Visitano il forum: Nessuno e 72 ospiti

Elettrotecnica e non solo (admin)
Un gatto tra gli elettroni (IsidoroKZ)
Esperienza e simulazioni (g.schgor)
Moleskine di un idraulico (RenzoDF)
Il Blog di ElectroYou (webmaster)
Idee microcontrollate (TardoFreak)
PICcoli grandi PICMicro (Paolino)
Il blog elettrico di carloc (carloc)
DirtEYblooog (dirtydeeds)
Di tutto... un po' (jordan20)
AK47 (lillo)
Esperienze elettroniche (marco438)
Telecomunicazioni musicali (clavicordo)
Automazione ed Elettronica (gustavo)
Direttive per la sicurezza (ErnestoCappelletti)
EYnfo dall'Alaska (mir)
Apriamo il quadro! (attilio)
H7-25 (asdf)
Passione Elettrica (massimob)
Elettroni a spasso (guidob)
Bloguerra (guerra)







