Salve raga ho un problema riguardo a dei semplici rele comandati da un PIC.
Ho un problema strano, in pratica se collego ai morsetti del rele semplicemente il tester, il rele funziona al 100% cioè chiude i morsetti ad ogni impulso alto del PIC (valore logico 1) .
Se invece al rele inserisco ai suoi morsetti della tensione alternata in modo da accendere una lampada,
in questo caso in maniera del tutto casuale quando il PIC manda un valore logico alto,il rele si attiva, ma subito dopo il PIC si resetta, disattivanto in pochi istanti il rele stesso precedentemente chiuso.
In pratica questo comportamento anomalo si verifica ogni qualvolta inserisco sui morsetti NA del rele
della tensione 220 Vac ... invece non succede se al rele non ci inserisco nulla o semplicmete la corrente DC.
Non riesco a capire il motivo eppure i collegamenti sono giusti , qualcuno sa darmi una spiegazione
razionale di quest'evento e magari un modo per risolverlo?
Oppure sono i rele da me usati sono della zhend da 5v in input e 220 volt 5A in output sui morsetti
Strano comportamento dei rele
Moderatori:
carloc,
g.schgor,
BrunoValente,
IsidoroKZ
41 messaggi
• Pagina 1 di 5 • 1, 2, 3, 4, 5
0
voti

"Non farei mai parte di un club che accettasse la mia iscrizione" (G. Marx)
-

claudiocedrone
21,3k 4 7 9 - Master EY

- Messaggi: 15300
- Iscritto il: 18 gen 2012, 13:36
0
voti
:-) Qualche ingresso ad alta impedenza viene a trovarsi troppo vicino all'alternata di rete che applichi ai contatti del relè![]()
non so cosa significa ingresso ad alta impedenza
comunque stasera water cerco di inviare lo schema della piastra dei rele
da me fatta è capace che come dice claudio cedrone ci sia un collegamento dell'alternata che
vi trovi troppo vicino a alla corrente AC
comunque stasera posto lo schemino logico e della piastra reale
pero quest'ultima posso postarla solo in kicad
0
voti

"Non farei mai parte di un club che accettasse la mia iscrizione" (G. Marx)
-

claudiocedrone
21,3k 4 7 9 - Master EY

- Messaggi: 15300
- Iscritto il: 18 gen 2012, 13:36
0
voti
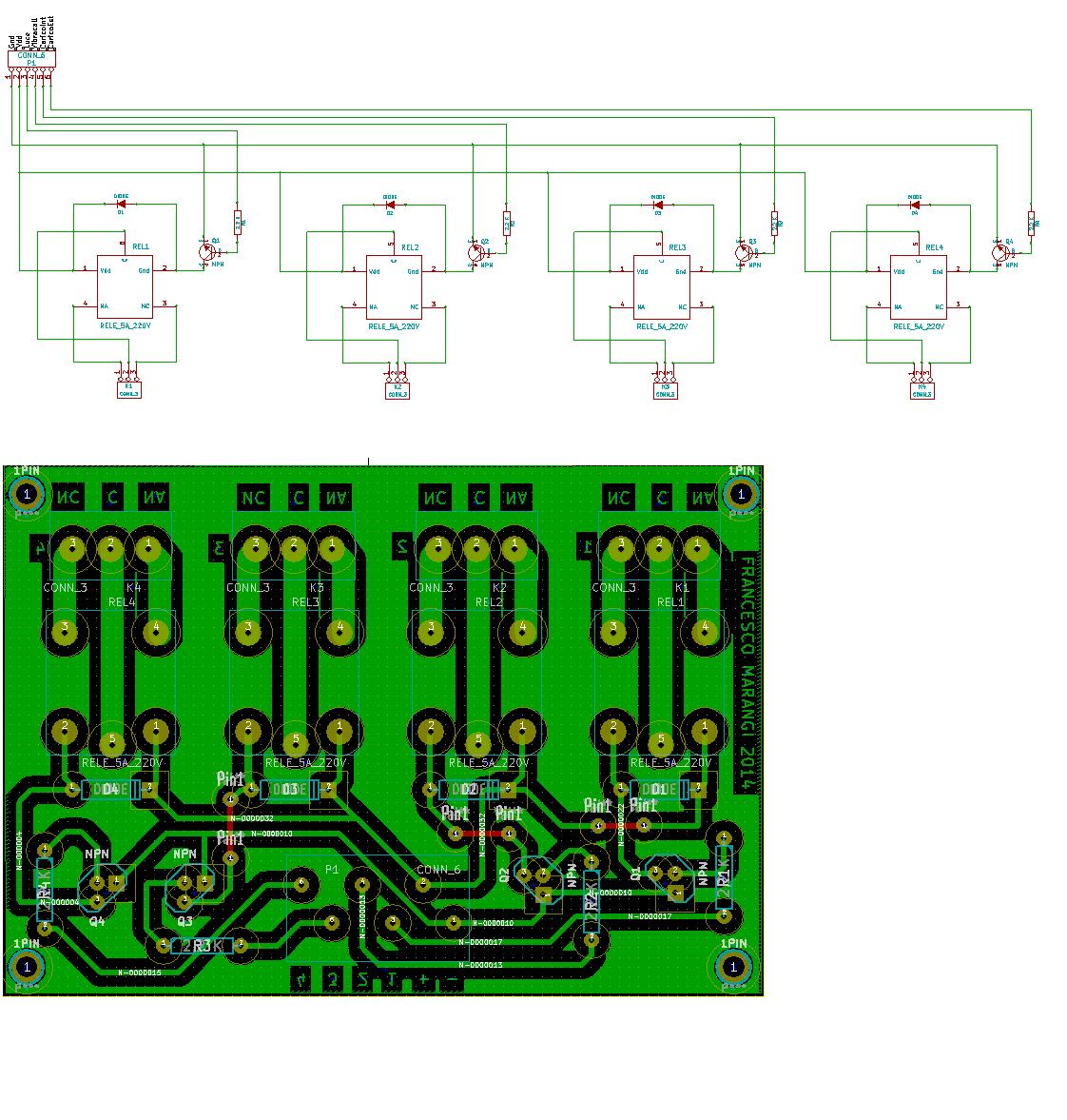
Per ora vi posto semplicemente gli schemi in kicad-
Appena ho un pochino di tempo lo rifaccio in fidocaddj
non so se da qui è possibile capire qualcosa
sono 4 rele comandati da 4 porte del PIC ...
Appena ho un pochino di tempo lo rifaccio in fidocaddj
non so se da qui è possibile capire qualcosa
sono 4 rele comandati da 4 porte del PIC ...
1
voti
Prova a collegare una resistenza da 10k tra la base dei transistor a massa, tipo così
singolare quella rappresentazione del relè comunque
singolare quella rappresentazione del relè comunque
Atlant.
Behind every great man is a woman rolling her eyes.
Behind every great man is a woman rolling her eyes.
0
voti
ok spud prima di tutto grazie della risposta 
domani provo a collegare questa resistenza .. ora sono stanco
anche causa influenza .. domani se sto meglio provo la modifica sperando che funzioni
mi potresti pero dire a cosa serve la resistenza di 10 K, solo per interesse mio sull'argomento
la rappresetazione del rele è un modulo disegnato da me in kicad
diciamo che lo preso dalle mie librerie personali di kicard

domani provo a collegare questa resistenza .. ora sono stanco
anche causa influenza .. domani se sto meglio provo la modifica sperando che funzioni
mi potresti pero dire a cosa serve la resistenza di 10 K, solo per interesse mio sull'argomento
la rappresetazione del rele è un modulo disegnato da me in kicad
1
voti

"Non farei mai parte di un club che accettasse la mia iscrizione" (G. Marx)
-

claudiocedrone
21,3k 4 7 9 - Master EY

- Messaggi: 15300
- Iscritto il: 18 gen 2012, 13:36
1
voti
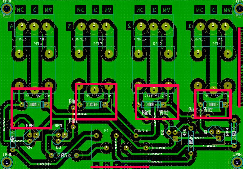
Ci sarebbe da discutere anche su PCB.
A mio avviso quando si usa la clearance per distanziare i pad,non bisogna eliminare i piani di "GND" del PCB.
il "GND" deve chiudere come un anello intorno al PCB.
Poi ci sono quelle piste ad "isola" vicino al comune del rele' (zona quadrati rossi)che adrebbero eliminate.
A mio avviso quando si usa la clearance per distanziare i pad,non bisogna eliminare i piani di "GND" del PCB.
il "GND" deve chiudere come un anello intorno al PCB.
Poi ci sono quelle piste ad "isola" vicino al comune del rele' (zona quadrati rossi)che adrebbero eliminate.
⋮ƎlectroYou
-

stefanob70
14,1k 5 11 13 - Master EY

- Messaggi: 3190
- Iscritto il: 14 lug 2012, 13:14
- Località: Roma
41 messaggi
• Pagina 1 di 5 • 1, 2, 3, 4, 5
Chi c’è in linea
Visitano il forum: Nessuno e 49 ospiti

Elettrotecnica e non solo (admin)
Un gatto tra gli elettroni (IsidoroKZ)
Esperienza e simulazioni (g.schgor)
Moleskine di un idraulico (RenzoDF)
Il Blog di ElectroYou (webmaster)
Idee microcontrollate (TardoFreak)
PICcoli grandi PICMicro (Paolino)
Il blog elettrico di carloc (carloc)
DirtEYblooog (dirtydeeds)
Di tutto... un po' (jordan20)
AK47 (lillo)
Esperienze elettroniche (marco438)
Telecomunicazioni musicali (clavicordo)
Automazione ed Elettronica (gustavo)
Direttive per la sicurezza (ErnestoCappelletti)
EYnfo dall'Alaska (mir)
Apriamo il quadro! (attilio)
H7-25 (asdf)
Passione Elettrica (massimob)
Elettroni a spasso (guidob)
Bloguerra (guerra)




