). Ma la soluzione, sebbene sia funzionale, è scomoda a causa della posizione dei vari interruttori.
In totale dovrei premere il pulsante dell'interruttore, il pulsante del gruppo, il pulsante del PC.
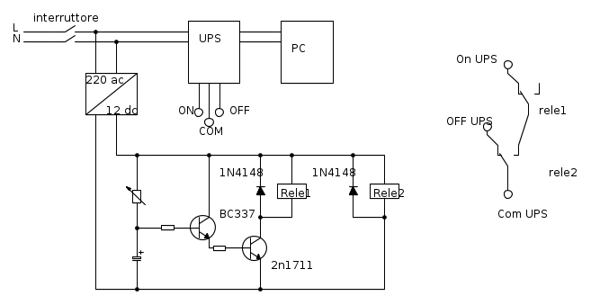
Ho pensato così di realizzare un circuito con dei relè per comandare tutto tramite un unico pulsante.
Relè 1: bobina 220 V
relè 2,3 : bobina a 12v (sono temporizzati e non c'era altra soluzione economica
Il gruppo ha due pulsanti: uno di accensione, uno di spegnimento e ha un contatto in comune.
La soluzione dei due relè 2,3 anziché uno solo, è per il semplice fatto che scaduto il tempo del timer, il contatto torna al NC e quindi mi spegne il gruppo.
Fino a quando la tensione c'è questo circuito funziona alla grande, pochi eurozzi e tanti vantaggi.
Ma il gruppo di continuità è stato creato per distribuire corrente anche senza linea in ingresso!!!
Tramite questo circuito, in caso di assenza di corrente, il relè 1 tornerebbe allo stato di riposo, scollegando anche il gruppo, che a sua volta, si spegnerebbe.
Avevo avuto una piccola intuizione attraverso alcune porte logiche, ma non sapendolo mettere in pratica, mi rivolgo a voi per risolvere insieme questo problema.
Non ho esperienze di programmazione di Plc e similari
Grazie in anticipo per il vostro sicuro contributo

Elettrotecnica e non solo (admin)
Un gatto tra gli elettroni (IsidoroKZ)
Esperienza e simulazioni (g.schgor)
Moleskine di un idraulico (RenzoDF)
Il Blog di ElectroYou (webmaster)
Idee microcontrollate (TardoFreak)
PICcoli grandi PICMicro (Paolino)
Il blog elettrico di carloc (carloc)
DirtEYblooog (dirtydeeds)
Di tutto... un po' (jordan20)
AK47 (lillo)
Esperienze elettroniche (marco438)
Telecomunicazioni musicali (clavicordo)
Automazione ed Elettronica (gustavo)
Direttive per la sicurezza (ErnestoCappelletti)
EYnfo dall'Alaska (mir)
Apriamo il quadro! (attilio)
H7-25 (asdf)
Passione Elettrica (massimob)
Elettroni a spasso (guidob)
Bloguerra (guerra)






