Inizio qui la descrizione di un paio di progetti semplici circuitalmente (un po' meno come realizzazione pratica) da me realizzati tempo fa per misurare la capacità effettiva di batterie ricaricabili, dalle piccole stilo/ministilo NIMH fino alle potenti celle litio LiFeYPO4 che ho acquistato nel giugno 2013 per la mia FIAT Seicento Elettra.
Lo ScaRICCATORE "light" per pile AA/AAA ricaricabili
Con questo primo circuito ho voluto realizzare un circuito semiautomatico per misurare la capacità effettiva di stilo e ministilo NiMh, onde poter selezionare le batterie ancora efficienti e 'rottamare' quelle troppo degradate.
Le capacità da misurare vanno dai 3-400 mAh minimo delle ministilo ai 2500-3000 mAh delle stilo più potenti (alla data del progetto).
La corrente di scarica ideale deve essere intorno a C/2 - C/5 (scarica in 2 o 5h a Inom=Ahnom/2 o Inom=Ahnom/5), in modo da simulare un impiego 'reale' della batteria. Quindi il circuito dovrà prevedere 2-3 correnti di scarica (es 0,2 0,5A e 1A) in modo da scegliere quella adatta alla batteria sotto test.
Da vecchie misure sulle pile NIMH la tensione crolla rapidamente, con batteria sotto carico, per valori sotto 1V circa; per evitare danneggiamenti decido quindi di impostare come tensione di soglia (interruzione scarica) Vbatt,off=0,9V circa, e tensione di ripresa scarica Vbatt,on=1,1V
Un LED segnala eventualmente la scarica in corso, un contaore memorizzerà il tempo di scarica T per poter poi calcolare la capacità effettiva:
![C_{B} [mAh] = I_{scarica}\times t_{scarica} C_{B} [mAh] = I_{scarica}\times t_{scarica}](/forum/latexrender/pictures/0cf6276d25fac04fb2b3f1829f89770f.png)
Vista la Vbatt bassa per evitare complicazioni circuitali (step-up e simili) il circuito prevede anche un' alimentazione esterna, che deve fornire una corrente pari a quella di scarica.
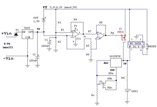
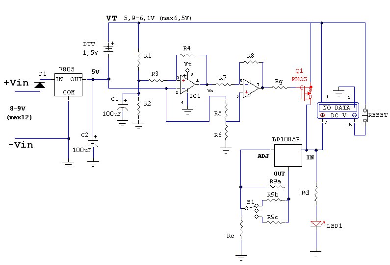
Lo schema realizzato dopo varie ottimizzazioni è il seguente:
Purtroppo, pur avendolo disegnato con fidocad, non riesco a ritrovare il file!
Nota: forse qualche valore componente era stato leggermente modificato per ottimizzare il funzionamento.
Con questo periodicamente verifico la capacità residua delle mie numerose pile ricaricabili e provvedo la rottamazione di quelle con capacità insufficiente.

Elettrotecnica e non solo (admin)
Un gatto tra gli elettroni (IsidoroKZ)
Esperienza e simulazioni (g.schgor)
Moleskine di un idraulico (RenzoDF)
Il Blog di ElectroYou (webmaster)
Idee microcontrollate (TardoFreak)
PICcoli grandi PICMicro (Paolino)
Il blog elettrico di carloc (carloc)
DirtEYblooog (dirtydeeds)
Di tutto... un po' (jordan20)
AK47 (lillo)
Esperienze elettroniche (marco438)
Telecomunicazioni musicali (clavicordo)
Automazione ed Elettronica (gustavo)
Direttive per la sicurezza (ErnestoCappelletti)
EYnfo dall'Alaska (mir)
Apriamo il quadro! (attilio)
H7-25 (asdf)
Passione Elettrica (massimob)
Elettroni a spasso (guidob)
Bloguerra (guerra)









![\Delta T= (3+8,5)\left [°C/W \right ] x 6,375W = 73.3 °C \Delta T= (3+8,5)\left [°C/W \right ] x 6,375W = 73.3 °C](/forum/latexrender/pictures/13960b73f7c17a34f3873730c1e628d2.png)



