Cos'è ElectroYou | Login Iscriviti

ElectroYou - la comunità dei professionisti del mondo elettrico

Circuito condizionatore e dinamica ingresso ADC

Elettronica lineare e digitale: didattica ed applicazioni

Moderatori: Foto Utentecarloc, Foto Utenteg.schgor, Foto UtenteBrunoValente, Foto UtenteIsidoroKZ

1
voti

[1] Circuito condizionatore e dinamica ingresso ADC

Messaggioda Foto Utentesimoiamma » 2 feb 2017, 12:29

Ciao a tutti,

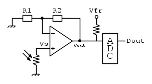
Ho un dubbio sulla scelta della dinamica di ingresso per un convertitore ADC, cioè la tensione di full range V_{fr} rispetto alla quale si converte la tensione di uscita V_{out} di un circuito condizionatore precedente.

Esempio: Ho un sensore di temperatura con uscita in tensione, che viene amplificato da un semplice amplificatore non invertente. Quello che devo fare è scegliere il giusto rapporto delle resistenze per avere un guadagno tale che la massima tensione di uscita non superi quella massima ammissibile in ingresso dal convertitore, cioè V_{out} < V_{fr}.



La domanda è: in assenza di documentazione sulle caratteristiche dell'ADC, come conviene scegliere la tensione di full range? Alta (5V) o bassa (0,5V a 2,5V)?

Se l'uscita del sensore V_s è molto bassa, scegliere una tensione V_{fr} alta equivale ad avere un alto guadagno dell'amplificatore: questo potrebbe portare problemi, soprattutto per quanto riguarda la propagazione dell'incertezza del sensore? Io penso che maggiore è la dinamica di ingresso (senza ovviamente superare i valori massimi di funzionamento), più facile sarà da convertire per l'ADC.

Io solitamente imposto V_{fr} = 5V e da questo mi ricavo il guadagno dello stadio precedente. Però vedo che il guadagno dello stadio amplificatore risulta dover essere sempre molto grande; inoltre alcune soluzioni (sono infatti dei temi d'esame) propongono guadagni molto bassi (100 volte) e tensioni di riferimento sugli V_{fr} = 0,5V.

Cosa conviene fare?

Grazie.
Avatar utente
Foto Utentesimoiamma
25 2
 
Messaggi: 17
Iscritto il: 13 set 2015, 15:33

2
voti

[2] Re: Circuito condizionatore e dinamica ingresso ADC

Messaggioda Foto Utentegammaci » 2 feb 2017, 17:03

Dunque, noto una leggera discrepanza nella terminologia.

Sapevo che la "dinamica" è il rapporto fra VFR e la più piccola variazione apprezzabile della grandezza in ingresso. Questa unità elementare "v", dipenderà da quanti bit "n" hai a disposizione per la conversione:
v=\frac{Vfr}{2^{n}}
La dinamica, esprimiamola in dB per comodità, è definita come
DR=20log\frac{Vfr}{v}=20log2^{n}=6,02n
Ad esempio un 24 bit ha una dinamica 144,48 dB. Come vedi essa dipende si da Vfr ma anche dai bit a disposizione, se non sai che convertitore avrai non vedo proprio quali assunzioni o scelte tu possa fare a priori.
Spero di aver compreso correttamente il tuo dubbio.
O_/
Da soli conosciamo alcune cose.
In molti ne conosceremo molte di più.
Avatar utente
Foto Utentegammaci
3.838 2 4 7
Master
Master
 
Messaggi: 1040
Iscritto il: 27 feb 2014, 12:20

1
voti

[3] Re: Circuito condizionatore e dinamica ingresso ADC

Messaggioda Foto Utentesimoiamma » 2 feb 2017, 19:00

Grazie della risposta Foto Utentegammaci

Quella di cui parli io la conosco come tensione di quantizzazione, che rappresenta il valore di tensione del LSB del codice binario in uscita del convertitore.

Per dinamica di ingresso intendo il massimo valore di tensione che si può applicare all'ingresso del convertitore. Dovendolo ipotizzare (cioè scegliere un valore in fase di progetto), volevo sapere se: questa dinamica influisce in qualche modo sulla propagazione dell'errore del sensore? L'alto guadagno del circuito condizionatore peggiora le prestazioni in termini di errore? :-k

(Ovviamente se conoscessi già i componenti da utilizzare e le loro caratteristiche potrei fare dei calcoli reali)
Avatar utente
Foto Utentesimoiamma
25 2
 
Messaggi: 17
Iscritto il: 13 set 2015, 15:33

0
voti

[4] Re: Circuito condizionatore e dinamica ingresso ADC

Messaggioda Foto UtenteMarcoD » 2 feb 2017, 19:52

Il tuo quesito è sottile.

Provo a rispondere da praticone:
-Paragona due convertitori con la stessa risoluzione (per esempio 10 bit)
uno con una scala 0-5V , l'altro scala 0-1 V.
-Un sensore supponiamo LM35 (o LM60 non ricordo bene) con una scala 0-1 V per ingresso 1 -100 C° (ovvio che per 0 C° l'uscita non può essere proprio 0 V , l'uscita sarà un rail to rail, ma arrivare proprio a 0 non può. ).

- Un amplificatore operazionale con un certo offset in ingresso
In un caso l'amplificatore guadagna 5, nell'altro 1.
Anche l'offset in ingresso (che puoi considerare un disturbo) viene moltipliato per 5 o per 1.
Quindi l'utilizzo di una scala o dell'altra è ininfluente per la precisione.

Però si può supporre che sulle le piste del circuito stampato di collegamento fra operazionale e convertitore
venga indotta una tensione di disturbo provocata dalla variazione dell'assorbimento delle correnti di alimentazione dei vari circuiti integrati digitali. Queste tensioni indotte sono indipendenti dal fondo scala, ma ovviamente influiscono precentualmente meno con il fondo scala maggiore (5V).

attendo di leggere altri commenti.
saluti a tutti.

O_/
Avatar utente
Foto UtenteMarcoD
12,2k 5 9 13
Master EY
Master EY
 
Messaggi: 6696
Iscritto il: 9 lug 2015, 16:58
Località: Torino

0
voti

[5] Re: Circuito condizionatore e dinamica ingresso ADC

Messaggioda Foto Utentegammaci » 2 feb 2017, 19:59

Nel frattempo Foto UtenteMarcoD ha inserito un messaggio, mando lo stesso il mio perché devo chiudere in fretta
---
Si, vedi che è contraddittoria
Per dinamica di ingresso intendo il massimo valore di tensione

La dinamica è un numero puro la tensione ha una unità dimensionale (il volt).
Comunque sia non ha molta importanza per adesso.
Il tuo dubbio è più che fondato, come regola progettuale se mi capitasse senza sapere che AD avrò sul micro o fuori dal micro ... non cambia nulla mi comporterei così
- il sensore è quello che è ed è quello che guida.
- il condizionatore deve consentire l'offset della sua Vout per adattarsi alla Vref dell' AD se richiesto (così centri anche l'indifferenza o "tensione di quantizzazione" rispetto al valore nominale - la Vref del'AD - riducendo al minimo il disturbo di quantizzazione)
- il guadagno del condizionatore è il minimo possibile e tale per cui all'intero span del sensore la sua tensione Vout sia minore uguale a Vrf, così usi tutti i bit a disposizione. Nella pratica l'"uguale" non può essere mai usato per non rischiare di perdere campionamenti per saturazione.
Negli esercizi dire 0,5 o dire 5 volt è esattamente la stessa identica cosa, l'AD avrà Vref e span d'ingresso idonei per forza di cose, altrimenti la dinamica ne verrebbe peggiorata e così ovviamente l'errore! Penso che tu ne convenga ...
O_/
Da soli conosciamo alcune cose.
In molti ne conosceremo molte di più.
Avatar utente
Foto Utentegammaci
3.838 2 4 7
Master
Master
 
Messaggi: 1040
Iscritto il: 27 feb 2014, 12:20

0
voti

[6] Re: Circuito condizionatore e dinamica ingresso ADC

Messaggioda Foto Utentesimoiamma » 2 feb 2017, 21:32

Foto UtenteMarcoD è vero una delle motivazioni potrebbe essere che la tensione di riferimento V_{fr} se molto bassa potrebbe essere, in proporzione, più sensibile ai disturbi di quanto non lo sia un suo valore alto.

Foto Utentegammaci giustamente la tensione V_{out} dello stadio condizionatore precedente deve essere leggermente minore (in base all'incertezza che si presuppone possa avere) per non superare quella di riferimento.

Infatti matematicamente non c'è alcuna differenza tra scegliere 0,5 V o 10 V come riferimento, se non si prendono in considerazione altri piccoli dettagli su cui appunto mi ponevo la domanda. Uno ad esempio è venuto fuori sui disturbi sulla linea che sono maggiori se la tensione di riferimento è bassa.

O ad esempio: usando una resistenza per abbassare la tensione di alimentazione per ottenere quella di riferimento, si dissipa potenza ed introducono errori dovuti all'incertezza sulla resistenza, invece di utilizzare semplicemente quella di alimentazione a 5V, che forse è più precisa.

Un altro è ad esempio l'elevato valore del guadagno che deve avere il circuito condizionatore: infatti se la V_{fr} è elevata lo sarà anche il guadagno per sfruttare l'intera dinamica con V_{out} e quindi (nel caso amp non-invertente):

G_{high} = 1 + {R_2 \over R_1} \to R_2 \cong G_{high} R_1

supponendo : G_{high} =2000 \to R_1 = 120 \Omega , R_2 = 240 k\Omega

Questa differenza di resistenze ha qualche effetto sulla precisione dell'amplificazione? Io credo di si dato che facendo tutti i calcoli della propagazione dell'errore la resistenza R_2 deve avere una precisione maggiore in quanto il suo valore pesa molto sull'errore finale.

una volta calcolata la relazione ingresso(V_s)-uscita, il suo peso sarà infatti qualcosa del tipo: (se si utilizza il modello deterministico per la propagazione dell'incertezza)

\left | {\partial V_s \over \partial R_2} \right | \delta R_2

e quindi bisogna scegliere \delta R_2 basso, cioè preciso.

(Purtroppo l'esercizio si basa proprio sulla propagazione dell'errore e non posso trascurare questo fattore nella scelta di tale tensione di riferimento, allora mi sono venuti alcuni dubbi! #-o )
Avatar utente
Foto Utentesimoiamma
25 2
 
Messaggi: 17
Iscritto il: 13 set 2015, 15:33


Torna a Elettronica generale

Chi c’è in linea

Visitano il forum: Nessuno e 162 ospiti