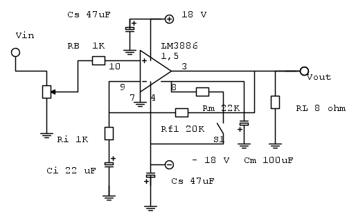
già in passato ho utilizzato altri integrati di potenza (vecchio TDA 2030 e 2050 ad esempio) e mi ero trovato abbastanza bene...adesso ho montato questo (con una bellissima aletta di raffreddamento) ma non riesco a trovare il segnale in uscita...
in particolare:
- nei morsetti 1,5 e 4 arrivano le giuste tensioni di alimentazione
- nel morsetto 10 giunge il segnale di ingresso attraverso il potenziometro per la regolazione del volume;
- nel morsetto 9 ed in uscita (pin 3) non ricevo alcun segnale...
pensavo che potesse essere anche un problema di dissipatore (di dimensione insufficiente e quindi il dispositivo si metteva in protezione)...
fra le altre cose ho provato ad eliminare la cassa e lasciare il circuito anche senza resistenza finale (come un normale AO) ma niente da fare..nessun segnale in uscita...qualcuno potrebbe darmi qualche indicazione a riguardo?
grazie mille...


Elettrotecnica e non solo (admin)
Un gatto tra gli elettroni (IsidoroKZ)
Esperienza e simulazioni (g.schgor)
Moleskine di un idraulico (RenzoDF)
Il Blog di ElectroYou (webmaster)
Idee microcontrollate (TardoFreak)
PICcoli grandi PICMicro (Paolino)
Il blog elettrico di carloc (carloc)
DirtEYblooog (dirtydeeds)
Di tutto... un po' (jordan20)
AK47 (lillo)
Esperienze elettroniche (marco438)
Telecomunicazioni musicali (clavicordo)
Automazione ed Elettronica (gustavo)
Direttive per la sicurezza (ErnestoCappelletti)
EYnfo dall'Alaska (mir)
Apriamo il quadro! (attilio)
H7-25 (asdf)
Passione Elettrica (massimob)
Elettroni a spasso (guidob)
Bloguerra (guerra)





