Ciao a tutti,
mi stavo cementando nella relaizzazione di una barriera IR e mi sono imbattuto nel kit mk120 della velleman e visto il massiccio utilizzo di AmpOp ho deciso di provare a studiare il circuito.
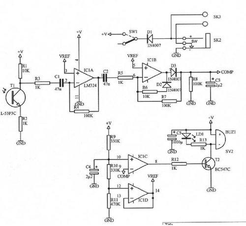
Iniziamo con la trasmittente, si tratta di un Multivibratore Astabile a transistor che genera una onda quadra (duty cycle 50%) con frequenza 4KHz applicata alla base del T3 (BC547C). Nei diodi LD1 e LD2 scorre cosi una corrente di 75,6mA.
Frequenza
C1=1n5=1500pF=0,0015uF
T = 2(0,693 x 100000ohm x 0,0000000015F)= 0,000207s
F=1/T= 4 kHz
f= 1/T= 1/(1,38 100000x0,0000000015F)=1/0,00207s= 4kHz
Corrente di base
Vcc=Ibx(R4+R5)+Vbesat= 4,5mA
Corrente di collettore
Vcc = IcollxR6+Vcesat+Vled+Vled = 75,6 mA
Passiamo alla ricevente e quindi iniziano i dolori:
L’alimentazione è 9V
Il trasduttore è realizzato dal fototransistor L53P3C usato come switching che presenta all’ingresso invertente di ICA una tesnione di 9v quando interdetto.
Quando invece T1 è in ON la tensione di uscita può essere calcolata da datasheet
Che riporta una I (on) MiN di 0,1mA e una I(sat) di Ic=2mA, da questo 0,1mA<Ic<2mA con 0,8V<Vce<5V, fissata Ion=2mA (Vcesat=0,8V) sul partitore abbiamo una tensione di 2,4V
Quindi ingresso a ICA, filtro passa alto attivo (con frequenza di taglio mi pare 3,3KHz) abbiamo:
TOFF – Vin=9V
TON – Vin= 2,4V
Il guadagno di ICA varia a seconda dello stato di T1:
TOFF – Vin=9V G=(-R4/R1+R3) ≈ - 9 ------ VoutICA= - 81V
TON – Vin= 2,4V G=(-R4/R3) ≈ - 100 ------ VoutICA= - 240V
Per la saturazione di ICA e non potendo presentare tensione negativa in quanto alimentato in singola
VoutICA ≈ 0V
Ora VoutICA ≈ 0V viene messa tramite la R5 in ingresso ICB un rettificatore di precisione a singola semionda con la seguente caratteristica di trasferimento:
E qui viene la prima domanda: a che serve un raddrizzatore di semionda negativa per un segnale che è sempre positivo addirittura in un circuto ad alimentazione singola?
comunque continuando questa pietosa analisi VoutICA ≈ 0V e tramite una cella RC (forse stabilizzatrice) viene messo iingresso ad un Comparatore con operazionale ad anello aperto invertente IC1C con tensione di soglia Vref= Ix(R10+R11), con I=+V/(R9+R10+R11) (I=7µA) Vref= 6,37 V.
Quindi VoutIC1C=9v
Da cio il transistor T2 è sempre in saturazione attivando il buzzer BUZ1 e LD1 e questa condizione perdura anche quando il raggio IR viene interrotto in quanto T1 è OFF.
É evidente che l’analisi è errata in quanto il circuito è commercializzato da Velleman da decenni ma purtroppo non riesco a trovare l’errore soprattutto poi da un punto di vista qualitativo in quanto vedo degli stadi inutili (il rettificatore IC1B e IC1D)
Qualcuno riesce ad illuminarmi?
Barriera IR Velleman
Moderatori:
carloc,
g.schgor,
BrunoValente,
IsidoroKZ
15 messaggi
• Pagina 1 di 2 • 1, 2
4
voti
Ci provo.
Anzitutto il circuito ricevitore solo apparentemente è a singola alimentazione: IC1D genera Vref di circa 3.7V che è il vero zero volt del circuito, quindi IC1A e IC1B , che hanno l'ingresso non invertente collegato a Vref, in assenza di segnale di ingresso hanno una tensione di uscita pari a Vref.
Partendo dall'ingresso, inverti di posto R3 e C1 che essendo in serie consentono di farlo, così IC1A prende le sembianze di un amplificatore invertente con guadagno 100 accoppiato in alternata allo stadio precedente (T1).
Il valore dell'impedenza di C1 in prima battuta possiamo considerarlo piccolo rispetto a quello di R3 e quindi possiamo trascurarlo, quindi IC1A in assenza di segnale (T1 oscurato) in uscita dà una tensione pari a Vref e in presenza di segnale un'onda quadra che va da quasi 0V a quasi 9V, (quasi perché l'uscita dell'operazionale quando satura si ferma un po' prima dei valori massimi, sia sopra che sotto).
Ho dato per scontato che IC1 saturi perché, siccome guadagna 100, è sufficiente un segnale di piccola ampiezza a farlo saturare e credo che T1 quando è illuminato dal trasmettitore generi un segnale sufficiente, comunque se così non fosse andrebbe bene lo stesso perché lo stadio successivo guadagna ancora 100.
IC1B in assenza di segnale dà in uscita una tensione pari a Vref, invece in presenza di segnale a valle di D3 dà una tensione continua positiva 100 volte più ampia dell'onda quadra in uscita a IC1A, quindi anche IC1B satura e quella tensione raggiunge il massimo valore consentito che sarà di circa 7-8V.
Ricapitolando:
quando T1 è oscurato la tensione del catodo di D3 è pari a Vref, quando è illuminato è pari a 7-8V.
Il catodo di D3 è connesso all'ingresso invertente di IC1C, il cui ingresso non invertente è connesso ad una tensione fissa di circa 6.4V, vuol dire che l'uscita di IC1C è alta quando T1 è oscurato e bassa quando è illuminato, di conseguenza BUZ1 suona quando T1 è oscurato e non suona quando è illuminato
Anzitutto il circuito ricevitore solo apparentemente è a singola alimentazione: IC1D genera Vref di circa 3.7V che è il vero zero volt del circuito, quindi IC1A e IC1B , che hanno l'ingresso non invertente collegato a Vref, in assenza di segnale di ingresso hanno una tensione di uscita pari a Vref.
Partendo dall'ingresso, inverti di posto R3 e C1 che essendo in serie consentono di farlo, così IC1A prende le sembianze di un amplificatore invertente con guadagno 100 accoppiato in alternata allo stadio precedente (T1).
Il valore dell'impedenza di C1 in prima battuta possiamo considerarlo piccolo rispetto a quello di R3 e quindi possiamo trascurarlo, quindi IC1A in assenza di segnale (T1 oscurato) in uscita dà una tensione pari a Vref e in presenza di segnale un'onda quadra che va da quasi 0V a quasi 9V, (quasi perché l'uscita dell'operazionale quando satura si ferma un po' prima dei valori massimi, sia sopra che sotto).
Ho dato per scontato che IC1 saturi perché, siccome guadagna 100, è sufficiente un segnale di piccola ampiezza a farlo saturare e credo che T1 quando è illuminato dal trasmettitore generi un segnale sufficiente, comunque se così non fosse andrebbe bene lo stesso perché lo stadio successivo guadagna ancora 100.
IC1B in assenza di segnale dà in uscita una tensione pari a Vref, invece in presenza di segnale a valle di D3 dà una tensione continua positiva 100 volte più ampia dell'onda quadra in uscita a IC1A, quindi anche IC1B satura e quella tensione raggiunge il massimo valore consentito che sarà di circa 7-8V.
Ricapitolando:
quando T1 è oscurato la tensione del catodo di D3 è pari a Vref, quando è illuminato è pari a 7-8V.
Il catodo di D3 è connesso all'ingresso invertente di IC1C, il cui ingresso non invertente è connesso ad una tensione fissa di circa 6.4V, vuol dire che l'uscita di IC1C è alta quando T1 è oscurato e bassa quando è illuminato, di conseguenza BUZ1 suona quando T1 è oscurato e non suona quando è illuminato
-

BrunoValente
39,6k 7 11 13 - G.Master EY

- Messaggi: 7796
- Iscritto il: 8 mag 2007, 14:48
0
voti
Bruno provo a dettagliare alcuni passaggi ... pregasi riscontro
T1 Oscurato
Ok.
Non avevo visto che IC1D era un inseguitore di tesnione e produce la famosa Vref che io avevo posto a pari a 0.
Stiamo dicendo che in assenza di segnale i 9V applicati sul - del IC1A tramite R1+R3 non passano per via del condensatore C1 e quindi il segnale applicato su ingresso invertente è 0?
In questo caso IC1A sarebbe configurato come buffer o inseguitore di tensione (guadagno unitario) in quanto in configurazione non intervente (Vref applicato su V+) retroazionato negativamente per il cortocircuito virtuale V-=V+=Vref, su R4 non scorre tensione per via della rssitenza d'ingresso infinita (ipotesi ideale accettabile) e quindi per via di R4 Vout(IC1A)=V-=V+=Vref=3,7V quindi
D3 è in conduzione tramite R8 e R8 e C3 costituiscono una cella stabalizzatrice di tensione.
Ora su IC1C che è un comparatore abbiamo V+=6,2V (per il partitore R9+R10,R11 e C4 stabilizza il potenziale V+)
mentre V-(IC1C)=Vout(IC1B)=V-=V+=Vref=3,7V da cui IC1C satura positivamente polarizzando la base di T2 che va in saturazione accendendo il BUZ1 il LD1. Infine C5 stabilizza la tensione a +V per gli cali imporvvisi legati alla conduzione di T2
T1 Illuminato
ma se si tratta di un amplificatore invertente con guadagno - 100 sui fronti dell'onda quadra ( secondo i miei calcoli Vmax=9V e Vmin=2,4) sempre positivi abbiamo quindi in uscita di IC1A un segnale negativo di molto anche cosiderando la componente Vref=3,7V e quindi IC1A satura sempre in negativo e quindi Vout(IC1A)=5mV (considerato lo Output Voltage Swing) .
Quindi Vin(IC1B)= 5mV (comunque da un segnale variabile, saranno minime delle oscillazioni attorno al valore 0,5mV che quindi passa C2) e se considero IC1B un amplificatore differenziale
Vout(IC1B)= (Vref-Vin)x(1+(R6//R7)/R5)= 3,7V-5mV(1+9,09)= 36V . Chiaramente IC1B satura positivamente e
Vout(IC1B)= 7,8V (considerato lo Output Voltage Swing).
Sempre R8 e C3 costituiscono una cella stabalizzatrice di tensione con tau=R8xC3=1Kx1000uF= 1s è quindi per scaricarsi impeiga 5tau=5s.
Infine Vout(IC1B)= 7,8V arriva all'ingresso V- di IC1C che è un comparatore abbiamo V+=6,2V (per il partitore R9+R10,R11 e C4 stabilizza il potenziale V+)
mentre V-(IC1C)=Vout(IC1B)=7,8V da cui IC1C satura negativamente polarizzando in senso inveso Vbe di T2 che va in interizione tenendo spenti il BUZ1 il LD1.
Ci siamo Brunè?
T1 Oscurato
BrunoValente ha scritto:Anzitutto il circuito ricevitore solo apparentemente è a singola alimentazione: IC1D genera Vref di circa 3.7V che è il vero zero volt del circuito, quindi IC1A e IC1B , che hanno l'ingresso non invertente collegato a Vref, in assenza di segnale di ingresso hanno una tensione di uscita pari a Vref.
Partendo dall'ingresso, inverti di posto R3 e C1 che essendo in serie consentono di farlo, così IC1A prende le sembianze di un amplificatore invertente con guadagno 100 accoppiato in alternata allo stadio precedente (T1).
Il valore dell'impedenza di C1 in prima battuta possiamo considerarlo piccolo rispetto a quello di R3 e quindi possiamo trascurarlo,
Ok.
Non avevo visto che IC1D era un inseguitore di tesnione e produce la famosa Vref che io avevo posto a pari a 0.
BrunoValente ha scritto:quindi IC1A in assenza di segnale (T1 oscurato) in uscita dà una tensione pari a Vref
Stiamo dicendo che in assenza di segnale i 9V applicati sul - del IC1A tramite R1+R3 non passano per via del condensatore C1 e quindi il segnale applicato su ingresso invertente è 0?
In questo caso IC1A sarebbe configurato come buffer o inseguitore di tensione (guadagno unitario) in quanto in configurazione non intervente (Vref applicato su V+) retroazionato negativamente per il cortocircuito virtuale V-=V+=Vref, su R4 non scorre tensione per via della rssitenza d'ingresso infinita (ipotesi ideale accettabile) e quindi per via di R4 Vout(IC1A)=V-=V+=Vref=3,7V quindi
anche qui siamo in presenza di un buffer infatti per via di C2 la Vin sul - di IC1B è 0V, per via del cortocircuito virtuale V-=V+=Vref, su R6 e R7 non scorre corrente in quanto su V- non entra e non esce corrente e per R7 Vout(IC1B)=V-=V+=Vref=3,7VC1B in assenza di segnale dà in uscita una tensione pari a Vref
D3 è in conduzione tramite R8 e R8 e C3 costituiscono una cella stabalizzatrice di tensione.
Ora su IC1C che è un comparatore abbiamo V+=6,2V (per il partitore R9+R10,R11 e C4 stabilizza il potenziale V+)
mentre V-(IC1C)=Vout(IC1B)=V-=V+=Vref=3,7V da cui IC1C satura positivamente polarizzando la base di T2 che va in saturazione accendendo il BUZ1 il LD1. Infine C5 stabilizza la tensione a +V per gli cali imporvvisi legati alla conduzione di T2
T1 Illuminato
BrunoValente ha scritto:in presenza di segnale un'onda quadra che va da quasi 0V a quasi 9V, (quasi perché l'uscita dell'operazionale quando satura si ferma un po' prima dei valori massimi, sia sopra che sotto).
ma se si tratta di un amplificatore invertente con guadagno - 100 sui fronti dell'onda quadra ( secondo i miei calcoli Vmax=9V e Vmin=2,4) sempre positivi abbiamo quindi in uscita di IC1A un segnale negativo di molto anche cosiderando la componente Vref=3,7V e quindi IC1A satura sempre in negativo e quindi Vout(IC1A)=5mV (considerato lo Output Voltage Swing) .
Quindi Vin(IC1B)= 5mV (comunque da un segnale variabile, saranno minime delle oscillazioni attorno al valore 0,5mV che quindi passa C2) e se considero IC1B un amplificatore differenziale
Vout(IC1B)= (Vref-Vin)x(1+(R6//R7)/R5)= 3,7V-5mV(1+9,09)= 36V . Chiaramente IC1B satura positivamente e
Vout(IC1B)= 7,8V (considerato lo Output Voltage Swing).
Sempre R8 e C3 costituiscono una cella stabalizzatrice di tensione con tau=R8xC3=1Kx1000uF= 1s è quindi per scaricarsi impeiga 5tau=5s.
Infine Vout(IC1B)= 7,8V arriva all'ingresso V- di IC1C che è un comparatore abbiamo V+=6,2V (per il partitore R9+R10,R11 e C4 stabilizza il potenziale V+)
mentre V-(IC1C)=Vout(IC1B)=7,8V da cui IC1C satura negativamente polarizzando in senso inveso Vbe di T2 che va in interizione tenendo spenti il BUZ1 il LD1.
Ci siamo Brunè?
e in presenza di segnale un'onda quadra che va da quasi 0V a quasi 9V, (quasi perché l'uscita dell'operazionale quando satura si ferma un po' prima dei valori massimi, sia sopra che sotto).
0
voti
Ciao ragazzi,
devo capire il comportamento di IC1B in assenza di illuminazione.
Si comporta come un bufferdi tesnione o inseguitore di tensione come ho anche verificato sperimentalmente (in realtà ho riscontrato si che la tesnione di uscita di IC1B è proprio Vref prima e dopo D3 ma l'assurdo è che i diodi risultano entrambe interdetti quindi IC1B dovrebbe saturare essendo ad anello aperto mentre come detto in uscita a monte di D3 presenta i 3,7V di Vref
) ma non riesco a descriverne il comportamento e riportarlo al classico buffer (fatto questo ci dovremmo essere
):
devo capire il comportamento di IC1B in assenza di illuminazione.
Si comporta come un bufferdi tesnione o inseguitore di tensione come ho anche verificato sperimentalmente (in realtà ho riscontrato si che la tesnione di uscita di IC1B è proprio Vref prima e dopo D3 ma l'assurdo è che i diodi risultano entrambe interdetti quindi IC1B dovrebbe saturare essendo ad anello aperto mentre come detto in uscita a monte di D3 presenta i 3,7V di Vref
) ma non riesco a descriverne il comportamento e riportarlo al classico buffer (fatto questo ci dovremmo essere 0
voti
L'operazionale non può saturare perché se lo facesse i diodi non sarebbero più interdetti e se i diodi non fossero più interdetti l'operazionale non potrebbe saturare, quindi?... 

-

BrunoValente
39,6k 7 11 13 - G.Master EY

- Messaggi: 7796
- Iscritto il: 8 mag 2007, 14:48
0
voti
BrunoValente ha scritto:L'operazionale non può saturare perché se lo facesse i diodi non sarebbero più interdetti e se i diodi non fossero più interdetti l'operazionale non potrebbe saturare, quindi?...
Supercazzola?
0
voti
maxiteris ha scritto: ...IC1B dovrebbe saturare essendo ad anello aperto...
"Non farei mai parte di un club che accettasse la mia iscrizione" (G. Marx)
-

claudiocedrone
21,3k 4 7 9 - Master EY

- Messaggi: 15302
- Iscritto il: 18 gen 2012, 13:36
0
voti
claudiocedrone ha scritto:maxiteris ha scritto: ...IC1B dovrebbe saturare essendo ad anello aperto...
Come fai a dire che la rete di reazione è aperta ? C'è R7 ...
Purtroppo dico male ...
Allora posso dire:
1. testando il circito allegato si comporta come una buffer di tensione e quindi è un buffer di tensione.
Vorrei capire il comportamento "differenziale" nel senso di istantaneo, infinitesimale che porta al buffer.
Dovrebbe essere la stessa situazione del multivibratore astabile a componenti discreti transitor ... dallo schema e dalla teoria non è immediato capire l'instabilità ...
2
voti
Non c'è alcuna instabilità, il multivibratore astabile sta a quel circuito come io sto a Monna Lisa
.
Quando l'uscita è alla stessa tensione dell'ingresso non invertente i diodi sono entrambi spenti ma non sono mai completamente aperti, cioè presentano comunque una resistenza differenziale di valore altissimo ma non infinito.
Quindi la controreazione c'è anche con i diodi non polarizzati e anche se costituita da una resistenza elevatissima è sufficiente a far assumere all'ingresso invertente, che non assorbe corrente, la stessa tensione dell'uscita.
Se anche volessimo pensare ad una resistenza differenziale di valore infinito dei diodi non polarizzati, succederebbe che la tensione di uscita inizierebbe a spostarsi perché effettivamente mancherebbe la controreazione, ma appena si sposta di qualche mV, da una parte o dall'altra, uno dei diodi inizia a polarizzarsi ed ecco che la sua resistenza differenziale smette di essere di valore infinito e a tutti gli effetti si instaura una controreazione che trascina la tensione dell'ingresso invertente e la costringe a seguire quella di uscita, quindi tutto si ferma in equilibrio con uno dei diodi leggermente polarizzato con una tensione di qualche mV.
Mi pare davvero fuorviante il tentativo di voler comprendere il funzionamento di un circuito applicando delle formule, semmai il procedimento corretto è proprio il contrario: dopo aver compreso il funzionamento di un circuito allora applicando le formule si può verificare se lo si è compreso correttamente.
Il circuito per funzionare non usa le formule, quelle sono confinate nella nostra testa e sono utili solo a noi per verificare se la nostra comprensione del funzionamento delle cose è corretta, quindi prima la comprensione e solo dopo le formule.
Quando l'uscita è alla stessa tensione dell'ingresso non invertente i diodi sono entrambi spenti ma non sono mai completamente aperti, cioè presentano comunque una resistenza differenziale di valore altissimo ma non infinito.
Quindi la controreazione c'è anche con i diodi non polarizzati e anche se costituita da una resistenza elevatissima è sufficiente a far assumere all'ingresso invertente, che non assorbe corrente, la stessa tensione dell'uscita.
Se anche volessimo pensare ad una resistenza differenziale di valore infinito dei diodi non polarizzati, succederebbe che la tensione di uscita inizierebbe a spostarsi perché effettivamente mancherebbe la controreazione, ma appena si sposta di qualche mV, da una parte o dall'altra, uno dei diodi inizia a polarizzarsi ed ecco che la sua resistenza differenziale smette di essere di valore infinito e a tutti gli effetti si instaura una controreazione che trascina la tensione dell'ingresso invertente e la costringe a seguire quella di uscita, quindi tutto si ferma in equilibrio con uno dei diodi leggermente polarizzato con una tensione di qualche mV.
Mi pare davvero fuorviante il tentativo di voler comprendere il funzionamento di un circuito applicando delle formule, semmai il procedimento corretto è proprio il contrario: dopo aver compreso il funzionamento di un circuito allora applicando le formule si può verificare se lo si è compreso correttamente.
Il circuito per funzionare non usa le formule, quelle sono confinate nella nostra testa e sono utili solo a noi per verificare se la nostra comprensione del funzionamento delle cose è corretta, quindi prima la comprensione e solo dopo le formule.
-

BrunoValente
39,6k 7 11 13 - G.Master EY

- Messaggi: 7796
- Iscritto il: 8 mag 2007, 14:48
15 messaggi
• Pagina 1 di 2 • 1, 2
Chi c’è in linea
Visitano il forum: Nessuno e 59 ospiti

Elettrotecnica e non solo (admin)
Un gatto tra gli elettroni (IsidoroKZ)
Esperienza e simulazioni (g.schgor)
Moleskine di un idraulico (RenzoDF)
Il Blog di ElectroYou (webmaster)
Idee microcontrollate (TardoFreak)
PICcoli grandi PICMicro (Paolino)
Il blog elettrico di carloc (carloc)
DirtEYblooog (dirtydeeds)
Di tutto... un po' (jordan20)
AK47 (lillo)
Esperienze elettroniche (marco438)
Telecomunicazioni musicali (clavicordo)
Automazione ed Elettronica (gustavo)
Direttive per la sicurezza (ErnestoCappelletti)
EYnfo dall'Alaska (mir)
Apriamo il quadro! (attilio)
H7-25 (asdf)
Passione Elettrica (massimob)
Elettroni a spasso (guidob)
Bloguerra (guerra)

