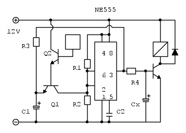
Salve, ultimamente sto lavorando a un circuito molto interessante: un interruttore a tocco. Toccando un materiale conduttore(collegato opportunamente al circuito) si riesce ad eccitare la bobina di un Relè. Nell' circuito allegato ho sostituito il relè con un semplice led per semplificare le cose. Veniamo al dunque: il circuito funziona benissimo ma presenta un' problema fastidioso a mio parere. Quando metto l' alimentazione al circuito il led si accende subito(questo è il problema). Successivamente se tocco di nuovo il contatto di rame il led si spegne. Se lo tocco di nuovo si accende e così via...
Il problema sta nel momento in cui metto l' alimentazione. Appena metto l'alimentazione l' uscita dell' integrato NE555p(della Texsas Instruments) va in stato logico alto per un brevissimo periodo di tempo. Però questo basta ad attivare il circuito di latch che mantiene l' uscita alta a tempo indeterminato, fino quando toccherò di nuovo il contatto di rame e l'uscita andrà a livello logico basso. Come detto prima il circuito funziona alla grande, ammeno di questo problema. Avete una soluzione? Grazie in anticipo.
Interruttore touch con NE555
Moderatori:
carloc,
g.schgor,
BrunoValente,
IsidoroKZ
0
voti
Metti C1 al posto di R3 e viceversa.
Big fan of ⋮ƎlectroYou! Ausili per disabili e anziani su ⋮ƎlectroYou
Caratteri utili: À È É Ì Ò Ó Ù α β γ δ ε η θ λ μ π ρ σ τ φ ω Ω º ª ² ³ √ ∛ ∜ ₀ ₁ ₂ ₃ ₄ ₅ ₆ ∃ ∄ ∆ ∈ ∉ ± ∓ ∾ ≃ ≈ ≠ ≤ ≥
Caratteri utili: À È É Ì Ò Ó Ù α β γ δ ε η θ λ μ π ρ σ τ φ ω Ω º ª ² ³ √ ∛ ∜ ₀ ₁ ₂ ₃ ₄ ₅ ₆ ∃ ∄ ∆ ∈ ∉ ± ∓ ∾ ≃ ≈ ≠ ≤ ≥
0
voti
Forse sbaglio, ma non credo che invertendo i componenti possa funzionare. Quando il circuito è stazionario ed è in uno stato stabile di uscita, il condensatore si comporta come un aperto, sulla resistenza non scorre corrente e non c'è caduta di potenziale. Quindi l emettitore dei BJT sarebbe sempre a massa.
Ripeto che forse sbaglio.
Davide
Ripeto che forse sbaglio.
Davide
0
voti
dadduni ha scritto:Forse sbaglio, ma non credo che invertendo i componenti possa funzionare. Quando il circuito è stazionario ed è in uno stato stabile di uscita, il condensatore si comporta come un aperto, sulla resistenza non scorre corrente e non c'è caduta di potenziale. Quindi l emettitore dei BJT sarebbe sempre a massa.
Ripeto che forse sbaglio.
Davide
Non credo siano i BJT il problema. Ho anche provato a sostituire i BJT con un pulsante normale ma il problema insiste. Come ho detto prima, il circuito funziona benissimo. C'è però questo problema dell'alimentazione. Appena metto i morsetti dell'alimentazione il led si accende. I voglio che parti con il led spento.
0
voti
GuidoB ha scritto:Metti C1 al posto di R3 e viceversa.
Non funziona niente così
1
voti
Metti un transistor sull'uscita del 555 in modo da invertire l'uscita.
Se tu avessi fatto lo schema con fidocad te lo avrei modificato, fallo!

Se tu avessi fatto lo schema con fidocad te lo avrei modificato, fallo!

Alex
https://www.facebook.com/Elettronicaeelettrotecnica
<< vedi di pigliare arditamente in mano, il dizionario che ti suona in bocca,
se non altro è schietto e paesano.
(Giuseppe Giusti) <<
https://www.facebook.com/Elettronicaeelettrotecnica
<< vedi di pigliare arditamente in mano, il dizionario che ti suona in bocca,
se non altro è schietto e paesano.
(Giuseppe Giusti) <<
0
voti
tu hai detto che in realta il circuito serve a comandare un rele,quindi bisogna inserire un ritardo nell'eccitazione di questo rele,basta inserire un condensatore elettrolitico di valore opportuno, fra la base del trs che comanda il relè e la massa in questo modo:
0
voti
Grazie per i vostri sforzi, ho risolto semplicemente cambiando circuito. Al posto dell' NE555 ho messo un FLIP-FLOP costruito con transistor e resistori. Però i contatti di rame ora sono 2(e non 1 come prima): uno di accensione e l'altro di spegnimento.
0
voti
Daniel521 ha scritto:Grazie per i vostri sforzi, ho risolto semplicemente cambiando circuito. Al posto dell' NE555 ho messo un FLIP-FLOP costruito con transistor e resistori. Però i contatti di rame ora sono 2(e non 1 come prima): uno di accensione e l'altro di spegnimento.
siccome mi interessa,puoi postare questo circuito?grazie
Chi c’è in linea
Visitano il forum: Nessuno e 161 ospiti

Elettrotecnica e non solo (admin)
Un gatto tra gli elettroni (IsidoroKZ)
Esperienza e simulazioni (g.schgor)
Moleskine di un idraulico (RenzoDF)
Il Blog di ElectroYou (webmaster)
Idee microcontrollate (TardoFreak)
PICcoli grandi PICMicro (Paolino)
Il blog elettrico di carloc (carloc)
DirtEYblooog (dirtydeeds)
Di tutto... un po' (jordan20)
AK47 (lillo)
Esperienze elettroniche (marco438)
Telecomunicazioni musicali (clavicordo)
Automazione ed Elettronica (gustavo)
Direttive per la sicurezza (ErnestoCappelletti)
EYnfo dall'Alaska (mir)
Apriamo il quadro! (attilio)
H7-25 (asdf)
Passione Elettrica (massimob)
Elettroni a spasso (guidob)
Bloguerra (guerra)









