Cos'è ElectroYou | Login Iscriviti

ElectroYou - la comunità dei professionisti del mondo elettrico

controllo di potenza con due IGBT in reverse blocking

Elettronica lineare e digitale: didattica ed applicazioni

Moderatori: Foto Utentecarloc, Foto Utenteg.schgor, Foto UtenteBrunoValente, Foto UtenteIsidoroKZ

0
voti

[1] controllo di potenza con due IGBT in reverse blocking

Messaggioda Foto Utentedaydate » 25 apr 2020, 19:36

Buongiorno a tutti, mi presento in quanto nuovo del forum: mi chiamo paolo e ho studiato elettronica (nel secolo scorso :D ) ma purtoroppo il mio lavoro non ha nulla a che fare con gli studi e faccio saltuaariamente un po' di elettronica in casa per hobby.
ora veniamo al punto: avendo installato sul tetto i pannelli fotovoltaici, e dovendo cambiare la caldaia di casa, sto realizzando un progettino che rileva costantemente la potenza prodotta e quella utilizzata in casa e in conseguenza solo quella di avanzo la invia ad un boiler da 3 kW per l'acqua sanitaria. Gli esperimenti e i circuiti di prova stanno dando ottimi risultati ma nella parte di potenza sto avendo un po' di difficoltà.
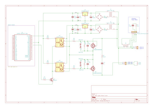
La parte di potenza prevede due IGBT configurati in reverse blocking con l'emettitore in comune pilotati in PWM da una scheda ESP32. la frequenza del PWM posso sceglierla tra i 10Khz e i 100Khz, sono indirizzato a uno standard di 30KHz. Attualmente il circuito di prova pilota una lampadina (vecchio tipo) da 100W e funziona abbastanza bene. Purtoppo gli IGBT, soprattutto nella fase di accensione, producono dei picchi non indifferenti che disturbano sia il microcontrollore ESP32 e temo anche tutta la rete domestica. Qui chiedo consiglio a voi: quali accorgimenti devo prendere per ridurre tali spike? io pensavo di aggiungere un condensatore tra C ed E di ogni igbt ma non saprei la capacità, oppure è meglio due condensatori verso terra?
vorrei comunque evitare se possibile dei rimedi troppo onerosi come filtri attivi o trasformatori di potenza.
grazie per i vostri suggerimenti.
Allegati
IMG_20200425_191552.jpg
CH1: gate igbt
CH2: alimentazione 17v optocopuler
IMG_20200425_191536.jpg
CH1: gate igbt
CH2: alimentazione 17v optocopuler
Printing Stampa schema_Pagina_1.jpg
schema elettrico
Avatar utente
Foto Utentedaydate
0 3
 
Messaggi: 17
Iscritto il: 20 apr 2020, 21:31

0
voti

[2] Re: controllo di potenza con due IGBT in reverse blocking

Messaggioda Foto Utentedaydate » 8 mag 2020, 23:48

vogliate scusare la mia ignoranza e la mia inesperienza, ho bisogno di un consiglio:
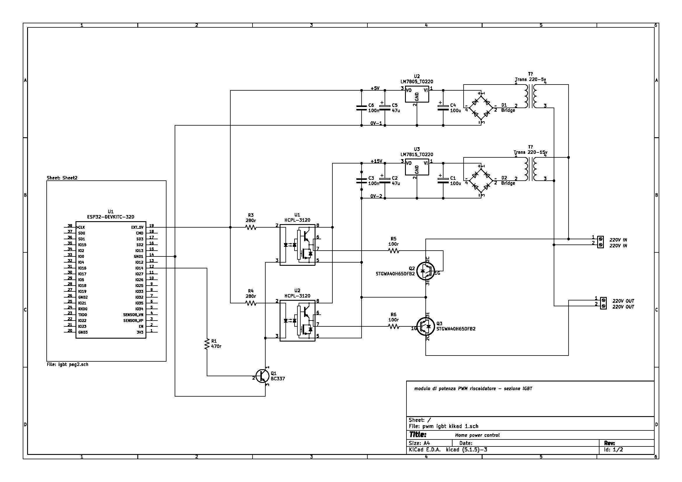
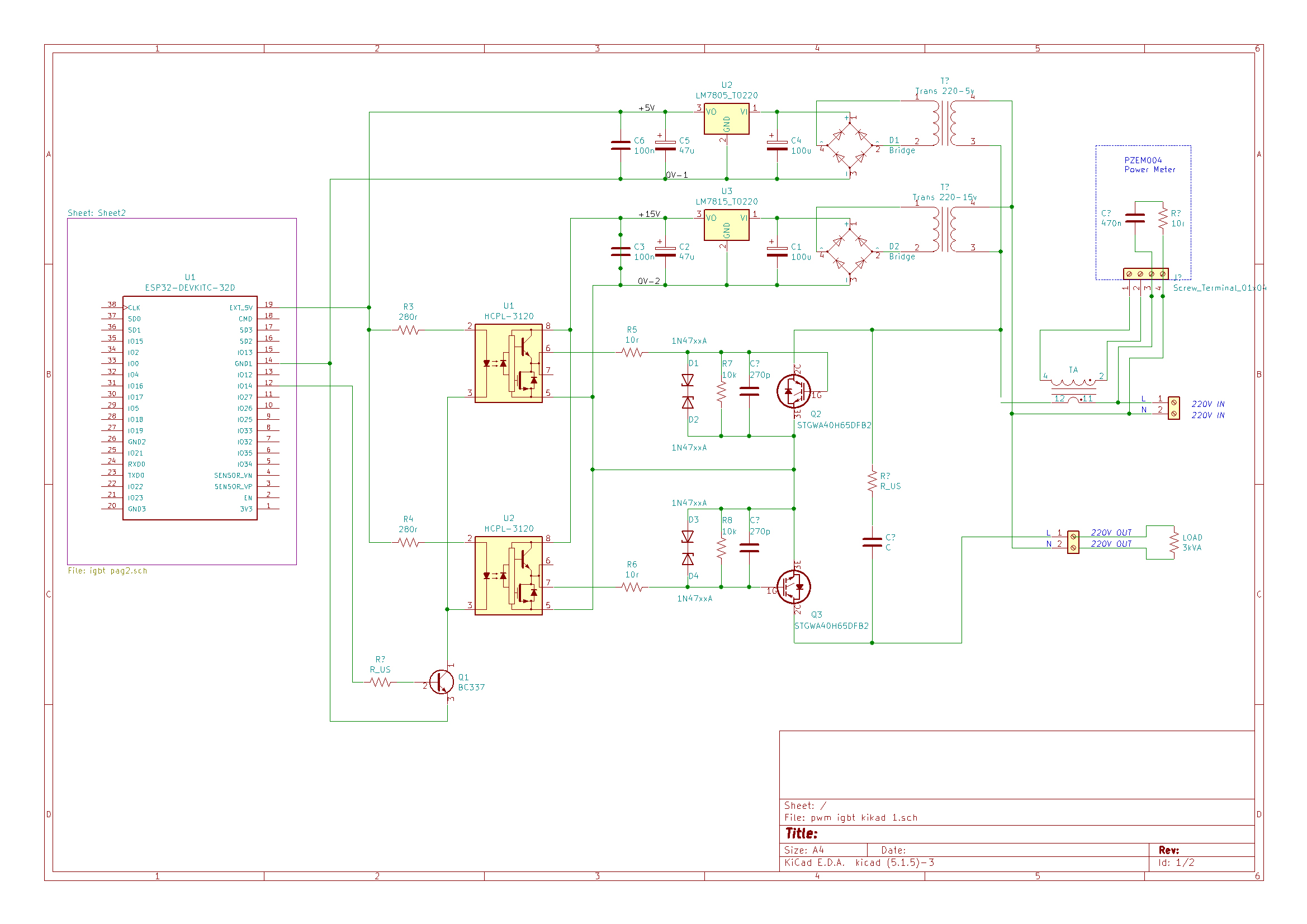
dopo un po' di prove e aver aggiornato il progetto, sono riuscito a farlo funzionare in modo abbastanza stabile fino a 300khz ma... provato con solo un carico di 600w brucia le resistenze degli snubber: uno che ho aggiuto io ai capi degli igbt (vabbè devo calcolarlo meglio) e purtroppo anche uno inserito all'interno di una scheda power meter (PZEM004). Così ora mi stanno venendo forti dubbi su tutto il progetto: fare lo switch in PWM direttamente della 220 V per regolare la potenza sulla resistenza finale, può portare danni anche agli altri apparati in casa? è la soluzione giusta? devo rivedere tutto da zero e (ad esempio) lavorare con i triac oppure simulare un inverter (raddrizzando la tesione e poi fare lo switching sulla continua), oppure ancora basta inserire un buon filtro emi? sono disposto a rimettere tutto in discussione, in ogni caso ci avrò guadagnato in conoscenza.
grazie in anticipo a chi vorrà darmi due dritte sul modo migliore di procedere.
Allegati
Printing Stampa schema_v2.jpg
schema aggiornato. PS: per ora le alimentazioni sono esterne
Avatar utente
Foto Utentedaydate
0 3
 
Messaggi: 17
Iscritto il: 20 apr 2020, 21:31

0
voti

[3] Re: controllo di potenza con due IGBT in reverse blocking

Messaggioda Foto UtenteDarwinNE » 9 mag 2020, 0:53

Ma il PWM è sincronizzato in qualche modo con la frequenza di rete? Fai una parzializzazione dell'onda? Non hai bisogno di rilevare lo zero crossing?
Follow me on Mastodon: @davbucci@mastodon.sdf.org
Avatar utente
Foto UtenteDarwinNE
31,0k 7 11 13
G.Master EY
G.Master EY
 
Messaggi: 4420
Iscritto il: 18 apr 2010, 9:32
Località: Grenoble - France

0
voti

[4] Re: controllo di potenza con due IGBT in reverse blocking

Messaggioda Foto UtenteSandroCalligaro » 9 mag 2020, 7:41

Concordo con Foto UtenteDarwinNE, non si può bloccare la corrente in quel modo. L'induttanza del carico forza il mantenimento della corrente, quando spegni, andando ad alzare la tensione ai capi degli switch.

Se ho capito bene, il tuo carico è la resistenza del boiler, sul quale vuoi parzializzare la potenza. Giusto?
Avatar utente
Foto UtenteSandroCalligaro
2.970 2 4 5
G.Master EY
G.Master EY
 
Messaggi: 1181
Iscritto il: 6 ago 2015, 19:25

0
voti

[5] Re: controllo di potenza con due IGBT in reverse blocking

Messaggioda Foto Utentedaydate » 9 mag 2020, 11:19

l'intezione è di accendere e spegnere la 220 V ad una frequenza fissa (che posso scegliere fino a 300KHz) e un duty cycle variabile comandato, a seconda delle necessità, dal controllore ESP32. essendo la frequenza di switch molto più alta della 50Hz non ha bisogno di essere sincronizzato. Confermo che il carico è una resistenza del boiler e (credo) sia un carico resistivo e non induttivo, inoltre gli IGBT sono da 650v e non dovrebbero avere problemi. allego un video che avevo fatto durante uno dei primi test, qui la frequenza di switch era di 30KHz, con un piccolo carico resistivo (circa 10W) e avevo messo un trasfomatore a 24 V (non mi andava di provarlo subito sul 220 V). Avrei voluto mandarvi un video attuale dove si lavora con la 220 V ma ieri sera temo di aver bruciato qualcosa e non va più (sigh!), devo ancora vedere cosa è successo.

Avatar utente
Foto Utentedaydate
0 3
 
Messaggi: 17
Iscritto il: 20 apr 2020, 21:31

0
voti

[6] Re: controllo di potenza con due IGBT in reverse blocking

Messaggioda Foto UtenteSandroCalligaro » 14 mag 2020, 0:56

daydate ha scritto:Avrei voluto mandarvi un video attuale dove si lavora con la 220 V ma ieri sera temo di aver bruciato qualcosa e non va più (sigh!), devo ancora vedere cosa è successo.
Non pensi che possa essersi rotto proprio per la sovratensioni causata dall'induttanza?
Basta poca induttanze, come quella dei cavi e della serpentina nel boiler, per avere picchi di tensione alti
(v = L \frac{di} {dt})

I sintomi che descrivevi (snubber che si brucia e meter anche) sono tutti compatibili con la sovratensioni, anzi sembrano proprio indizi.
Avatar utente
Foto UtenteSandroCalligaro
2.970 2 4 5
G.Master EY
G.Master EY
 
Messaggi: 1181
Iscritto il: 6 ago 2015, 19:25

0
voti

[7] Re: controllo di potenza con due IGBT in reverse blocking

Messaggioda Foto UtenteJAndrea » 14 mag 2020, 7:09

Come sono costituiti gli snubber per proteggere i semiconduttori dalle sovratensioni?
Mi ero interessato qualche tempo fa per realizzare un controllo di potenza simile.
Sentito cerchi "PWM ac chopped" puoi trovare diversi articoli al riguardo.
Il problema è quello del filtraggio per lasciare che al carico arrivi o solo quasi la componente fondamentale...
Esistono anche configurazioni in cui lo switch è uno solo, posto in mezzo ad un ponte di graetz.
Avatar utente
Foto UtenteJAndrea
3.987 4 6 9
Master
Master
 
Messaggi: 2117
Iscritto il: 16 giu 2011, 15:25
Località: Rovigo

4
voti

[8] Re: controllo di potenza con due IGBT in reverse blocking

Messaggioda Foto UtenteBrunoValente » 14 mag 2020, 8:39

Visto che si tratta di riscaldare acqua, quindi visto che si ha molta inerzia a disposizione, io rinuncerei al controllo PWM ad alta frequenza evitando le grosse rogne derivanti dalle commutazioni, che come stai vedendo sono davvero grosse e, molto più semplicemente, accenderei e spegnerei il carico a frequenza molto bassa, diciamo dell'ordine di 0.1Hz ottenendo lo stesso la parzializzazione desiderata grazie appunto all'inerzia termica.
Avatar utente
Foto UtenteBrunoValente
39,6k 7 11 13
G.Master EY
G.Master EY
 
Messaggi: 7796
Iscritto il: 8 mag 2007, 14:48

2
voti

[9] Re: controllo di potenza con due IGBT in reverse blocking

Messaggioda Foto UtenteJAndrea » 14 mag 2020, 8:54

Utilizzando un TRIAC ed un opto-isolatore con zero-crossing detectcion, avresti di fatto un controllo a treno di imuplsi...
https://www.onsemi.com/pub/Collateral/AN-3004.pdf.pdf
Avatar utente
Foto UtenteJAndrea
3.987 4 6 9
Master
Master
 
Messaggi: 2117
Iscritto il: 16 giu 2011, 15:25
Località: Rovigo

2
voti

[10] Re: controllo di potenza con due IGBT in reverse blocking

Messaggioda Foto Utentemarioursino » 14 mag 2020, 9:16

Tempo fa ho scirtto un articolo in cui uso dei driver a rilevamento di zero crossing per pilotare una resistenza elettrica, vedi qui.

Non hai nessun vantaggio a lavorare in alta frequenza.
Avatar utente
Foto Utentemarioursino
5.687 3 9 13
G.Master EY
G.Master EY
 
Messaggi: 1598
Iscritto il: 5 dic 2009, 4:32

Prossimo

Torna a Elettronica generale

Chi c’è in linea

Visitano il forum: Nessuno e 31 ospiti