Buon giorno e buone feste.
Vorrei approfittare di questi giorni di pausa per migliorare il sistema di ricarica delle batterie di un trapano a percussione cinese. Si tratta del Valex Energy 214P. Il trapano, che è anche avvitatore, funziona bene ma è dotato di una ricarica delle batterie rudimentale.
Il sistema di ricarica è composto da due elementi: l'alimentatore da 18,5V DC - 0,4A, (che a vista e dal peso sembra un alimentatore dotato di trasformatore, tipo carica cellulare di qualche anno fa) e di un Vano separato come semplice sede di inserimento per la ricarica del pacco batterie Ni-Cd da 14,4V 1A. L'alimentatore si collega mediante uno spinotto al Vano di ricarica e inserendo il pacco batterie si avvia la ricarica.
Il problema è che il sistema di ricarica NON ha un circuito di controllo e non ha neanche un led che segnali il fine carica approssimativo. Il Produttore si è limitato ad indicare sul manuale un tempo di carica di 5/6 ore.
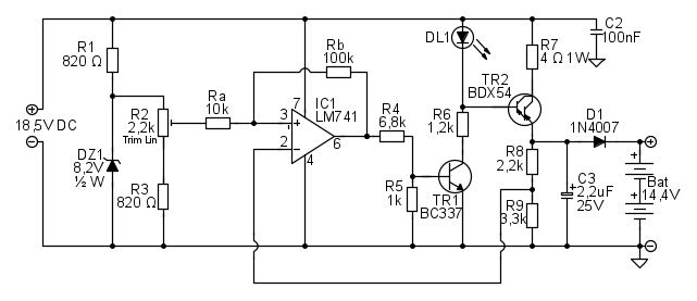
L'idea di partenza era d'introdurre nel Vano un circuitino come il seguente che però non ho mai collaudato. Analizzando ad occhio il circuito mi sento di dire potrebbe anche funzionare. Purtroppo all'interno del Vano lo spazio è troppo scarso e quel circuito non ci entra. In più NON dispongo di Darlington di tipo PNP ma solo NPN e vorrei utilizzare componentistica che ho a disposizione.
La mia richiesta, quindi, consiste nel domandare al Forum se qualcuno dispone di uno schema alternativo e più piccolo ma che segnali il fine carica.
In alternativa chiedo di valutare la sostituzione del darlington PNP con un BJT normale PNP tipo BD140 o altro da valutare. Il BD140 ha un hFE di 40 mentre il BDX54 di 750 ma per un circuito di ricarica, con una modesta erogazione di corrente, forse la hFE potrebbe non essere un requisito di vitale importanza.
Se per la ricarica si rispetta la regola del rapporto di 1 decimo della potenza delle batterie, la corrente necessaria sarebbe di 0,1A, poca cosa. In mancanza di alternative potrei risolvere il problema dell'ingombro inserendo il circuito di regolazione in un contenitore intermedio da collegare tra alimentatore e il Vano. Il Vano è funzionale soltanto al contenimento del pacco batterie da caricare.
Qualche suggerimento?
Grazie.
Controllo carica batterie Ni-Cd
Moderatori:
carloc,
g.schgor,
BrunoValente,
IsidoroKZ
0
voti
La soluzione piu "primitiva" che mi viene in mente, sarebbe di inserire un piccolo timer che stacchi la batteria (dal negativo, potendo cosi usare NPN) dopo 5 ore, se il produttore indica quello come tempo di rivcarica (che vorrebbe dire che e' caricata a circa 200mA) ... non effettuerebbe un vero controllo della carica, ma almeno impedirebbe che rimanga attaccata per giorni se ci si dimentica di scollegarla a mano.
Un'altra possibilita' (da alimentare pero' a 5V) potrebbe essere usare una di queste schedine , o roba simile.
Un'altra possibilita' (da alimentare pero' a 5V) potrebbe essere usare una di queste schedine , o roba simile.
"Sopravvivere" e' attualmente l'unico lusso che la maggior parte dei Cittadini italiani,
sia pure a costo di enormi sacrifici, riesce ancora a permettersi.
sia pure a costo di enormi sacrifici, riesce ancora a permettersi.
-

Etemenanki
9.517 3 6 10 - Master

- Messaggi: 5940
- Iscritto il: 2 apr 2021, 23:42
- Località: Dalle parti di un grande lago ... :)
0
voti
Link amazon un modulino così ? (in uffico ho lo schema ma devi aspettare l'anno prossimo
)
Sarebbe da testare ma secondo me una volta che passa in CV la batteria è carica, altrimenti devi darti a metodi più complessi e cercare il "picco negativo"
Tieni la corrente bassa così anche se le dimentichi al massimo si scaldano (non va bene)
è poco più grosso dei modulini classici, il led lo sposti con due fili
ps. il link è quello che ho ordinato io
Sarebbe da testare ma secondo me una volta che passa in CV la batteria è carica, altrimenti devi darti a metodi più complessi e cercare il "picco negativo"
Tieni la corrente bassa così anche se le dimentichi al massimo si scaldano (non va bene)
è poco più grosso dei modulini classici, il led lo sposti con due fili
ps. il link è quello che ho ordinato io
0
voti
Grazie
ThEnGi ma quel modulino ce l'ho anch'io ma non ci sta nel Vano di carica. Penso che la soluzione praticabile sia di aggiungere uno scatolino intermedio che contiene il circuito di regolazione. Il circuito che ho pubblicato potrebbe funzionare anche con un semplice BJT al posto del darlington ma sarà necessario modificare il valore di qualche resistore.
0
voti
Elidur ha scritto: Darlington di tipo PNP
Non è che hai disegnato l'emettitore al posto del collettore? Comunque non me la sento di proporti uno schema visto che non sappiamo che ondulazione presenta l'alimentatore e vuoi la segnalazione di fine carica, come già detto un timer potrebbe fare al caso, magari lato alternata e poi servirebbe anche per altri usi.
1
voti
Hai ragione
EcoTan, ho dimenticato di girare il finale. Io non posso correggere lo schema però magari qualche moderatore potrebbe correggerlo.
Per l'ondulazione, non credo sia il caso di preoccuparsi. La corrente di ricarica è di soli 100mA.
Ho modificato lo schema per utilizzare un semplice BJT al posto del darlington, e ritengo che andrebbe modificata anche la resistenza R9, riducendola a 2,7K per ottenere i 14,4V. come tensione massima di uscita.
Per l'ondulazione, non credo sia il caso di preoccuparsi. La corrente di ricarica è di soli 100mA.
Ho modificato lo schema per utilizzare un semplice BJT al posto del darlington, e ritengo che andrebbe modificata anche la resistenza R9, riducendola a 2,7K per ottenere i 14,4V. come tensione massima di uscita.
0
voti
Secondo me quel circuito e` instabile (a parte possibili problemi con l'operazionale alimentato a tensione singola).
Sa dove arriva quel circuito?
Sa dove arriva quel circuito?
Per usare proficuamente un simulatore, bisogna sapere molta più elettronica di lui
Plug it in - it works better!
Il 555 sta all'elettronica come Arduino all'informatica! (entrambi loro malgrado)
Se volete risposte rispondete a tutte le mie domande
Plug it in - it works better!
Il 555 sta all'elettronica come Arduino all'informatica! (entrambi loro malgrado)
Se volete risposte rispondete a tutte le mie domande
0
voti
Buon giorno Isidoro, il circuito non l'ho provato e l'ho ricavato dal web.
Non mi sono segnato il link ma adesso lo cerco e lo pubblico.
Modificherei anche la resistenza R7 portandola a 6,8 Ohm, per ridurre ulteriormente la corrente di carica ma non troppo.
Edit:
Ho trovato la pagina web:
https://isoondaomradio.weebly.com/caric ... atico.html
Se sostituissi il 741 con un TL081 potrebbe migliorare?
Non mi sono segnato il link ma adesso lo cerco e lo pubblico.
Modificherei anche la resistenza R7 portandola a 6,8 Ohm, per ridurre ulteriormente la corrente di carica ma non troppo.
Edit:
Ho trovato la pagina web:
https://isoondaomradio.weebly.com/caric ... atico.html
Se sostituissi il 741 con un TL081 potrebbe migliorare?
Chi c’è in linea
Visitano il forum: Nessuno e 218 ospiti

Elettrotecnica e non solo (admin)
Un gatto tra gli elettroni (IsidoroKZ)
Esperienza e simulazioni (g.schgor)
Moleskine di un idraulico (RenzoDF)
Il Blog di ElectroYou (webmaster)
Idee microcontrollate (TardoFreak)
PICcoli grandi PICMicro (Paolino)
Il blog elettrico di carloc (carloc)
DirtEYblooog (dirtydeeds)
Di tutto... un po' (jordan20)
AK47 (lillo)
Esperienze elettroniche (marco438)
Telecomunicazioni musicali (clavicordo)
Automazione ed Elettronica (gustavo)
Direttive per la sicurezza (ErnestoCappelletti)
EYnfo dall'Alaska (mir)
Apriamo il quadro! (attilio)
H7-25 (asdf)
Passione Elettrica (massimob)
Elettroni a spasso (guidob)
Bloguerra (guerra)







