sto cercando di realizzare un alimentatore switching per smartphones e siccome è il primo che faccio avrei alcuni dubbi da chiedervi.
Il circuito è il seguente;
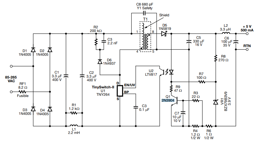
Si tratta del design di riferimento consigliato dal datasheet del componente TNY267;
https://www.mouser.it/datasheet/2/328/tny263_268-1512708.pdf
I miei dubbi sono i seguenti;
1) non sono convinto della configurazione di ingresso, data la corrente che potrebbe scorrere sulle capacità C1 e C2 durante lo startup. Da quel che vedo non c'è nulla a limitare la corrente se non una piccola resistenza da 8.2 Ohm (fusibile?!). Mi sfugge qualcosa? Forse è una resistenza particolare?
2) come trasformatore ne ho scelto uno che lavora a 132kHz https://www.mouser.it/ProductDetail/652-94932, perché il TNY267 funziona a quella frequenza. Però ho il dubbio che quella sia la frequenza max di lavoro e che forse dovrei scegliere un trasformatore a frequenza inferiore?
3) sempre nel datasheet del TNY267, viene specificato che il componente funziona con una potenza di uscita di 13W (caso peggiore). Si fa riferimento alla potenza fra drain e source del mosfet di uscita, giusto? Essendo in commutazione mi aspetto una potenza di commutazione pressoché nulla, dovrei stare tranquillo con il trasformatore che ho scelto, no? Di seguito riporto i calcoli che ho fatto;

Dove 240uA sarebbe la corrente raggiunta prima della commutazione imposta dal TNY267 e 50n sono i tempi di rise e di fall del suo mosfet.
Non è la primissima volta che uso il TNY267, avevo già fatto un circuitino di test e da quel che ho visto funzionava. Vorrei però provare a realizzare questa seconda versione, ma prima mi piacerebbe risolvere quei dubbi, potete aiutarmi?

Elettrotecnica e non solo (admin)
Un gatto tra gli elettroni (IsidoroKZ)
Esperienza e simulazioni (g.schgor)
Moleskine di un idraulico (RenzoDF)
Il Blog di ElectroYou (webmaster)
Idee microcontrollate (TardoFreak)
PICcoli grandi PICMicro (Paolino)
Il blog elettrico di carloc (carloc)
DirtEYblooog (dirtydeeds)
Di tutto... un po' (jordan20)
AK47 (lillo)
Esperienze elettroniche (marco438)
Telecomunicazioni musicali (clavicordo)
Automazione ed Elettronica (gustavo)
Direttive per la sicurezza (ErnestoCappelletti)
EYnfo dall'Alaska (mir)
Apriamo il quadro! (attilio)
H7-25 (asdf)
Passione Elettrica (massimob)
Elettroni a spasso (guidob)
Bloguerra (guerra)







