Non dico di fermarsi a qualcosa come questo
https://www.amazon.it/Beurer-641-06-HA- ... _mk_it_IT=ÅMÅŽÕÑ&crid=1HGTBLL6EPDPN&keywords=apparecchio+acustico&qid=1674683910&sprefix=apparecchio+acustico%2Caps%2C94&sr=8-5
Per quanto io, se mi servisse, mica mi vergognerei ad ostentarne l'uso
ma magari questi
https://www.amazon.it/GUOIOOI-Amplifica ... _mk_it_IT=ÅMÅŽÕÑ&crid=1HGTBLL6EPDPN&keywords=apparecchio+acustico&qid=1674684065&sprefix=apparecchio+acustico%2Caps%2C94&sr=8-18-spons&sp_csd=d2lkZ2V0TmFtZT1zcF9tdGY&psc=1
e non vedo come si possa arrivare alle cifre richieste da certi .... Vampiri
Per me son veri furti quelli che vengono proposti come offerte esclusive del momento, diciamoci la verità, una vera vergogna, tanto più che si tratta di un approfittarsi in un ambito che dovrebbe essere TOTALMENTE coperso da SSN (viste le enormi cifre che ci ha estorto durante tutta la vita lavorativa)
K
AMPLIFON 8000 euro scontato a 4500
Moderatore:
admin
37 messaggi
• Pagina 3 di 4 • 1, 2, 3, 4
0
voti
lodovico ha scritto:Secondo voi che limiti ha questo approccio?
Grazie!
Il limite principale è che il segnale elaborato non è reso in tempo reale ma con un cospicuo ritardo di tempo tra segnale ricevuto dal microfono e quello reso dagli auricolari - anche più di un secondo. Un limite veramente inaccettabile quando si devono elaborare segnali e avvisi di pericolo (un clacson per esempio)
0
voti
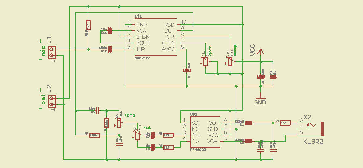
Ecco, l'ho trovato, questo era lo schema per il microfono a parabola, ed era molto sensibile al massimo, penso che con qualche modifica si possa trasformarlo in un otofono non troppo scadente a prezzo minimo.
"Sopravvivere" e' attualmente l'unico lusso che la maggior parte dei Cittadini italiani,
sia pure a costo di enormi sacrifici, riesce ancora a permettersi.
sia pure a costo di enormi sacrifici, riesce ancora a permettersi.
-

Etemenanki
9.527 3 6 10 - Master

- Messaggi: 5950
- Iscritto il: 2 apr 2021, 23:42
- Località: Dalle parti di un grande lago ... :)
0
voti
Non dobiamo confondere protesi acustistica con amplificatore acustico.
La protesi è personalizzata in base al grafico dell'otorino ed è facile supporre che siano una serie di equalizzatori tarati per attenuare/amplificare dacchè quel che dovrebbe costare è la miniaturizzazione.
Costruisco 10 amplificatori con operazionali ,componenti discreti,regolabili con potenziometro ,ciascuno sulla giusta frequenzq (quali? Non lo so) metto un microfono ed una cuffia da computer e qualcosa ottengo.
La protesi è personalizzata in base al grafico dell'otorino ed è facile supporre che siano una serie di equalizzatori tarati per attenuare/amplificare dacchè quel che dovrebbe costare è la miniaturizzazione.
Costruisco 10 amplificatori con operazionali ,componenti discreti,regolabili con potenziometro ,ciascuno sulla giusta frequenzq (quali? Non lo so) metto un microfono ed una cuffia da computer e qualcosa ottengo.
0
voti
Ormai sono tutti DSP digitali programmabili, hai un chip da 3 o 4 mm che fa tutto lui, preamplificazione, cancellazione rumore (dove sono previsti i microfoni multipli), equalizzazione, amplificazione finale e driver per gli altoparlantini (che ormai sono piezo pure quelli in alcuni modelli), non ci sono piu le catene di operazionali con le regolazioni indipendenti come nei primi modelli "di lusso", e quel DSP a livello di produzione industriale e' tanto se costera' un paio di dollari.
Di quelli del papa' ne avevo aperto uno per pulirlo, ma sono riuscito solo a pulire i microfoni, il resto era un blocchettino di resina nera di circa 5mm per lato con un po di fili e contatti che uscivano e basta (fatti pagare piu di 2800 l'uno, fra l'altro).
Tieni presente che comunque i primi apparecchi acustici non avevano neppure il controllo dei toni, si limitavano ad amplificare di piu gli acuti e basta, poi sono venuti quelli con i tre controlli dei toni, e solo in seguito, con l'avvento dei DSP e degli amplificatori digitali, sono nati i sistemi "personalizzabili" in base alle curve di risposta individuali del cliente.
Di quelli del papa' ne avevo aperto uno per pulirlo, ma sono riuscito solo a pulire i microfoni, il resto era un blocchettino di resina nera di circa 5mm per lato con un po di fili e contatti che uscivano e basta (fatti pagare piu di 2800 l'uno, fra l'altro).
Tieni presente che comunque i primi apparecchi acustici non avevano neppure il controllo dei toni, si limitavano ad amplificare di piu gli acuti e basta, poi sono venuti quelli con i tre controlli dei toni, e solo in seguito, con l'avvento dei DSP e degli amplificatori digitali, sono nati i sistemi "personalizzabili" in base alle curve di risposta individuali del cliente.
"Sopravvivere" e' attualmente l'unico lusso che la maggior parte dei Cittadini italiani,
sia pure a costo di enormi sacrifici, riesce ancora a permettersi.
sia pure a costo di enormi sacrifici, riesce ancora a permettersi.
-

Etemenanki
9.527 3 6 10 - Master

- Messaggi: 5950
- Iscritto il: 2 apr 2021, 23:42
- Località: Dalle parti di un grande lago ... :)
0
voti
Molte interessanti info e considerazioni sono gia' state postate da vari forumer.
*** Batterie
Rayovac Extra Batterie Acustiche Zinco Aria, Formato 312 Value Pack da 60 Batterie
60 batterie 15,90 euro
Durata (verificata): come quelle "originali"
https://www.amazon.it/gp/product/B074KK ... UTF8&psc=1
*** Siti web & Forum
- Ciao Hearing
https://www.ciaohearing.it/
Vendono om line i Beltone Amaze 6 (IMHO: marca molto buona - prodotto fascia media) a 1.500 euro (rectius 1.499)
Regolazione da remoto
- Isordi forum
https://isordiforum.forumfree.it/?t=79386002
In questo thread c'e' una recensione (utenti - audioprotesisti) del prodotto di Ciao Hearing con anche il listino prezzi di apparecchi acustici di varie marche.
*** Libri
Ho alcuni libri (alcuni utilizzati nei corsi di laurea per audioprotesisti, altri di livello diverso).
Chi fosse interessato spedisca PM.
*** Batterie
Rayovac Extra Batterie Acustiche Zinco Aria, Formato 312 Value Pack da 60 Batterie
60 batterie 15,90 euro
Durata (verificata): come quelle "originali"
https://www.amazon.it/gp/product/B074KK ... UTF8&psc=1
*** Siti web & Forum
- Ciao Hearing
https://www.ciaohearing.it/
Vendono om line i Beltone Amaze 6 (IMHO: marca molto buona - prodotto fascia media) a 1.500 euro (rectius 1.499)
Regolazione da remoto
- Isordi forum
https://isordiforum.forumfree.it/?t=79386002
In questo thread c'e' una recensione (utenti - audioprotesisti) del prodotto di Ciao Hearing con anche il listino prezzi di apparecchi acustici di varie marche.
*** Libri
Ho alcuni libri (alcuni utilizzati nei corsi di laurea per audioprotesisti, altri di livello diverso).
Chi fosse interessato spedisca PM.
0
voti
elfo ha scritto:- Ciao Hearing
https://www.ciaohearing.it/
Vendono om line i Beltone Amaze 6 (IMHO: marca molto buona - prodotto fascia media) a 1.500 euro (rectius 1.499)
Regolazione da remoto
...per la coppia, quindi 750€ al pezzo....
Sempre ben lontani dai circa 200€ di valore, ma considerando il supporto, non è così terribile.
0
voti
Quando entro in un negozio guardo anche il valore dell'arredo, la grandezza del locale, ed il "traffico".
Se c'è molta ricercatezza, un affitto elevato, e pochi clienti: intravedo alti margini!
Se poi ci si aggiungono sconti consistenti....
Se c'è molta ricercatezza, un affitto elevato, e pochi clienti: intravedo alti margini!
Se poi ci si aggiungono sconti consistenti....
0
voti
Goofy ha scritto:GioArca67 ha scritto:Quando entro in un negozio guardo
Le commesse!
Una volta sono andato ad una fiera dell'automazione ... tutte le varie signorine erano "una bella vista", come si dice qua, ma uno stand in particolare, che vendeva freni idraulici, aveva avuto l'idea vincente, assumendo 5 modelle, tutte sui 20, tutte del tipo "pagina centrale di nota rivista erotica", e tutte vestite con una "uniforme" (chiamiamola cosi) con i colori ed il logo della ditta, costituita da microgonna bianca, costume da bagno rosso vivo estremamente attillato con spacco fin quasi all'ombelico e pattini a rotelle, che giravano a distribuire volantini sorridendo a tutti.
Mai viste cosi tante persone interessate ai freni idraulici come in quella fiera
"Sopravvivere" e' attualmente l'unico lusso che la maggior parte dei Cittadini italiani,
sia pure a costo di enormi sacrifici, riesce ancora a permettersi.
sia pure a costo di enormi sacrifici, riesce ancora a permettersi.
-

Etemenanki
9.527 3 6 10 - Master

- Messaggi: 5950
- Iscritto il: 2 apr 2021, 23:42
- Località: Dalle parti di un grande lago ... :)
37 messaggi
• Pagina 3 di 4 • 1, 2, 3, 4
Torna a Informazioni varie più o meno utili
Chi c’è in linea
Visitano il forum: Nessuno e 32 ospiti

Elettrotecnica e non solo (admin)
Un gatto tra gli elettroni (IsidoroKZ)
Esperienza e simulazioni (g.schgor)
Moleskine di un idraulico (RenzoDF)
Il Blog di ElectroYou (webmaster)
Idee microcontrollate (TardoFreak)
PICcoli grandi PICMicro (Paolino)
Il blog elettrico di carloc (carloc)
DirtEYblooog (dirtydeeds)
Di tutto... un po' (jordan20)
AK47 (lillo)
Esperienze elettroniche (marco438)
Telecomunicazioni musicali (clavicordo)
Automazione ed Elettronica (gustavo)
Direttive per la sicurezza (ErnestoCappelletti)
EYnfo dall'Alaska (mir)
Apriamo il quadro! (attilio)
H7-25 (asdf)
Passione Elettrica (massimob)
Elettroni a spasso (guidob)
Bloguerra (guerra)







