amplificatore ibrido valvole-bjt, può funzionare?
Moderatore:
IsidoroKZ
15 messaggi
• Pagina 2 di 2 • 1, 2
0
voti
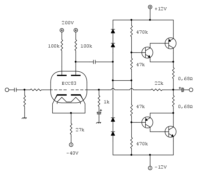
Ho provato a simulare il circuito con LTSpice con questi componenti:
Secondo il simulatore funziona, il guadagno ad anello aperto è circa 20 e la distorsione è bassa, l'impedenza d'ingresso dello stadio finale è circa 200kOhm. Con la rete di retroazione indicata nello schema la sensibilità è 775mV.
Il guadagno del solo differenziale, non caricato dal finale, sarebbe di 50... Dovrei aggiungere uno stadio inseguitore a transistor
Secondo il simulatore funziona, il guadagno ad anello aperto è circa 20 e la distorsione è bassa, l'impedenza d'ingresso dello stadio finale è circa 200kOhm. Con la rete di retroazione indicata nello schema la sensibilità è 775mV.
Il guadagno del solo differenziale, non caricato dal finale, sarebbe di 50... Dovrei aggiungere uno stadio inseguitore a transistor
-

SediciAmpere
4.187 5 5 8 - Master

- Messaggi: 4850
- Iscritto il: 31 ott 2013, 15:00
0
voti
oppure sostituire i due piloti con dei darlington e aumentare di un ordine di grandezza i valori delle resistenze di polarizzazione
-

SediciAmpere
4.187 5 5 8 - Master

- Messaggi: 4850
- Iscritto il: 31 ott 2013, 15:00
15 messaggi
• Pagina 2 di 2 • 1, 2
Torna a Elettronica e spettacolo
Chi c’è in linea
Visitano il forum: Nessuno e 11 ospiti

Elettrotecnica e non solo (admin)
Un gatto tra gli elettroni (IsidoroKZ)
Esperienza e simulazioni (g.schgor)
Moleskine di un idraulico (RenzoDF)
Il Blog di ElectroYou (webmaster)
Idee microcontrollate (TardoFreak)
PICcoli grandi PICMicro (Paolino)
Il blog elettrico di carloc (carloc)
DirtEYblooog (dirtydeeds)
Di tutto... un po' (jordan20)
AK47 (lillo)
Esperienze elettroniche (marco438)
Telecomunicazioni musicali (clavicordo)
Automazione ed Elettronica (gustavo)
Direttive per la sicurezza (ErnestoCappelletti)
EYnfo dall'Alaska (mir)
Apriamo il quadro! (attilio)
H7-25 (asdf)
Passione Elettrica (massimob)
Elettroni a spasso (guidob)
Bloguerra (guerra)



