In questi giorni mi hanno portato un amplificatore valvolare con un canale che non funziona.
E' un amplificatore made in Cina, ma considerato di buon livello e sinceramente funziona bene. Il circuito audio che controlla due EL34 è molto semplice e curato in vari particolari,anche come materiale e assemblaggio veramente buono!
Ma come sempre accade, non tutti i buchi delle ciambelle vengono bene ! ( * )
-----------------------
Controllo il circuito per trovare il guasto e su un canale un resistore di catodo 10R 2W è arrostito e il resistore da 1k 2W sulla G2 è dissaldato dal piedino dello zoccolo da quanto ha scaldato.
Sostituisco i due resistori e provo l'apparecchio con il tester sul catodo e monitor in uscita, ma appena l'altro canale comincia ad amplificare, anche questo difettoso amplifica, ma non ho tensione su quel catodo e l'ampiezza è bassa. Deduco che la valvola non è più buona, le sostituisco tutte e due ed il canale ritorna nelle sue condizioni ideali, controllo le tensioni di G1, G2, catodi e placche , sono giuste. l'apparecchio è in funzione già da più di 2 ore.
( * )
Il cliente, mi aveva fatto presente che sentiva l'audio spostato su una parte, l'apparecchio non ha il balance.
Metto una nota ad 1kHz, azzero gli ingressi dell'oscilloscopio e controllo l'uscite, su carico fittizio, effettivamente un canale è più ampio dell'altro, provo ad invertire le uscite e si inverte il difetto, ha un canale più basso !
Controllo i pochi componenti dalla controreazione alle finali e non trovo valori sballati.
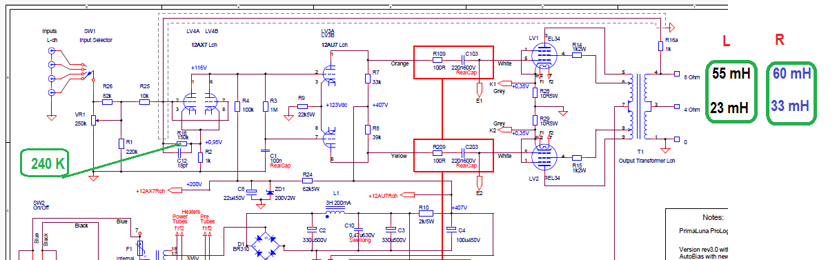
L'audio non è distorto, continuo nelle misure e vado sul trasformatore di uscita, qui trovo i valori diversi tra i due trasformatori e sulle uscite dei 4 Ohm ho 23 mH su uno e 33 mH sull'altro.
Non è pensabile di smontare un trasformatore e portarlo uguale all'altro, credo che se fosse da doverlo riparare, è da smontare tutti e due i trasformatori e riavvolgere i secondari facendoli identici, ma sarà una scelta del cliente.
Come ho rimediato nel frattempo ? Ho cambiato l'incidenza della controreazione, il resistore da 150 k che va sui catodi della preamplificatrice, l'ho portata a 240 k , questo sul canale che era più basso di ampiezza.
Cosa mi dite a riguardo? Posso lasciare così ?
Allego una parte dello schema dove si vede l'intervento ed i valori d'induttanza dei trasformatori di uscita e dove ho messo il resistore da 240 k.
Grazie !!!!
PrimaLuna, un canale non va.
Moderatore:
IsidoroKZ
7 messaggi
• Pagina 1 di 1
3
voti
Alex
https://www.facebook.com/Elettronicaeelettrotecnica
<< vedi di pigliare arditamente in mano, il dizionario che ti suona in bocca,
se non altro è schietto e paesano.
(Giuseppe Giusti) <<
https://www.facebook.com/Elettronicaeelettrotecnica
<< vedi di pigliare arditamente in mano, il dizionario che ti suona in bocca,
se non altro è schietto e paesano.
(Giuseppe Giusti) <<
0
voti
Hai provato a scambiare le due valvole 12ax7 degli stadi d'ingresso?
I componti dello stadio d'ingresso sono tutti buoni?
I componti dello stadio d'ingresso sono tutti buoni?
-

SediciAmpere
4.187 5 5 8 - Master

- Messaggi: 4850
- Iscritto il: 31 ott 2013, 15:00
0
voti
Ciao Leonardo,
si ho provato a scambiare le valvole, ma non cambia niente, hai visto sullo schema che ho messo, quanto c'è di diversità nelle due uscite ? Ci sono 10 mH su 30 mH.
Chissà come è possibile che ci sia così tanto e senz'altro non ci sono delle spire in corto-circuito, credo che abbiano avuto dei problemi al momento che lo hanno avvolto.
si ho provato a scambiare le valvole, ma non cambia niente, hai visto sullo schema che ho messo, quanto c'è di diversità nelle due uscite ? Ci sono 10 mH su 30 mH.
Chissà come è possibile che ci sia così tanto e senz'altro non ci sono delle spire in corto-circuito, credo che abbiano avuto dei problemi al momento che lo hanno avvolto.
Alex
https://www.facebook.com/Elettronicaeelettrotecnica
<< vedi di pigliare arditamente in mano, il dizionario che ti suona in bocca,
se non altro è schietto e paesano.
(Giuseppe Giusti) <<
https://www.facebook.com/Elettronicaeelettrotecnica
<< vedi di pigliare arditamente in mano, il dizionario che ti suona in bocca,
se non altro è schietto e paesano.
(Giuseppe Giusti) <<
0
voti
Ma se il trasformatore, anche a volume basso, influsce sul guadagno totale, per me ci sono problemi nell'ingresso o nella rete di retroazione
-

SediciAmpere
4.187 5 5 8 - Master

- Messaggi: 4850
- Iscritto il: 31 ott 2013, 15:00
0
voti
SediciAmpere ha scritto:come sta andando?
Sta funzionando bene, l'ho gia reso.
La modifica che gli ho apportato, si vede nello schema che ho messo, Ho portato a 240 k Ohm il resistore di controreazione che va sul catodo del triodo.
In questo modo sono riuscito ad avere un'uscita identica sui due canali con la stessa sorgente.
A riguardo del tuo amplificatore , ho guardato su un datasheet della EL34 e mi riporta una impedenza del trasformatore di uscita di 4,3 k Ohm, Con 250V di anodica e di G2.

Alex
https://www.facebook.com/Elettronicaeelettrotecnica
<< vedi di pigliare arditamente in mano, il dizionario che ti suona in bocca,
se non altro è schietto e paesano.
(Giuseppe Giusti) <<
https://www.facebook.com/Elettronicaeelettrotecnica
<< vedi di pigliare arditamente in mano, il dizionario che ti suona in bocca,
se non altro è schietto e paesano.
(Giuseppe Giusti) <<
7 messaggi
• Pagina 1 di 1
Torna a Elettronica e spettacolo
Chi c’è in linea
Visitano il forum: Nessuno e 11 ospiti

Elettrotecnica e non solo (admin)
Un gatto tra gli elettroni (IsidoroKZ)
Esperienza e simulazioni (g.schgor)
Moleskine di un idraulico (RenzoDF)
Il Blog di ElectroYou (webmaster)
Idee microcontrollate (TardoFreak)
PICcoli grandi PICMicro (Paolino)
Il blog elettrico di carloc (carloc)
DirtEYblooog (dirtydeeds)
Di tutto... un po' (jordan20)
AK47 (lillo)
Esperienze elettroniche (marco438)
Telecomunicazioni musicali (clavicordo)
Automazione ed Elettronica (gustavo)
Direttive per la sicurezza (ErnestoCappelletti)
EYnfo dall'Alaska (mir)
Apriamo il quadro! (attilio)
H7-25 (asdf)
Passione Elettrica (massimob)
Elettroni a spasso (guidob)
Bloguerra (guerra)