Cos'è ElectroYou | Login Iscriviti

ElectroYou - la comunità dei professionisti del mondo elettrico

Amplificatore con TDA

hi-fi, luci, suoni, effetti speciali, palcoscenici...

Moderatore: Foto UtenteIsidoroKZ

0
voti

[1] Amplificatore con TDA

Messaggioda Foto UtenteMatteo1991 » 1 ago 2013, 11:19

Mi sono reso conto che un laboratorio senza musica non può definirsi tale. Rovistando tra le cassettiere ho riportato alla luce alcuni TDA e due moduli di casse recuperate da un televisore sony.

Un "modulo" di casse è costituito da due casse in parallelo con le seguenti caratteristiche:
8ohm 15w (china :mrgreen: )
posso considerare il modulo come una cassa equivalente da 4ohm 30w? Vorrei aver conferma prima di fare casini.

Ho indivuduato questo TDA che sembra fare mio: TDA2030
Tenendo conto che ho due casse dovrei realizzare due amplificatori, per ottimizzare (a livello di componenti, qualitá audio, ecc) che soluzione potrei utilizzare?


essendo io una persona che è all'oscuro di ogni cosa che riguarda l'alta fedeltà vorrei fare una Domanda: un amplificatore che necessita un'alimentatore duale restituisce un suono migliore?
( essendo maggiore la dinamica a disposizione del segnale)
"Scrivere la propria storia come si scrive la Storia: con la veemenza di un conquistatore di imperi."
Avatar utente
Foto UtenteMatteo1991
406 2 4 12
Frequentatore
Frequentatore
 
Messaggi: 280
Iscritto il: 28 giu 2012, 16:38

0
voti

[2] Re: Amplificatore con TDA

Messaggioda Foto UtenteMatteo1991 » 3 ago 2013, 15:56

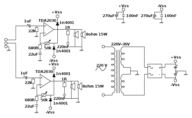
Avrei pensato a qualcosa tipo questo:

per quanto riguarda gli amplificatori mi sono attenuto allo schema del datasheet (ho sostituto la resistenza di retroazione con un potenziometro da 50k e troppo?
per quanto riguarda le casse, rammento che 8ohm 15W sono riferiti ad una singola cassa.
Ho letto da qualche parte che il TDA2030 stabilizza l'alimentazione da solo, però non sono molto convinto della parte dell'alimentazione....
migliorie? suggerimenti? sbagli? :roll:

edit: l'ingresso è stereo!
"Scrivere la propria storia come si scrive la Storia: con la veemenza di un conquistatore di imperi."
Avatar utente
Foto UtenteMatteo1991
406 2 4 12
Frequentatore
Frequentatore
 
Messaggi: 280
Iscritto il: 28 giu 2012, 16:38

0
voti

[3] Re: Amplificatore con TDA

Messaggioda Foto Utentemarco438 » 3 ago 2013, 16:25

Matteo1991 ha scritto:Ho letto da qualche parte che il TDA2030 stabilizza l'alimentazione da solo, però non sono molto convinto della parte dell'alimentazione....

Il fatto che l'integrato non risenta di sbalzi di tensione, non significa che funga anche da stabilizzatore; tant'e' vero che funziona (cosi' lo hai disegnato) con alimentazione duale non stabilizzata.
marco
Avatar utente
Foto Utentemarco438
37,1k 7 11 13
-EY Legend-
-EY Legend-
 
Messaggi: 16323
Iscritto il: 24 mar 2010, 15:09
Località: Versilia

0
voti

[4] Re: Amplificatore con TDA

Messaggioda Foto UtenteFedericoSibona » 3 ago 2013, 16:28

Non puoi usare un trasformatore con secondario da 18-0-18Vac, raddrizzati e livellati vengono circa ± 25Vdc e siamo ampiamente fuori dai valori massimi sopportabili dal TDA2030 (± 18Vdc). Nel datasheet considerano una tensione di alimentazione di ± 14Vdc.

Se hai già quel trasformatore dovrai usare dei regolatori di tensione per abbassare la tensione, altrimenti comprane uno con secondario da 12-0-12Vac massimi.
Ultima modifica di Foto UtenteFedericoSibona il 3 ago 2013, 16:38, modificato 1 volta in totale.
Avatar utente
Foto UtenteFedericoSibona
5.022 3 5 8
Master
Master
 
Messaggi: 3951
Iscritto il: 19 mar 2013, 11:43

0
voti

[5] Re: Amplificatore con TDA

Messaggioda Foto UtenteMatteo1991 » 3 ago 2013, 16:37

Non avevo considerato che 220 V è il valore efficace! ultimamente ne combino parecchie, deve essere il caldo! :oops:
in effetti con 12v-0-12v avrei un +/- 17 (circa) ma starei comunque al limite....
A parte questo, secondo il mio schema mi troverei a dover regolare il volume due volte (due amplificatori) come posso fare a ovviare al problema?
"Scrivere la propria storia come si scrive la Storia: con la veemenza di un conquistatore di imperi."
Avatar utente
Foto UtenteMatteo1991
406 2 4 12
Frequentatore
Frequentatore
 
Messaggi: 280
Iscritto il: 28 giu 2012, 16:38

0
voti

[6] Re: Amplificatore con TDA

Messaggioda Foto Utentemarco438 » 3 ago 2013, 16:57

Non so se mettere dei potenziometri e di quel valore sia la soluzione migliore ma, ammesso che lo sia, puoi mettere un potenziometro doppio e ti levi la paura.
marco
Avatar utente
Foto Utentemarco438
37,1k 7 11 13
-EY Legend-
-EY Legend-
 
Messaggi: 16323
Iscritto il: 24 mar 2010, 15:09
Località: Versilia

0
voti

[7] Re: Amplificatore con TDA

Messaggioda Foto UtenteFedericoSibona » 3 ago 2013, 17:08

Di solito il comando del volume negli amplificatori stereo è costituito da un potenziometro doppio, ossia due potenziometri sullo stesso asse di comando. Per tale potenziometro consiglierei di non risparmiare tanto, quelli economici possono avere un matching (sul momento non mi viene l'equivalente italiano ;-) ) che lascia desiderare.

Tornando al trasformatore, con due ampli e carico di 4ohm, dovresti prenderlo da circa 100VA.
Per la tensione, considerando che l'alimentatore non è stabilizzato, 12V potrebbero anche andare bene, ma il problema è che, in genere, la tensione dei trasformatori è dichiarata sotto carico e potrebbe anche essere 13V o più, con buona probabilità di andare oltre i 18Vdc. D'altronde non è facile trovare trasformatori con secondario 11V-0-11V o 10V-0-10V. Prova a cercare ;-)

Comunque, se non hai già gli integrati, una buona soluzione sarebbe di prendere invece dei TDA2030 il suo sostituto più moderno, il TDA2050 che sopporta una più vasta gamma di tensioni di alimentazione ed è perfettamente compatibile con il TDA2030.
Avatar utente
Foto UtenteFedericoSibona
5.022 3 5 8
Master
Master
 
Messaggi: 3951
Iscritto il: 19 mar 2013, 11:43

0
voti

[8] Re: Amplificatore con TDA

Messaggioda Foto Utentethunderbolt128 » 3 ago 2013, 17:23

FedericoSibona ha scritto:matching (sul momento non mi viene l'equivalente italiano ;-) ) che lascia desiderare.

Forse intendi che, quando si va a ruotare il potenziometro non si ottiene una regolazione uniforme del volume su tutti e due i canali? :-)
Alla fine, non ricorderemo le parole dei nostri nemici, ma i silenzi dei nostri amici.
Martin Luther King
Avatar utente
Foto Utentethunderbolt128
1.640 1 8 13
Expert
Expert
 
Messaggi: 721
Iscritto il: 4 set 2012, 13:57

0
voti

[9] Re: Amplificatore con TDA

Messaggioda Foto UtenteFedericoSibona » 3 ago 2013, 17:32

Esatto, c'è la mancanza di linearità (anche se sono logaritmici) che pare essere quella che dici tu, e potrebbe esserci anche una differenza dei valori ohmici, dovuta alle tolleranze, dei due potenziometri che si traduce in un volume differente sui due canali. D'accordo che ci sono anche le tolleranze di tutti gli altri componenti che possono contribuire a ciò, però se è possibile escludere una delle possibili cause credo sia meglio ;-)
Avatar utente
Foto UtenteFedericoSibona
5.022 3 5 8
Master
Master
 
Messaggi: 3951
Iscritto il: 19 mar 2013, 11:43

0
voti

[10] Re: Amplificatore con TDA

Messaggioda Foto UtenteMatteo1991 » 4 ago 2013, 13:48

ho parecchi TDA nella cassettiera e vorrei "smaltirli" prima di comprarne altri (dovrei smaltire anche altri componenti tra transisto e fet) .... ora ci lavoro un pòe vi farò sapere.....
"Scrivere la propria storia come si scrive la Storia: con la veemenza di un conquistatore di imperi."
Avatar utente
Foto UtenteMatteo1991
406 2 4 12
Frequentatore
Frequentatore
 
Messaggi: 280
Iscritto il: 28 giu 2012, 16:38

Prossimo

Torna a Elettronica e spettacolo

Chi c’è in linea

Visitano il forum: Nessuno e 23 ospiti