La ragione e` che quando si schiaccia SW1, con lo schema attuale, il diodo D6 introduce una retroazione negativa intorno all'npn, in pratica cerca di spegnerlo. Non ci riesce, ovviamente, ma l'npn non e` piu` in saturazione e sulla linea cui sono collegati i pulsanti c'e` abbastanza tensione per accendere anche altri transistori, se viene premuto il relativo pulsante. Che cosa capiti quando i pulsanti vengono rilasciati, non lo so
Costruire una pulsantiera per uso quiz
Moderatore:
IsidoroKZ
33 messaggi
• Pagina 2 di 4 • 1, 2, 3, 4
0
voti
Non sarebbe meglio mettere il diodo D2 fra lo switch e R2, e R2 collegata direttamente alla base dell'npn? Pero` non sono proprio sicuro che funzioni meglio. Qualcuno vuole per favore provare? 
La ragione e` che quando si schiaccia SW1, con lo schema attuale, il diodo D6 introduce una retroazione negativa intorno all'npn, in pratica cerca di spegnerlo. Non ci riesce, ovviamente, ma l'npn non e` piu` in saturazione e sulla linea cui sono collegati i pulsanti c'e` abbastanza tensione per accendere anche altri transistori, se viene premuto il relativo pulsante. Che cosa capiti quando i pulsanti vengono rilasciati, non lo so
La ragione e` che quando si schiaccia SW1, con lo schema attuale, il diodo D6 introduce una retroazione negativa intorno all'npn, in pratica cerca di spegnerlo. Non ci riesce, ovviamente, ma l'npn non e` piu` in saturazione e sulla linea cui sono collegati i pulsanti c'e` abbastanza tensione per accendere anche altri transistori, se viene premuto il relativo pulsante. Che cosa capiti quando i pulsanti vengono rilasciati, non lo so
Per usare proficuamente un simulatore, bisogna sapere molta più elettronica di lui
Plug it in - it works better!
Il 555 sta all'elettronica come Arduino all'informatica! (entrambi loro malgrado)
Se volete risposte rispondete a tutte le mie domande
Plug it in - it works better!
Il 555 sta all'elettronica come Arduino all'informatica! (entrambi loro malgrado)
Se volete risposte rispondete a tutte le mie domande
0
voti
Ho trovato questo linkhttp://www.ettorepanella.com/dmdocuments/quiz.htm che mi sembra riporti uno schema da cui partire per sviluppare quanto richiesto.
Aumentando le NAND sui pulsanti ed i FF, collegando le uscite dei FF non alle nand come ora ma ad una AND la cui uscite va in comune a tutte le NAND in ingresso si potrebbe estendere la pulsantiera a più di 3 tasti.
La stessa uscita della AND potrebbe attivare un 555 o un oscillatore a NOT (o con le porte rimanenti dai chip utilizzati per i pulsanti) per il buzzer.
Comunque sia non vedo come si possa fare un sistema con 'prenotazione'.
Aumentando le NAND sui pulsanti ed i FF, collegando le uscite dei FF non alle nand come ora ma ad una AND la cui uscite va in comune a tutte le NAND in ingresso si potrebbe estendere la pulsantiera a più di 3 tasti.
La stessa uscita della AND potrebbe attivare un 555 o un oscillatore a NOT (o con le porte rimanenti dai chip utilizzati per i pulsanti) per il buzzer.
Comunque sia non vedo come si possa fare un sistema con 'prenotazione'.
Fabio
0
voti
Ciao a tutti,
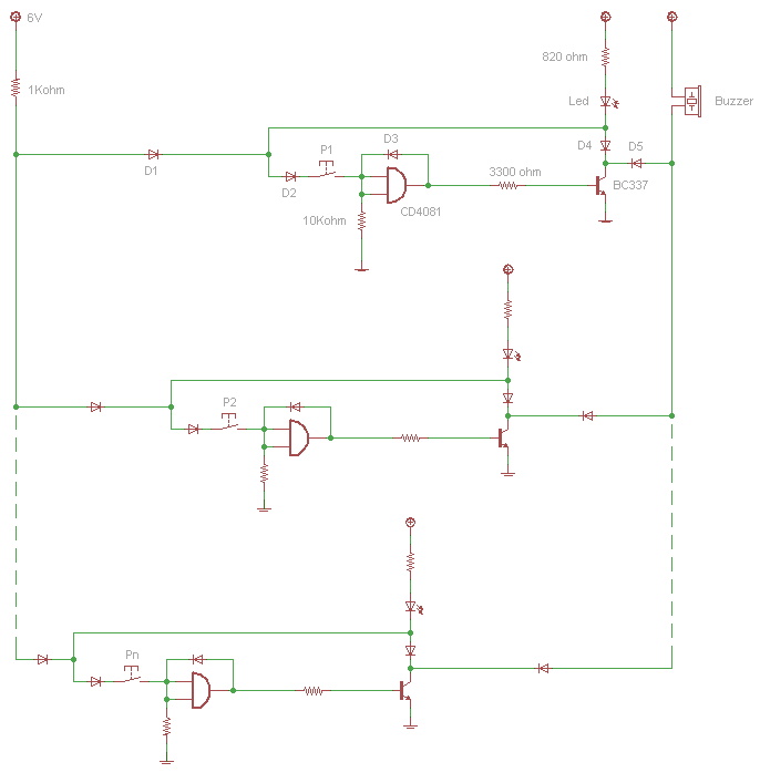
a me, seminando diodi a destra e a manca, è venuta in mente una soluzione di questo tipo (l' immagine è grande, per vederla intera va salvata sul PC):
- l' integrato è un 4081
- per i diodi potrebbe convenire utilizzare nelle posizioni D1 e D2 degli Schottky (tipo BAT42) mentre D3, D4 e D5 possono essere tranquillamente degli 1N4148. Forse D4 potrebbe essere omesso ma io lo lascerei ugualmente.
- per resettarsi e quindi permettere una nuova "partita" il circuito va spento. Per comodità si potrebbe aggiungere in serie al positivo di alimentazione (quello che arriva dalle pile) un interruttore normalmente chiuso.
- occhio all' assorbimento del buzzer, se supera i 100mA dimmelo che rivediamo alcuni valori...
Volendo i transistor finali (visto che sono sei) potrebbero essere sostituiti con un integrato tipo ULN2003 che ridurrebbe il numero di collegamenti.
Il circuito dovrebbe accendere soltanto il led di chi preme per primo, il cicalino invece suonare per qualsiasi led si sia acceso. Io però per il momento non l' ho ne costruito ne simulato quindi non posso assicurartelo. Se riesco domani lo faccio poi ti so dire.
Ho appositamente omesso un' antirimbalzo sui contatti del pulsante di prenotazione perché penso complicherebbe inutilmente il circuito, se pensi possa servire lo aggiungiamo.
Cosa ne dite ...... troppi diodi

a me, seminando diodi a destra e a manca, è venuta in mente una soluzione di questo tipo (l' immagine è grande, per vederla intera va salvata sul PC):
- l' integrato è un 4081
- per i diodi potrebbe convenire utilizzare nelle posizioni D1 e D2 degli Schottky (tipo BAT42) mentre D3, D4 e D5 possono essere tranquillamente degli 1N4148. Forse D4 potrebbe essere omesso ma io lo lascerei ugualmente.
- per resettarsi e quindi permettere una nuova "partita" il circuito va spento. Per comodità si potrebbe aggiungere in serie al positivo di alimentazione (quello che arriva dalle pile) un interruttore normalmente chiuso.
- occhio all' assorbimento del buzzer, se supera i 100mA dimmelo che rivediamo alcuni valori...
Volendo i transistor finali (visto che sono sei) potrebbero essere sostituiti con un integrato tipo ULN2003 che ridurrebbe il numero di collegamenti.
Il circuito dovrebbe accendere soltanto il led di chi preme per primo, il cicalino invece suonare per qualsiasi led si sia acceso. Io però per il momento non l' ho ne costruito ne simulato quindi non posso assicurartelo. Se riesco domani lo faccio poi ti so dire.
Ho appositamente omesso un' antirimbalzo sui contatti del pulsante di prenotazione perché penso complicherebbe inutilmente il circuito, se pensi possa servire lo aggiungiamo.
Cosa ne dite ...... troppi diodi
0
voti
Potrebbe non funzionare. Quando un concorrente ha gia` premuto il suo pulsante, e un secondo concorrente preme dopo, anche la sua luce si accende perche' l'ingresso della AND e` portata a livello alto attraverso il led e D2.
Inoltre per il cicalino ci vuole un monostabile, altrimenti suona finche' non si resetta.
Questo potrebbe essere un circuito funzionante. Da notare che e` praticamente indentico a quello di Giorgio: la porta con il diodo in retroazione formano un sistema a retroazione positiva, come i due transistori dell'altro schema.
Inoltre per il cicalino ci vuole un monostabile, altrimenti suona finche' non si resetta.
Questo potrebbe essere un circuito funzionante. Da notare che e` praticamente indentico a quello di Giorgio: la porta con il diodo in retroazione formano un sistema a retroazione positiva, come i due transistori dell'altro schema.
Per usare proficuamente un simulatore, bisogna sapere molta più elettronica di lui
Plug it in - it works better!
Il 555 sta all'elettronica come Arduino all'informatica! (entrambi loro malgrado)
Se volete risposte rispondete a tutte le mie domande
Plug it in - it works better!
Il 555 sta all'elettronica come Arduino all'informatica! (entrambi loro malgrado)
Se volete risposte rispondete a tutte le mie domande
0
voti
IsidoroKZ ha scritto:Non sarebbe meglio mettere il diodo D2 fra lo switch e R2, e R2 collegata direttamente alla base dell'npn? Pero` non sono proprio sicuro che funzioni meglio. Qualcuno vuole per favore provare?
Ho provato come hai detto tu (Livewire), il circuito funziona allo stesso modo e la polarizzazione sarà sicuramente più corretta.
Quindi consiglio di effettuare la modificaindicata da Isidoro:
le resistenze R2 - R6 - R10 vanno scollegate dali'anodo dei diodi D2 - D3 - D4 e vanno ricollegate sui rispettivi catodi (cioè sulle basi di Q1 - Q3 - Q5.
Ciao
Giorgio
-

giorgio25760
2.310 1 3 5 - G.Master EY

- Messaggi: 1700
- Iscritto il: 6 dic 2009, 17:02
- Località: Brescia
1
voti
che dire Isidoro... hai ragione Mi sembrava ci fossero un po' troppi diodi ed in effetti... tra l' altro nemmeno nella giusta posizione
... che tristezza Non avevo nemmeno notato che lo schema di Giorgio funzionasse allo stesso modo.... avrei fatto proprio meglio ad andare a dormire
Grazie!
0
voti
davidde ha scritto:avrei fatto proprio meglio ad andare a dormire
Su, non prendertela, vuol dire... che avevi un cassetto pieno di diodi e volevi usarli !
Ciao
Giorgio
-

giorgio25760
2.310 1 3 5 - G.Master EY

- Messaggi: 1700
- Iscritto il: 6 dic 2009, 17:02
- Località: Brescia
1
voti
Effettivamente i diodi non mi mancano
. Tempo fa feci un' ordine on-line di materiale elettronico vario. Il totale si aggirava sui 50 Euro. Insieme al pacco (anzi dentro) c' era un comunicato che chiedeva scusa per il disservizio ma il negozio era in fallimento e dunque non avevano gli articoli ordinati. In "compenso" però mi avevano spedito materiale vario di valore corrispondente a quello dell' ordine ma ovviamente differente.
Aprendo il pacco (in tutti i sensi) dentro trovai soltanto diodi di ogni genere; oltretutto non erano nemmeno imballati a modo e il commesso aveva pressato il tutto ben bene per farlo entrare nel cartone.... un groviglio micidiale
.
Se ve ne serve qualcuno
.....
P.S.
Stavo pensando che forse la pulsantiera si potrebbe fare anche con degli SCR semplificando il circuito ..... questa sera sul tardi (invece che andare a letto) mi metto all' opera così vedo di tirare fuori un' altro gioiellino
.... a dopo !
Aprendo il pacco (in tutti i sensi) dentro trovai soltanto diodi di ogni genere; oltretutto non erano nemmeno imballati a modo e il commesso aveva pressato il tutto ben bene per farlo entrare nel cartone.... un groviglio micidiale
Se ve ne serve qualcuno
P.S.
Stavo pensando che forse la pulsantiera si potrebbe fare anche con degli SCR semplificando il circuito ..... questa sera sul tardi (invece che andare a letto) mi metto all' opera così vedo di tirare fuori un' altro gioiellino
0
voti
giorgio25760 ha scritto:Ho provato come hai detto tu (Livewire), il circuito funziona allo stesso modo e la polarizzazione sarà sicuramente più corretta.
Quando due concorrenti schiacciano uno dopo l'altro i rispettivi pulsanti e li mantengono premuti, si accende una sola lampada o si accendono tutte e due? Con LTspice mi sembra che anche il secondo arrivato riesca ad accendere.
Per usare proficuamente un simulatore, bisogna sapere molta più elettronica di lui
Plug it in - it works better!
Il 555 sta all'elettronica come Arduino all'informatica! (entrambi loro malgrado)
Se volete risposte rispondete a tutte le mie domande
Plug it in - it works better!
Il 555 sta all'elettronica come Arduino all'informatica! (entrambi loro malgrado)
Se volete risposte rispondete a tutte le mie domande
0
voti
davidde ha scritto:Stavo pensando che forse la pulsantiera si potrebbe fare anche con degli SCR semplificando il circuito ..... questa sera sul tardi (invece che andare a letto) mi metto all' opera così vedo di tirare fuori un' altro gioiellino![]()
.... a dopo !
In effetti i due transistori di giorgio si comportano circa come un scr, ma con una importante differenza. I due schemi sotto rappresentano un modello semplificato del circuito originale e di un scr:
La differenza e` nella tensione di "uscita" quando sono accesi. Il circuito di giorgio ha una tensione di uscita di un transistore saturo (ad esempio 0.1V). Questa tensione viene portata eventualmente sul "gate" degli altri circuiti attraverso due diodi in opposizione fra di loro quando un altro concorrente schiaccia il suo pulsante. 0.1V sulla base del transistore non bastano ad accenderlo, e quindi uno solo puo` attivare la propria uscita.
Invece con l'scr la tensione minima quando e` acceso e` per lo meno una Vcesat piu` una Vbesat, che fa, a basse correnti, poco meno di un volt (ho guardano il 2N5060G, sono 0.75V). Questa tensione viene riportata tale e quale, attraverso il pulsante e i due diodi in opposizione, sul gate degli altri scr, che possono accendersi.
Se usi lo stesso schema, probabilmente devi mettere un altro diodo (eheh, cosi` li finisci prima) in serie al gate dell'scr in modo da renderlo un po' piu` sordo!
Per usare proficuamente un simulatore, bisogna sapere molta più elettronica di lui
Plug it in - it works better!
Il 555 sta all'elettronica come Arduino all'informatica! (entrambi loro malgrado)
Se volete risposte rispondete a tutte le mie domande
Plug it in - it works better!
Il 555 sta all'elettronica come Arduino all'informatica! (entrambi loro malgrado)
Se volete risposte rispondete a tutte le mie domande
33 messaggi
• Pagina 2 di 4 • 1, 2, 3, 4
Torna a Elettronica e spettacolo
Chi c’è in linea
Visitano il forum: Nessuno e 10 ospiti

Elettrotecnica e non solo (admin)
Un gatto tra gli elettroni (IsidoroKZ)
Esperienza e simulazioni (g.schgor)
Moleskine di un idraulico (RenzoDF)
Il Blog di ElectroYou (webmaster)
Idee microcontrollate (TardoFreak)
PICcoli grandi PICMicro (Paolino)
Il blog elettrico di carloc (carloc)
DirtEYblooog (dirtydeeds)
Di tutto... un po' (jordan20)
AK47 (lillo)
Esperienze elettroniche (marco438)
Telecomunicazioni musicali (clavicordo)
Automazione ed Elettronica (gustavo)
Direttive per la sicurezza (ErnestoCappelletti)
EYnfo dall'Alaska (mir)
Apriamo il quadro! (attilio)
H7-25 (asdf)
Passione Elettrica (massimob)
Elettroni a spasso (guidob)
Bloguerra (guerra)

