In questo circuito l'igbt è lento a commutare in off perché viene spento volutamente lentamente, proprio per non avere fronti ripidi. Se guardi il circuito di pilotaggio te ne puoi rendere conto.
Il riscaldamento dovuto alla potenza dissipata in commutazione è contenuto perché la frequenza di commutazione è decisamente molto bassa.
Stefano
Un dimmer un po' sofisticato
Moderatore:
IsidoroKZ
43 messaggi
• Pagina 2 di 5 • 1, 2, 3, 4, 5
1
voti
-

stefanodelfiore
1.673 3 8 - Master

- Messaggi: 569
- Iscritto il: 28 mar 2009, 20:15
- Località: Bologna
1
voti
Capisco meglio. Quindi, poco importante se la commutazione ad ON non è netta sul gate. Agli effetti la tensione e corrente sono al loro zero, e non surriscaldano. L'apertura è rallentata sfruttando la curva di scarica del condensatore sulla rete di polarizzazione, aprendo la corrente di collettore più "lentamente".
Può essere.
Può essere.
-

Candy
32,5k 7 10 13 - CRU - Account cancellato su Richiesta utente
- Messaggi: 10123
- Iscritto il: 14 giu 2010, 22:54
4
voti
Intanto, grazie a tutti per le risposte!
Come prima cosa, rispondo alle domande dell'ultimo post di
brabus.
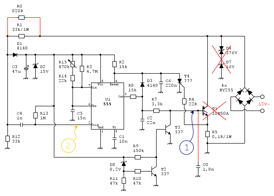
Nella prova preliminare di cui ti parlavo, ho alimentato il circuito, senza IGBT e (ovviamente) senza carico, con un trasformatore da 12 V, in modo da poter eseguire delle misure "al volo" sulla sola parte di controllo (monostabile e relativo bouquet di passivi annesso). Ho "simulato" il gate dell'IGBT con un condensatore da 1,8 nF, come mi avevi indicato.
In effetti, il segnale sul "gate fittizio" dell'IGBT è sugli 8 V, dal momento che nella mia prova "al volo", la tensione raddrizzata e livellata che alimentava il 555 era dalle parti degli 11 V (anziché 15 V).
Tuttavia, anche alimentando il circuito direttamente dalla linea elettrica, ci sono le stesse tensioni: anche in questo caso, il 555 risulta alimentato con una tensione continua di circa 10-11 V, con un'ondulazione inferiore a 100 mV RMS. Ma non è tutto...
2° round!
Come suggerito, mi sono procurato i due trasformatori per isolare il circuito dalla rete elettrica, ed ho momentaneamente impiegato un più economico MOSFET 7N80C. Ho usato una lampadina da 60 W, che viene accesa dal trasformatore senza considerevoli cadute.
Eseguendo delle misure con l'oscilloscopio, ho scoperto che non è possibile regolare la potenza d'uscita oltre al 50% circa. Infatti, quando si ruota il potenziometro oltre la metà, il circuito smette di funzionare correttamente, e la tensione ai capi della lampada, che inizia a ronzare e lampeggiare in maniera irregolare, assume quest'andamento:
Prima di effettuare questa prova, avevo erroneamente imputato la colpa di questo malfunzionamento al potenziometro usato nelle prove: essendo molto vecchio, avevo supposto che fosse semplicemente sporco, ma mi sbagliavo.
Infatti, finché il dimmer è regolato per fornire una potenza inferiore al 50%, la tensione d'alimentazione del 555 è dalle parti degli 11 V, e quella sul gate del mosfet è naturalmente dalle parti degli 8,5 V (come ci si aspetterebbe, infatti, dal datasheet del 555).
Tuttavia, quando si ruota il potenziometro verso metà corsa, la tensione d'alimentazione del 555 scende gradualmente, fino ad arrivare ad un minimo di 8 V (che è all'incirca la tensione necessaria a portare in saturazione T3, e quindi spegnere il MOSFET).
Si noti che in questo caso ho impiegato un MOSFET con una
di circa 5 V; credo che le cose sarebbero andate anche peggio se avessi usato l'IGBT che ho impiegato nel primo tentativo, che ha una
che può superare facilmente gli 8 V, se la corrente di collettore è considerevolmente alta (come suppongo sia all'accensione di una lampada da 1 kW ancora fredda).
Per vedere se il problema si sarebbe risolto se la tensione d'alimentazione fosse stata più alta, ho brutalmente collegato un alimentatore stabilizzato a 14 V in modo da alimentare direttamente il 555: in questo caso, il circuito funziona perfettamente a qualsiasi potenza, e la forma d'onda della tensione ai capi della lampada è decisamente più rassicurante!
Nel mio circuito ho impiegato un normale 555, e non un TS555 come -in effetti- è invece indicato nell'AN.
Pensate che la cosa si risolverebbe se impiegassi un 555 CMOS invece del 555 bipolare che sto impiegando ora? Oppure pensate che siano necessarie delle altre modifiche che assicurino la corretta alimentazione del timer e dell'IGBT?
Grazie davvero a tutti per l'aiuto!
Ciao,
Niki
Come prima cosa, rispondo alle domande dell'ultimo post di
brabus ha scritto:Qui non ti seguo. Come stai alimentando il circuito?
Nella prova preliminare di cui ti parlavo, ho alimentato il circuito, senza IGBT e (ovviamente) senza carico, con un trasformatore da 12 V, in modo da poter eseguire delle misure "al volo" sulla sola parte di controllo (monostabile e relativo bouquet di passivi annesso). Ho "simulato" il gate dell'IGBT con un condensatore da 1,8 nF, come mi avevi indicato.
In effetti, il segnale sul "gate fittizio" dell'IGBT è sugli 8 V, dal momento che nella mia prova "al volo", la tensione raddrizzata e livellata che alimentava il 555 era dalle parti degli 11 V (anziché 15 V).
Tuttavia, anche alimentando il circuito direttamente dalla linea elettrica, ci sono le stesse tensioni: anche in questo caso, il 555 risulta alimentato con una tensione continua di circa 10-11 V, con un'ondulazione inferiore a 100 mV RMS. Ma non è tutto...
2° round!
Come suggerito, mi sono procurato i due trasformatori per isolare il circuito dalla rete elettrica, ed ho momentaneamente impiegato un più economico MOSFET 7N80C. Ho usato una lampadina da 60 W, che viene accesa dal trasformatore senza considerevoli cadute.
Eseguendo delle misure con l'oscilloscopio, ho scoperto che non è possibile regolare la potenza d'uscita oltre al 50% circa. Infatti, quando si ruota il potenziometro oltre la metà, il circuito smette di funzionare correttamente, e la tensione ai capi della lampada, che inizia a ronzare e lampeggiare in maniera irregolare, assume quest'andamento:
Prima di effettuare questa prova, avevo erroneamente imputato la colpa di questo malfunzionamento al potenziometro usato nelle prove: essendo molto vecchio, avevo supposto che fosse semplicemente sporco, ma mi sbagliavo.
Infatti, finché il dimmer è regolato per fornire una potenza inferiore al 50%, la tensione d'alimentazione del 555 è dalle parti degli 11 V, e quella sul gate del mosfet è naturalmente dalle parti degli 8,5 V (come ci si aspetterebbe, infatti, dal datasheet del 555).
Tuttavia, quando si ruota il potenziometro verso metà corsa, la tensione d'alimentazione del 555 scende gradualmente, fino ad arrivare ad un minimo di 8 V (che è all'incirca la tensione necessaria a portare in saturazione T3, e quindi spegnere il MOSFET).
Si noti che in questo caso ho impiegato un MOSFET con una
di circa 5 V; credo che le cose sarebbero andate anche peggio se avessi usato l'IGBT che ho impiegato nel primo tentativo, che ha una
che può superare facilmente gli 8 V, se la corrente di collettore è considerevolmente alta (come suppongo sia all'accensione di una lampada da 1 kW ancora fredda). Per vedere se il problema si sarebbe risolto se la tensione d'alimentazione fosse stata più alta, ho brutalmente collegato un alimentatore stabilizzato a 14 V in modo da alimentare direttamente il 555: in questo caso, il circuito funziona perfettamente a qualsiasi potenza, e la forma d'onda della tensione ai capi della lampada è decisamente più rassicurante!
stefanodelfiore ha scritto:l'integrato 555 che hai usato nel circuito è in versione cmos o in versione bipolare?
Nel mio circuito ho impiegato un normale 555, e non un TS555 come -in effetti- è invece indicato nell'AN.
Pensate che la cosa si risolverebbe se impiegassi un 555 CMOS invece del 555 bipolare che sto impiegando ora? Oppure pensate che siano necessarie delle altre modifiche che assicurino la corretta alimentazione del timer e dell'IGBT?
Grazie davvero a tutti per l'aiuto!
Ciao,
Niki
3
voti
Ciao nikiT, ti ho chiesto se usavi un 555 normale (bipolare) perché la corrente assorbita dai suoi circuiti interni a 15V di alimentazione è intorno a 10mA, quindi il resistore R1 (33k) offre una caduta di tensione molto alta. La versione cmos ha una corrente decisamente più bassa intorno a un centinaio di uA quindi la caduta quasi trascurabile.
Stefano
Stefano
-

stefanodelfiore
1.673 3 8 - Master

- Messaggi: 569
- Iscritto il: 28 mar 2009, 20:15
- Località: Bologna
2
voti
Ciao Stefano, purtroppo temo di non aver ben capito. Forse un 555 CMOS potrebbe essere utile per ottenere un'uscita che, a livello alto, sia più vicina alla tensione d'alimentazione, e quindi che permetta un più sicuro pilotaggio dell'IGBT?
Pensate che un TS555 sia la soluzione al problema?
Grazie Candy! Hai tolto il dubbio che all'inizio della conversazione ci eravamo posti
brabus ed io! Effettivamente, C2 potrebbe servire proprio ad ammorbidire l'uscita dalla conduzione dell'IGBT.
A questo proposito, pensate che per prevenire un eccessivo surriscaldamento dell'IGBT con carichi da 1 kW, sia necessario ridurre un po' il valore di questo condensatore, in modo da velocizzare il passaggio tra conduzione ed interdizione e ridurre quindi la potenza dissipata nell'IGBT?
Ciao,
Niki
Pensate che un TS555 sia la soluzione al problema?
Candy ha scritto:Agli effetti la tensione e corrente sono al loro zero, e non surriscaldano. L'apertura è rallentata sfruttando la curva di scarica del condensatore sulla rete di polarizzazione, aprendo la corrente di collettore più "lentamente".
Grazie Candy! Hai tolto il dubbio che all'inizio della conversazione ci eravamo posti
A questo proposito, pensate che per prevenire un eccessivo surriscaldamento dell'IGBT con carichi da 1 kW, sia necessario ridurre un po' il valore di questo condensatore, in modo da velocizzare il passaggio tra conduzione ed interdizione e ridurre quindi la potenza dissipata nell'IGBT?
Ciao,
Niki
1
voti
Grande
Ottime immagini, ottimo schema, ottima analisi... qua secondo me ci scappa un articoletto!
Alla luce delle ottime considerazioni di
Certo, il valore della capacità va dimensionato; se vuoi si può procedere con un dimensionamento esatto; io ti suggerisco di fare banalmente delle prove.
A questo punto, valuta tu se ti serve ancora l'IGBT, o se puoi cavartela con un MOSFET anche in sede definitiva.
Sai che... quasi quasi... il circuito te lo copio?

Alberto.
4
voti
nikiT ha scritto:Ciao Stefano, purtroppo temo di non aver ben capito. Forse un 555 CMOS potrebbe essere utile per ottenere un'uscita che, a livello alto, sia più vicina alla tensione d'alimentazione, e quindi che permetta un più sicuro pilotaggio dell'IGBT?
Il 555 in versione cmos ha una tensione d'uscita un po' più alta rispetto alla versione bipolare, questo è un fatto positivo, tra gate ed emitter serve come ti ha fatto notare
L'altro discorso riguarda la corrente assorbita dal 555 per poter funzionare correttamente. Se prendi un 555 alimentato e non colleghi nulla alla sua uscita vedrai che il componente assorbe corrente. Tale assorbimento dipende dalla tensione di alimentazione e dallo stato dell'uscita. Tieni conto che all'interno di un 555 bipolare c'è un partitore resistivo formato tra 3 resistori da 5K (da qui il suo nome 555) collegato ai capi della sua alimentazione (pin1 pin 8). A15V solo lui assorbe 1mA, poi devi mettere in conto gli altri circuiti interni. Dal datasheet si vede che a 15V con uscita bassa il componente bipolare assorbe 10mA (tipico), ora se in serie alla sua alimentazione si mette un resistore da 33k (R7) cosa può succedere? Il componente si comporta nel modo più strano.
Altra cosa riguarda l'igbt che hai sostituito, il componente originale era un STGP10N50A con un Qg di 55nC e una Ciss di 900pF (nelle condizioni specificate dal datasheet) , quello usato un IHW20N120R2 con un Qg di 143nC e una Ciss di 1882pF (nelle condizioni specificate dal datasheet).
Il componente che hai sostituito nelle medesime condizioni di pilotaggio sarà più lento rispetto all'originale e potrebbe essere un problema.
brabus ha scritto: Sai che... quasi quasi... il circuito te lo copio?Potrebbe nascerne un bel videuzzo!
Ottima idea
Stefano
-

stefanodelfiore
1.673 3 8 - Master

- Messaggi: 569
- Iscritto il: 28 mar 2009, 20:15
- Località: Bologna
1
voti
Suggerisco di fare attenzione anche al valore di R5.
Nella AN di ST si prevedeva una lampada da 500W; qui si parla di raddoppiare la potenza
Se la soglia di innesco dell'SRC è 0,8V con 8A sul carico siamo al limite dell'innesco e quindi dell'attivazione della protezione che spegne l'IGBT.
Una lampada da 1kW a 230V assorbe 4,3A valore efficace pari a 6,1A di picco.
Sembrerebbe tutto OK ma le lampade ad incandescenza (sopratutto quelle molto "grosse") soffrono del fatto che il filamento freddo ha valori resistivi molto bassi.
Tutto questo potrebbe giustificare quella difficoltà iniziale all'accensione .... finché il filamento non prende temperatura.
Bye
Ser.Tom
Nella AN di ST si prevedeva una lampada da 500W; qui si parla di raddoppiare la potenza
Se la soglia di innesco dell'SRC è 0,8V con 8A sul carico siamo al limite dell'innesco e quindi dell'attivazione della protezione che spegne l'IGBT.
Una lampada da 1kW a 230V assorbe 4,3A valore efficace pari a 6,1A di picco.
Sembrerebbe tutto OK ma le lampade ad incandescenza (sopratutto quelle molto "grosse") soffrono del fatto che il filamento freddo ha valori resistivi molto bassi.
Tutto questo potrebbe giustificare quella difficoltà iniziale all'accensione .... finché il filamento non prende temperatura.
Bye
Ser.Tom3
voti
Grazie per le risposte!
Fai pure, di certo, ti seguirei con interesse! Anzi, colgo l'occasione per farti i complimenti per l'idea, che sono certo troverà terreno fertile da queste parti!
Ad ogni modo, alla luce delle ultime considerazioni (in particolare, per l'utilissimo appunto di
stefanodelfiore, che probabilmente ha inquadrato bene il mio errore), credo che mi procurerò alcuni 555 CMOS da impiegare nel circuito. In effetti, il consumo di corrente di quest'ultimi è inferiore di circa due ordini di grandezza rispetto all'equivalente versione bipolare, e per questo è evidente che R1 non è in grado di assicurare la corretta alimentazione. Grazie, Stefano!
Nel frattempo che mi vengano regapitati i nuovi TS555, pensavo di ragionare un po' sulle restanti parti del circuito, in modo da non cuocere altri componenti attivi...
Let's go!
Effettivamente, l'IGBTa mia disposizione (H20R1202) non è affatto equivalente, per molti aspetti, al modello indicato nell'AN (10N50A), che però sembra non essere facilissimo da reperire a buon prezzo.
Una delle altre differenze più notevoli, forse, è quella relativa ai rating di corrente: anche se il mio IGBT ha una corrente nominale di collettore di 20 A, contro i 10 A del modello suggerito, per contro il mio modello ha una corrente di collettore in transitorio di soli 60 A, contro i 100 A di quello suggerito (non ho capito bene, però, per quanto tempo sia ammessa).
A questo proposito, ho tentato di misurare il transitorio della corrente durante l'accensione delle lampade da 1 kW mediante una pinza amperometrica, ed ho ottenuto (dopo varie misure) correnti "di spunto" (si dice così?) mediamente sui 15 A, ma che raramente sono arrivate anche fino a 35 o 40 A.
Sulla base di questi dati poco rassicuranti, a quali parametri dovrò prestare maggior attenzione per valutare realisticamente quale componente attivo sia più ragionevole usare?
L'H20R1202 che ho usato nelle prove e che ho a disposizione, potrà assicurarmi un corretto funzionamento, oppure pensate che sia necessario orientarsi su un componente più veloce e robusto nei confronti dei transitori all'accensione?
Per quanto riguarda l'ultimo post, invece, avrei un dubbio...
In effetti, ieri avevo fatto un po' di conti a questo proposito; un margine del 30% dovrebbe essere sufficiente ad assicurare un corretto funzionamento a piena potenza e a lampada calda, ma non sarei altrettanto sicuro -in effetti- di cosa succeda all'accensione, oppure quando la lampada è regolata a basse luminosità.
A pagina 6 dell'AN è descrito (con tanto di oscillogramma) come la protezione, in caso di sovraccarico, produca una serie di pulsazioni di corrente che dovrebbero fornire un'accensione graduale della lampada, evitando il transitorio di corrente all'accensione.
Tuttavia, non sono affatto sicuro che questo meccanismo di soft start possa funzionare fino ad 1 kW; pensate che sia necessario elevare la soglia della protezione per assicurare l'accensione della lampada, oppure è ragionevole pensare che dovrebbe verificarsi un'accensione graduale?
Grazie di nuovo per le risposte: ho un debito!
Ciao,
Niki
brabus ha scritto:Sai che... quasi quasi... il circuito te lo copio?Potrebbe nascerne un bel videuzzo!
Fai pure, di certo, ti seguirei con interesse! Anzi, colgo l'occasione per farti i complimenti per l'idea, che sono certo troverà terreno fertile da queste parti!
Ad ogni modo, alla luce delle ultime considerazioni (in particolare, per l'utilissimo appunto di
Nel frattempo che mi vengano regapitati i nuovi TS555, pensavo di ragionare un po' sulle restanti parti del circuito, in modo da non cuocere altri componenti attivi...
Let's go!
stefanodelfiore ha scritto:il componente originale era un STGP10N50A con un Qg di 55nC e una Ciss di 900pF (nelle condizioni specificate dal datasheet) , quello usato un IHW20N120R2 con un Qg di 143nC e una Ciss di 1882pF
Effettivamente, l'IGBTa mia disposizione (H20R1202) non è affatto equivalente, per molti aspetti, al modello indicato nell'AN (10N50A), che però sembra non essere facilissimo da reperire a buon prezzo.
Una delle altre differenze più notevoli, forse, è quella relativa ai rating di corrente: anche se il mio IGBT ha una corrente nominale di collettore di 20 A, contro i 10 A del modello suggerito, per contro il mio modello ha una corrente di collettore in transitorio di soli 60 A, contro i 100 A di quello suggerito (non ho capito bene, però, per quanto tempo sia ammessa).
A questo proposito, ho tentato di misurare il transitorio della corrente durante l'accensione delle lampade da 1 kW mediante una pinza amperometrica, ed ho ottenuto (dopo varie misure) correnti "di spunto" (si dice così?) mediamente sui 15 A, ma che raramente sono arrivate anche fino a 35 o 40 A.
Sulla base di questi dati poco rassicuranti, a quali parametri dovrò prestare maggior attenzione per valutare realisticamente quale componente attivo sia più ragionevole usare?
L'H20R1202 che ho usato nelle prove e che ho a disposizione, potrà assicurarmi un corretto funzionamento, oppure pensate che sia necessario orientarsi su un componente più veloce e robusto nei confronti dei transitori all'accensione?
Per quanto riguarda l'ultimo post, invece, avrei un dubbio...
SerTom ha scritto:Se la soglia di innesco dell'SRC è 0,8V con 8A sul carico siamo al limite dell'innesco e quindi dell'attivazione della protezione che spegne l'IGBT.
In effetti, ieri avevo fatto un po' di conti a questo proposito; un margine del 30% dovrebbe essere sufficiente ad assicurare un corretto funzionamento a piena potenza e a lampada calda, ma non sarei altrettanto sicuro -in effetti- di cosa succeda all'accensione, oppure quando la lampada è regolata a basse luminosità.
A pagina 6 dell'AN è descrito (con tanto di oscillogramma) come la protezione, in caso di sovraccarico, produca una serie di pulsazioni di corrente che dovrebbero fornire un'accensione graduale della lampada, evitando il transitorio di corrente all'accensione.
Tuttavia, non sono affatto sicuro che questo meccanismo di soft start possa funzionare fino ad 1 kW; pensate che sia necessario elevare la soglia della protezione per assicurare l'accensione della lampada, oppure è ragionevole pensare che dovrebbe verificarsi un'accensione graduale?
Grazie di nuovo per le risposte: ho un debito!
Ciao,
Niki
1
voti
Ciao nikiT, ti volevo chiedere se la misura della corrente al transistorio di accensione della lampada è stata fatta accendendo la lampada al passaggio per lo zero della tensione di rete o in modo casuale, cioè in un punto qualsiasi della sinusoide, anche quando il suo valore è massimo.
Come ha fatto notare
SerTom la lampada da fredda ha un valore resistivo molto basso, quindi si possono avere valori di corrente molto alti.
Il circuito del dimmer accende la lampada al passaggio per lo zero quindi dovresti avere valori di corrente al transistorio contenuti. Questo fatto dovrebbe tornare a favore nel dimensionamento dell'igbt per quanto riguarda il picco di corrente che deve gestire. In ogni caso conoscere l'intensità del picco di corrente e per quanto tempo esso dura è importante.
Altra cosa che può influenzare questi valori è l'impedenza di linea della tua rete.
Stefano
Come ha fatto notare
Il circuito del dimmer accende la lampada al passaggio per lo zero quindi dovresti avere valori di corrente al transistorio contenuti. Questo fatto dovrebbe tornare a favore nel dimensionamento dell'igbt per quanto riguarda il picco di corrente che deve gestire. In ogni caso conoscere l'intensità del picco di corrente e per quanto tempo esso dura è importante.
Altra cosa che può influenzare questi valori è l'impedenza di linea della tua rete.
Stefano
-

stefanodelfiore
1.673 3 8 - Master

- Messaggi: 569
- Iscritto il: 28 mar 2009, 20:15
- Località: Bologna
43 messaggi
• Pagina 2 di 5 • 1, 2, 3, 4, 5
Torna a Elettronica e spettacolo
Chi c’è in linea
Visitano il forum: Nessuno e 11 ospiti

Elettrotecnica e non solo (admin)
Un gatto tra gli elettroni (IsidoroKZ)
Esperienza e simulazioni (g.schgor)
Moleskine di un idraulico (RenzoDF)
Il Blog di ElectroYou (webmaster)
Idee microcontrollate (TardoFreak)
PICcoli grandi PICMicro (Paolino)
Il blog elettrico di carloc (carloc)
DirtEYblooog (dirtydeeds)
Di tutto... un po' (jordan20)
AK47 (lillo)
Esperienze elettroniche (marco438)
Telecomunicazioni musicali (clavicordo)
Automazione ed Elettronica (gustavo)
Direttive per la sicurezza (ErnestoCappelletti)
EYnfo dall'Alaska (mir)
Apriamo il quadro! (attilio)
H7-25 (asdf)
Passione Elettrica (massimob)
Elettroni a spasso (guidob)
Bloguerra (guerra)




