Il problema di quell'oggetto è che eroga 700mA, cosi' come richiesti dal LED, ma non è regolabile.
Ovvero non c'è modo di interagire con quel circuito per dirgli di iniziare con 100mA e crescere in qualche decimo di secono... stessa cosa per lo spegnimento (che forse è anche la parte piu' difficile)
Non credo basti mettere un grosso condensatore in parallelo al LED, in modo ritardare l'effetto, la corrente in gioco è altina.
Non mi viene in mente al volo neanche un modo semplice per realizzare il fade-in/out a valle del tuo PWM.
al massimo bisognerebbe studiare il circuito, e provare a modificarlo, con tutti i rischi che ne derivano
Detto tra noi io non ho un'idea semplice da proporti per riutilizzarlo
Invece la cosa piu' semplice che mi viene in mente è pensare ad un circuito standard per PWM (magari con un Timer 555), e modificarlo per aggiungere il fade-in e fade-out come da te richiesto.
A quel punto manderei questo segnale di controllo ad un bel transistor che permettrà di gestire i 700mA senza danneggiarsi (il 555 piu' di 200mA non ce la fa')
Se non hai le capacità per studiarti la soluzione ci saranno gia' in rete soluzioni in quest'ottica, serve solo una ricerchina.
Ora non ho tempo... magari dopo chiedo a google.
Ridimensionamento circuito LED
Moderatore:
IsidoroKZ
12 messaggi
• Pagina 2 di 2 • 1, 2
0
voti
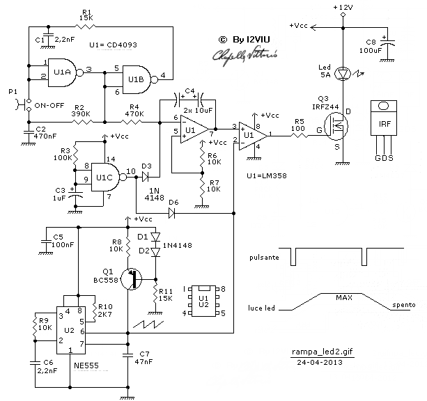
Oggi, dando un'occhiata in rete, mi e' capitato di vedere questo schema che potrebbe fare al caso tuo:
Se ti senti di provare e realizzarlo......
Se ti senti di provare e realizzarlo......
marco
12 messaggi
• Pagina 2 di 2 • 1, 2
Torna a Elettronica e spettacolo
Chi c’è in linea
Visitano il forum: Nessuno e 11 ospiti

Elettrotecnica e non solo (admin)
Un gatto tra gli elettroni (IsidoroKZ)
Esperienza e simulazioni (g.schgor)
Moleskine di un idraulico (RenzoDF)
Il Blog di ElectroYou (webmaster)
Idee microcontrollate (TardoFreak)
PICcoli grandi PICMicro (Paolino)
Il blog elettrico di carloc (carloc)
DirtEYblooog (dirtydeeds)
Di tutto... un po' (jordan20)
AK47 (lillo)
Esperienze elettroniche (marco438)
Telecomunicazioni musicali (clavicordo)
Automazione ed Elettronica (gustavo)
Direttive per la sicurezza (ErnestoCappelletti)
EYnfo dall'Alaska (mir)
Apriamo il quadro! (attilio)
H7-25 (asdf)
Passione Elettrica (massimob)
Elettroni a spasso (guidob)
Bloguerra (guerra)


