Pedale chitarra
Moderatore:
IsidoroKZ
22 messaggi
• Pagina 2 di 3 • 1, 2, 3
0
voti
[11] Re: Pedale chitarra
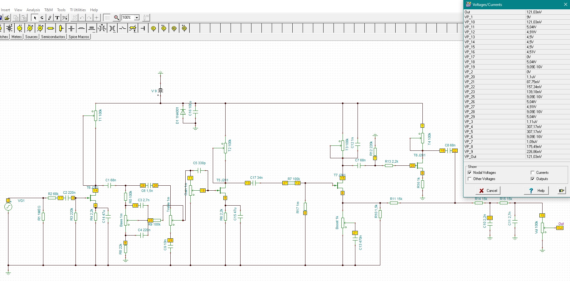
sì, potrebbe essere, i trimmer dovrebbero essere regolati in modo che sul drain ci siano 4,5 V o poco più
-

SediciAmpere
4.187 5 5 8 - Master

- Messaggi: 4850
- Iscritto il: 31 ott 2013, 15:00
0
voti
[12] Re: Pedale chitarra
li ho settati tutti e quattro esattamente a 4,5 volt sul drain. Quello che non mi quadra è che altri hanno costruito pedali con questo stesso schema e non hanno avuto di questi problemi.
-

angelowrangler
5 2 - Messaggi: 8
- Iscritto il: 10 nov 2024, 3:56
1
voti
[16] Re: Pedale chitarra
SediciAmpere ha scritto:ho provato a simularlo con LT Spice, a me funziona
Stavo provando a simularlo anche io su ltspice ma mi sono fermato per la mancanza di potenziometri nel software.
Comunque grazie mille gentilissimo per le nozioni, gli input ed il tempo . Provo a ricopiare il tuo schema in ltspice.
Per quanto riguarda tina-ti può essere che non funzioni per valori errati riportati belle caratteristiche dei jfet?
-

angelowrangler
5 2 - Messaggi: 8
- Iscritto il: 10 nov 2024, 3:56
0
voti
[17] Re: Pedale chitarra
Non so, non conosco Tina-T (però mi piace il nome, mi ricorda la cantante Gina-G)
io con LTSpice ho messo un j-fet a caso e poi ho aggiustato la resistenza di drain in modo da far venire 4,5V sul drain
io con LTSpice ho messo un j-fet a caso e poi ho aggiustato la resistenza di drain in modo da far venire 4,5V sul drain
-

SediciAmpere
4.187 5 5 8 - Master

- Messaggi: 4850
- Iscritto il: 31 ott 2013, 15:00
0
voti
[18] Re: Pedale chitarra
Notare che i valori da usare con un circuito a valvole non sono gli stessi da usare con un circuito allo stato solido
Un programmino che potrebbe essere di interesse
https://www.duncanamps.com/software.html
In fondo alla pagina il Toner Stack Calculator
K
Un programmino che potrebbe essere di interesse
https://www.duncanamps.com/software.html
In fondo alla pagina il Toner Stack Calculator
K
-

Kagliostro
6.401 4 5 7 - Master

- Messaggi: 4832
- Iscritto il: 19 set 2012, 11:32
0
voti
[19] Re: Pedale chitarra
Grazie a tutti, non appena provo a simularlo su ltspice vi aggiorno.
-

angelowrangler
5 2 - Messaggi: 8
- Iscritto il: 10 nov 2024, 3:56
0
voti
[20] Re: Pedale chitarra
LTSpice non so usarlo ma mi pare he per i potenziometri si usi disegnare un partitore resistivo
Per quanto riguarda il programmino che ho linkato in moltissimi lo usano anche perché si può seguire l' andamento del grafico praticamente in diretta (ovviamente emula il solo filtro toni non tutto il circuito
K
p.s.: Una versione multi piattaforma
https://www.guitarscience.net/tsc/info.htm
Per quanto riguarda il programmino che ho linkato in moltissimi lo usano anche perché si può seguire l' andamento del grafico praticamente in diretta (ovviamente emula il solo filtro toni non tutto il circuito
K
p.s.: Una versione multi piattaforma
https://www.guitarscience.net/tsc/info.htm
-

Kagliostro
6.401 4 5 7 - Master

- Messaggi: 4832
- Iscritto il: 19 set 2012, 11:32
22 messaggi
• Pagina 2 di 3 • 1, 2, 3
Torna a Elettronica e spettacolo
Chi c’è in linea
Visitano il forum: Nessuno e 4 ospiti

Elettrotecnica e non solo (admin)
Un gatto tra gli elettroni (IsidoroKZ)
Esperienza e simulazioni (g.schgor)
Moleskine di un idraulico (RenzoDF)
Il Blog di ElectroYou (webmaster)
Idee microcontrollate (TardoFreak)
PICcoli grandi PICMicro (Paolino)
Il blog elettrico di carloc (carloc)
DirtEYblooog (dirtydeeds)
Di tutto... un po' (jordan20)
AK47 (lillo)
Esperienze elettroniche (marco438)
Telecomunicazioni musicali (clavicordo)
Automazione ed Elettronica (gustavo)
Direttive per la sicurezza (ErnestoCappelletti)
EYnfo dall'Alaska (mir)
Apriamo il quadro! (attilio)
H7-25 (asdf)
Passione Elettrica (massimob)
Elettroni a spasso (guidob)
Bloguerra (guerra)