Mistero McIntosh (MA6100)

hi-fi, luci, suoni, effetti speciali, palcoscenici...

Moderatore: Foto UtenteIsidoroKZ

Avatar utente
Foto Utenteelfo
6.819 4 5 7
G.Master EY
G.Master EY
Messaggi: 2828
Iscritto il: 15 lug 2016, 13:27
0
voti

[21] Re: Mistero McIntosh (MA6100)

Messaggioda Foto Utenteelfo » 15 mag 2019, 13:14

Se hai ancora voglia di leggermi :D :

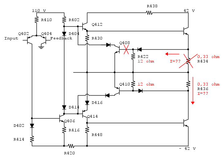
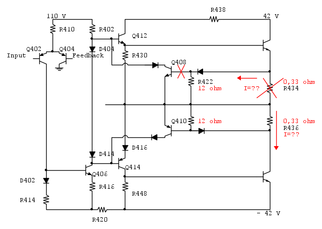
Hai valutato se R434 puo' essere interrotta (aperta)?
Che effetto produrrebbe?

Avatar utente
Foto UtentePiercarlo
24,0k 6 11 13
G.Master EY
G.Master EY
Messaggi: 6724
Iscritto il: 30 mar 2010, 19:23
Località: Milano
0
voti

[22] Re: Mistero McIntosh (MA6100)

Messaggioda Foto UtentePiercarlo » 15 mag 2019, 13:25

R434 era a posto. Se il circuito funzionasse la sua interruzione non produrrebbe comunque alcuna fumata, con o senza transistore di protezione inserito.

Ci abbiamo lavorato e ragionato una giornata; non siamo dei geni ma ti assicuro che di pensate ne abbiamo fatte un bel po'...

Avatar utente
Foto UtenteDarwinNE
31,0k 7 11 13
G.Master EY
G.Master EY
Messaggi: 4422
Iscritto il: 18 apr 2010, 9:32
Località: Grenoble - France
Contatta:
0
voti

[23] Re: Mistero McIntosh (MA6100)

Messaggioda Foto UtenteDarwinNE » 15 mag 2019, 16:13

Faccio una domanda sicuramente stupida. Avete visto se il circuito autooscillava, per caso? (immagino sia stata la prima cosa che avete provato)

Inoltre, stavo guardando le polarizzazioni nel pdf e su certi transistor ci sono valori che mi fanno pensare a transistor Darlington (Q418) o addirittura al germanio (Q416). E' normale o ho letto male io?
Follow me on Mastodon: @davbucci@mastodon.sdf.org

Avatar utente
Foto UtentePiercarlo
24,0k 6 11 13
G.Master EY
G.Master EY
Messaggi: 6724
Iscritto il: 30 mar 2010, 19:23
Località: Milano
0
voti

[24] Re: Mistero McIntosh (MA6100)

Messaggioda Foto UtentePiercarlo » 15 mag 2019, 16:54

Un principio di autoscillazione c'è quando ormai la semionda inferiore è entrata in squadratura. Per i transistor invece si tratta invece di normali transistori al silicio. Per le tensioni riportate vanno prese cum grano salis, ovvero da non considerarsi esattissime ma comunque ragionevolmente affidabili.

Avatar utente
Foto Utenteelfo
6.819 4 5 7
G.Master EY
G.Master EY
Messaggi: 2828
Iscritto il: 15 lug 2016, 13:27
0
voti

[25] Re: Mistero McIntosh (MA6100)

Messaggioda Foto Utenteelfo » 15 mag 2019, 19:42

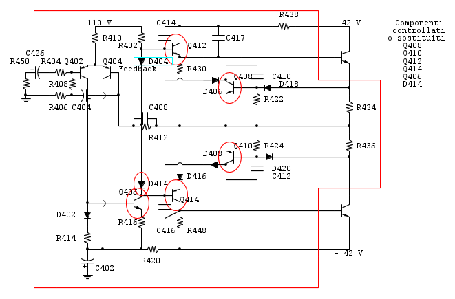
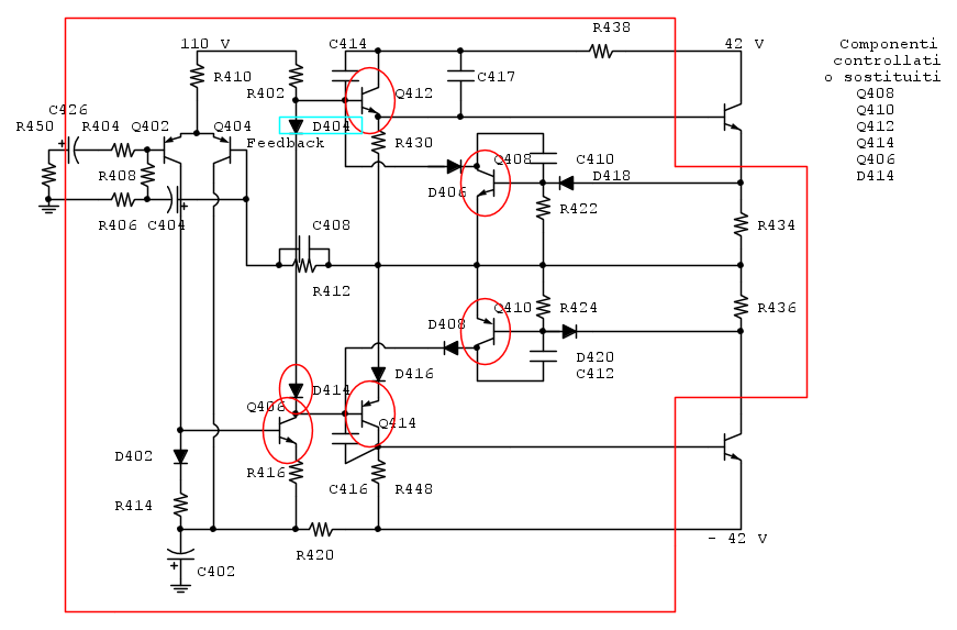
Lo schema completo della scheda SE&O

Il riquadro rosso e' la scheda con i componenti

I componenti cerchiati di rosso sono stati controllati o sostituiti

Il componente cerchiato di celeste e' fuori della scheda

Il triac e componenti annessi non sono stati disegnati perche' disconnessi durante le prove


Avatar utente
Foto Utenteelektronik
7.800 4 6 7
Master
Master
Messaggi: 3836
Iscritto il: 12 mag 2015, 22:26
Contatta:
0
voti

[26] Re: Mistero McIntosh (MA6100)

Messaggioda Foto Utenteelektronik » 16 mag 2019, 0:09

Scusate se dico uno sfrondone, avete controllato le resistenze da 22 ohm, quelle resistenza impostano la polarizzazione ma servono anche a compensare la DC sulla coppia differenziale controllandola in uscita quindi la resistenza deve avere una bassa tolleranza se no fa proprio il danno che si è verificato. Scusate la spiegazione spartana ma io non ho preparazione in materia.

Avatar utente
Foto Utenteelfo
6.819 4 5 7
G.Master EY
G.Master EY
Messaggi: 2828
Iscritto il: 15 lug 2016, 13:27
0
voti

[27] Re: Mistero McIntosh (MA6100)

Messaggioda Foto Utenteelfo » 16 mag 2019, 10:30

Guardiamo il circuito di figura e la tabellina con grafico.

Nella tabella sono riportati i valori della corrente nelle due resistenze R1 e R2 sotto l'ipotesi che la tensione del diodo D in conduzione sia costante ed uguale a 0,7 V.

Accanto ad ogni corrente sono riportate le potenze disspate PR1 e PR2 e il rapporto tra la potenze dissipate e quelle nominali K1 e K2

Il grafico ha in ascissa la corrente e in ordinata K

Come si vede K1 (resistenza R1 0,33 ohm 5 W) sale molto piu' rapidamente di K2

K2 raggiunge il valore 2 (potenza dissipata doppia di quella nominale nell'intorno dei 10 A)

Domanda:

Perche R2 "fuma" prima di R1?

Tabella-Grafico.png

Avatar utente
Foto UtentePiercarlo
24,0k 6 11 13
G.Master EY
G.Master EY
Messaggi: 6724
Iscritto il: 30 mar 2010, 19:23
Località: Milano
0
voti

[28] Re: Mistero McIntosh (MA6100)

Messaggioda Foto UtentePiercarlo » 17 mag 2019, 13:46

Siamo probabilmente vicini alla soluzione dell'enigma. Le resistenze di uscita R434 ed R436, che credevamo di aver controllato e trovato sane, si sono invece rivelate praticamente aperte. Appena saranno sostituite vedremo se finalmente le cose andranno a posto o no. Grazie a tutti in ogni caso.

Avatar utente
Foto UtentePiercarlo
24,0k 6 11 13
G.Master EY
G.Master EY
Messaggi: 6724
Iscritto il: 30 mar 2010, 19:23
Località: Milano
0
voti

[29] Re: Mistero McIntosh (MA6100)

Messaggioda Foto UtentePiercarlo » 24 mag 2019, 9:34

Di nuovo in alto mare: sostituite le resistenze di uscita, ha ricominciato a bruciare fusibili... Tutto da rivedere! :cry:

Avatar utente
Foto Utenteelektronik
7.800 4 6 7
Master
Master
Messaggi: 3836
Iscritto il: 12 mag 2015, 22:26
Contatta:
0
voti

[30] Re: Mistero McIntosh (MA6100)

Messaggioda Foto Utenteelektronik » 24 mag 2019, 12:18

ciao Foto UtentePiercarlo guarda un po in questo link se trovi qualcosa che possa aiutarti https://www.audioasylum.com/cgi/vt.mpl? ... e&m=239643


Torna a “Elettronica e spettacolo”