Dove mettere la frequenza di crossover?
Moderatore:
IsidoroKZ
38 messaggi
• Pagina 3 di 4 • 1, 2, 3, 4
0
voti
Grazie per lo sforzo, ma ho già deciso che userò dei MAX9709.
Hanno l'ingresso differenziale con resistenza interna conosciuta (un po' tanta varianza, ma prendiamo quello che passa il convento). Come dici giustamente,
SediciAmpere, posso usare i condensatori di accoppiamento per realizzare un passa alto.
Il crossover attivo avrà un design simile a quello che hai schizzato.
Cerco di rifare la misura della risonanza nei prossimi giorni e poi mi fa piacere se mi aiutate e decidere le frequenze di taglio dei filtri
Per evitare fraintesi, con quella configurazione che ho schizzato in [16], per misurare la risonanza dei subwoofer li devo pilotare contemporaneamente in serie, giusto?
Boiler
Hanno l'ingresso differenziale con resistenza interna conosciuta (un po' tanta varianza, ma prendiamo quello che passa il convento). Come dici giustamente,
Il crossover attivo avrà un design simile a quello che hai schizzato.
Cerco di rifare la misura della risonanza nei prossimi giorni e poi mi fa piacere se mi aiutate e decidere le frequenze di taglio dei filtri
Per evitare fraintesi, con quella configurazione che ho schizzato in [16], per misurare la risonanza dei subwoofer li devo pilotare contemporaneamente in serie, giusto?
Boiler
0
voti
boiler ha scritto:Per evitare fraintesi, con quella configurazione che ho schizzato in [16], per misurare la risonanza dei subwoofer li devo pilotare contemporaneamente in serie, giusto?
Quella che ci interessa è la risonanza dei medio-alti, i subwoofer solo se ti interessa vedere l'accordo dei bass-reflex
In serie o in parallelo, è indifferente, basta che siano pilotati con lo stesso segnale.
-

SediciAmpere
4.187 5 5 8 - Master

- Messaggi: 4848
- Iscritto il: 31 ott 2013, 15:00
0
voti
concordo in pieno sulle misure da fare con le casse alloggiate nella cassa, altrimenti è quasi inutile fare misure, specie per il woofer cambia decisamente, (altrimenti perché alcune casse suonando diversamente da altre proprio sui bassi?)
)ma gli altoparlanti, credo di avere capito siano connessi direttamente all'elettronica, quindi senza crossover passivo).
non vedo utile andare a lavorare in risonanza, se proprio indispensabile si dovrebbe andare a limitare in qualche modo questo picco, per avere alla fine dei giochi una linearità di risposta.
io feci una cassa da zero, con il crossover, però, usando il generatore di segnali autocostruito, un scilloscopio per controllare le correnti, ed una quantita di ore passate ad orecchio, per ottenere una risposta di un incrocio ottimale, facendo swippare il segnale cercavo un ampiezza costante, (verificata con un microfono e l'oscilloscopio, ben inteso che si parlava pressapoco del '90), lo uso tuttora ed a mio orecchio è ancora OK.
il mio primo incrocio si aggirava sui 170Hz,(gia a 190 il woofer era spento), ed il secondo sui 4000 mi pare, il primo a 12dB/ottava ed il secondo passabanda a 6dB/ottava, (ho anche il tweeter), ma io ho il woofer da 300, ed un subwoofer da 120, non saranno uguali le tue frequenze.
poi mi chiedo come possa suonare bene un cono, che possa lavorare da quanche centinaio di Hz, a 16000Hz? non puo, non ci credo. per me dovrai comunque andare smorzare le frequenze alte perche penso si possano sentire peggio che smorzarle.
buon lavoro sperimentale.
)ma gli altoparlanti, credo di avere capito siano connessi direttamente all'elettronica, quindi senza crossover passivo).
non vedo utile andare a lavorare in risonanza, se proprio indispensabile si dovrebbe andare a limitare in qualche modo questo picco, per avere alla fine dei giochi una linearità di risposta.
io feci una cassa da zero, con il crossover, però, usando il generatore di segnali autocostruito, un scilloscopio per controllare le correnti, ed una quantita di ore passate ad orecchio, per ottenere una risposta di un incrocio ottimale, facendo swippare il segnale cercavo un ampiezza costante, (verificata con un microfono e l'oscilloscopio, ben inteso che si parlava pressapoco del '90), lo uso tuttora ed a mio orecchio è ancora OK.
il mio primo incrocio si aggirava sui 170Hz,(gia a 190 il woofer era spento), ed il secondo sui 4000 mi pare, il primo a 12dB/ottava ed il secondo passabanda a 6dB/ottava, (ho anche il tweeter), ma io ho il woofer da 300, ed un subwoofer da 120, non saranno uguali le tue frequenze.
poi mi chiedo come possa suonare bene un cono, che possa lavorare da quanche centinaio di Hz, a 16000Hz? non puo, non ci credo. per me dovrai comunque andare smorzare le frequenze alte perche penso si possano sentire peggio che smorzarle.
buon lavoro sperimentale.

-

lelerelele
4.899 3 7 9 - Master

- Messaggi: 5505
- Iscritto il: 8 giu 2011, 8:57
- Località: Reggio Emilia
0
voti
Ecco la seconda misura. Questa volta con cassa chiusa.
Full-range misurato da solo.
Subwoofer misurati collegati in parallelo.
Non mi sembra esserci stato un gran cambiamento:
- il fullrange è passato da 225 Hz a circa 250 Hz
- il subwoofer è passato da 112 Hz a circa 135 Hz
- quello che è evidente è che il fattore di merito è diminuito
Ho visto, ma non credo che userò quella configurazione. Ad ogni modo vediamo dove mettere le frequenze di taglio, poi decido che circuito usare.
Boiler
Full-range misurato da solo.
Subwoofer misurati collegati in parallelo.
Non mi sembra esserci stato un gran cambiamento:
- il fullrange è passato da 225 Hz a circa 250 Hz
- il subwoofer è passato da 112 Hz a circa 135 Hz
- quello che è evidente è che il fattore di merito è diminuito
stefanopc ha scritto:A pag. 17 e 18 c'è già lo schema completo anche del filtro.![]()
Ho visto, ma non credo che userò quella configurazione. Ad ogni modo vediamo dove mettere le frequenze di taglio, poi decido che circuito usare.
Boiler
1
voti
ok, la frequenza del fullrange si è alzata del 10%, gli hanno fatto un volume di carico abbastanza grande da caricarlo in baffle infinito, in modo da non alzare la frequenza di risonanza che già è piuttosto alta.
La curva del subwoofer se guardi bene il picco a 112Hz è diventato un buco tra due picchi, l picco a destra è più basso di quello a sinistra: segno che hanno scelto di accordare il bass-reflex ad una frequenza leggermente più bassa di quella dell'altoparlante, in modo da ottenere un minore guadagno nelle basse frequenze ma una risposta più estesa verso il basso (una risposta più "stondata").
La tua soundbar è sicuramente fatta con materiali consumer, ma progettata con molta cura.
Non mi spiego perché la corrente del subwoofer sia aumentata e quella del fullrange no
La curva del subwoofer se guardi bene il picco a 112Hz è diventato un buco tra due picchi, l picco a destra è più basso di quello a sinistra: segno che hanno scelto di accordare il bass-reflex ad una frequenza leggermente più bassa di quella dell'altoparlante, in modo da ottenere un minore guadagno nelle basse frequenze ma una risposta più estesa verso il basso (una risposta più "stondata").
La tua soundbar è sicuramente fatta con materiali consumer, ma progettata con molta cura.
Non mi spiego perché la corrente del subwoofer sia aumentata e quella del fullrange no
-

SediciAmpere
4.187 5 5 8 - Master

- Messaggi: 4848
- Iscritto il: 31 ott 2013, 15:00
0
voti
SediciAmpere ha scritto:La tua soundbar è sicuramente fatta con materiali consumer, ma progettata con molta cura.
Pioneer, quando funzionava aveva un suono molto piacevole, per quello che posso giudicare io
Quindi, provo a quantificare il tutto, dimmi se sta in piedi:
- passa-alto per il subwoofer con -3 dB a circa 70 Hz
- crossover attivo di terzo ordine a 322 Hz
Domanda: visto che i due subwoofer sono nello stesso compartimento, devo farli lavorare in mono o posso mandar loro un segnale stereo?
Non mi spiego perché la corrente del subwoofer sia aumentata e quella del fullrange no
Perché adesso i subwoofer sono due in parallelo.
Mentre il fullrange, che ha il suo volume dedicato, l'ho misurato da solo.
Boiler
0
voti
boiler ha scritto:- passa-alto per il subwoofer con -3 dB a circa 70 Hz
li puoi spremere un pochino di più: 40-50Hz
boiler ha scritto:- crossover attivo di terzo ordine[/url] a 322 Hz
io salirei ancora un pochino con la frequenza: questo è un filtro del terzo ordine Butterworth a 370 Hz (fonte: filterPro)
quando avrai finito la costruzione, prova a orecchio se suona meglio con tutti gli altoparlanti in fase oppure collegando i medio-alti con la polarità invertita
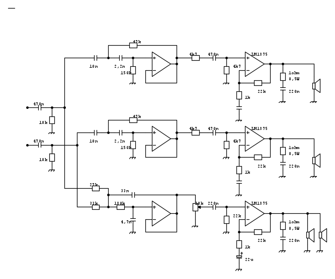
Attenzione: l'impedenza d'ingresso di questo stadio è di circa 10 kohm , potresti avre bisogno di un'impedenza più alta
-

SediciAmpere
4.187 5 5 8 - Master

- Messaggi: 4848
- Iscritto il: 31 ott 2013, 15:00
38 messaggi
• Pagina 3 di 4 • 1, 2, 3, 4
Torna a Elettronica e spettacolo
Chi c’è in linea
Visitano il forum: Nessuno e 12 ospiti

Elettrotecnica e non solo (admin)
Un gatto tra gli elettroni (IsidoroKZ)
Esperienza e simulazioni (g.schgor)
Moleskine di un idraulico (RenzoDF)
Il Blog di ElectroYou (webmaster)
Idee microcontrollate (TardoFreak)
PICcoli grandi PICMicro (Paolino)
Il blog elettrico di carloc (carloc)
DirtEYblooog (dirtydeeds)
Di tutto... un po' (jordan20)
AK47 (lillo)
Esperienze elettroniche (marco438)
Telecomunicazioni musicali (clavicordo)
Automazione ed Elettronica (gustavo)
Direttive per la sicurezza (ErnestoCappelletti)
EYnfo dall'Alaska (mir)
Apriamo il quadro! (attilio)
H7-25 (asdf)
Passione Elettrica (massimob)
Elettroni a spasso (guidob)
Bloguerra (guerra)



