Variare luminosità striscia LED?
Moderatore:
IsidoroKZ
0
voti
Ho fatto il circuito e collegato una striscia LED di prova con il risultato che i LED si accendevano al massimo e il variatore non funziona. I collegamenti sono esatti ( ricontrollato 10 volte) e ho notato che ne555 dopo 10 secondi si scalda tantissimo e sono costretto a spegnere per evitare di bruciarlo. Come mai non funziona, cosa potrebbe essere?
-

dadothebest
24 2 7 - Frequentatore

- Messaggi: 229
- Iscritto il: 25 nov 2013, 17:13
- Località: Ascoli Piceno
0
voti
Il transistor è andato in corto e assorbe molta corrente dal 555.
Ciao
Giorgio
Ciao
Giorgio
-

giorgio25760
2.310 1 3 5 - G.Master EY

- Messaggi: 1700
- Iscritto il: 6 dic 2009, 17:02
- Località: Brescia
0
voti
Queste sono le foto del circuito, i fili non si toccano tra loro e sotto la base passano alcuni fili (si vedono uscire, si riconoscono dal colore) e la parte in serie dove si trovano i condensatori.
I server esterni non sono ammessi. Le foto vanno inserite nei messaggi secondo le regole del forum.
Tra breve li cancello; quindi provvedi.
I server esterni non sono ammessi. Le foto vanno inserite nei messaggi secondo le regole del forum.
Tra breve li cancello; quindi provvedi.
-

dadothebest
24 2 7 - Frequentatore

- Messaggi: 229
- Iscritto il: 25 nov 2013, 17:13
- Località: Ascoli Piceno
0
voti
Se ti dicessi che non sono per nulla meravigliato che con una simile realizzazione non funzioni nulla?
A parte quanto detto da altri, con simili saldature e collegamenti, tutto e possibile.
Forse sarebbe il caso di cominciare da capo su una millefori e facendo saldature migliori.
P.S. Nel caso decidessi di rifarlo potrei aiutarti per il layout su millefori.
A parte quanto detto da altri, con simili saldature e collegamenti, tutto e possibile.
Forse sarebbe il caso di cominciare da capo su una millefori e facendo saldature migliori.
P.S. Nel caso decidessi di rifarlo potrei aiutarti per il layout su millefori.
marco
0
voti
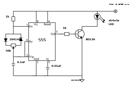
A parte rifare il tutto in maniera più decente, verifica le connessioni del BD237, perché:
- la resistenza da 1k esce dal pin 3 del 555 ma si collega al collettore del BD237
- la corrente viene prelevata dalla base
Non so se l'hai notato ma le lettere E C B vogliono proprio dire Emettitore Collettore Base !
Un condensatore da 4.7-10uF sulle alimentazioni del 555 non guasta mai
lo schema di
marco438 ha un paio di errori:
1) il pin 5 va ad un condensatore da 10nF
2) il pin 1 va a massa
Ciao
Giorgio
- la resistenza da 1k esce dal pin 3 del 555 ma si collega al collettore del BD237
- la corrente viene prelevata dalla base
Non so se l'hai notato ma le lettere E C B vogliono proprio dire Emettitore Collettore Base !
Un condensatore da 4.7-10uF sulle alimentazioni del 555 non guasta mai
lo schema di
1) il pin 5 va ad un condensatore da 10nF
2) il pin 1 va a massa
Ciao
Giorgio
-

giorgio25760
2.310 1 3 5 - G.Master EY

- Messaggi: 1700
- Iscritto il: 6 dic 2009, 17:02
- Località: Brescia
0
voti
Giusta osservazione, non me ne ero accorto; provvedo alla correzione.
marco
0
voti
GiulioB ha scritto: non c'è resistenza di limitazione sul ramo di collettore, è inclusa nella striscia LED?
Sì, in genere le strip LED sono alimentate a tensione costante (12V) ed i resistori di limitazione corrente fanno già parte delle strip.
-

FedericoSibona
5.022 3 5 8 - Master

- Messaggi: 3951
- Iscritto il: 19 mar 2013, 11:43
Torna a Elettronica e spettacolo
Chi c’è in linea
Visitano il forum: Nessuno e 28 ospiti

Elettrotecnica e non solo (admin)
Un gatto tra gli elettroni (IsidoroKZ)
Esperienza e simulazioni (g.schgor)
Moleskine di un idraulico (RenzoDF)
Il Blog di ElectroYou (webmaster)
Idee microcontrollate (TardoFreak)
PICcoli grandi PICMicro (Paolino)
Il blog elettrico di carloc (carloc)
DirtEYblooog (dirtydeeds)
Di tutto... un po' (jordan20)
AK47 (lillo)
Esperienze elettroniche (marco438)
Telecomunicazioni musicali (clavicordo)
Automazione ed Elettronica (gustavo)
Direttive per la sicurezza (ErnestoCappelletti)
EYnfo dall'Alaska (mir)
Apriamo il quadro! (attilio)
H7-25 (asdf)
Passione Elettrica (massimob)
Elettroni a spasso (guidob)
Bloguerra (guerra)

