Se si volesse mettere mano a qualche operazionale, si potrebbe inserire un circuito non lineare e ottenere una scala logaritmica come quella qui sotto.
Questa vale sempre per un fondo scala di 200 W e ha le divisioni di 3 dB, come usuale per poter facilmente calcolare le potenze in ragione della potenza di due. Lo 0 dB corrisponde alla massima potenza e questa consuetudide è tipica degli strumenti presenti negli amplificatori (*).
Uno strumento di misura sarebbe però meglio caratterizzato dall'avere la scala superiore in dBW, anziché in dB, nel qual caso, tutta la scala subirebbe un ricalcolo, ottenendo qualcosa di simile alla figura qui sotto.
(*) La maggior parte degli amplificatori ha anche una parte positiva della scala logaritmica per indicare i picchi che superano la potenza indistorta dell'amplificatore (usualmente fino a +3 dB).
HI-FI; quanti watt sono?
Moderatore:
IsidoroKZ
3
voti
venexian ha scritto:E' interessante notare che la scala quadratica mette in evidenza le potenze inferiori, ove a una differenza minore corrisponde un angolo di scala maggiore.
Per questo ho messo un selettore con sole due posizioni che è sufficiente per riuscire ad apprezzare valori di potenza in un range molto ampio.
Se lo strumento avesse un quadrante con sole 10 divisioni, nella portata dei 10W la prima divisione corrisponderebbe a 0.1W ma uno strumento dignitoso può avere facilmente 50 o anche 100 divisioni, quindi...
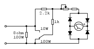
Se lo strumento utilizzato fosse poco sensibile introdurrebbe un errore nel rapporto tra le due scale che si scosterebbe da 10, per eliminarlo si può aggiungere una resistenza da 680 ohm come nello schema che segue, così si può utilizzare qualsiasi strumento (milli-micro amperometro).
La resistenza aggiunta, di valore pari a 2.2k in parallelo a 1k, fa vedere allo strumento la stessa impedenza in entrambe le portate.
-

BrunoValente
39,6k 7 11 13 - G.Master EY

- Messaggi: 7796
- Iscritto il: 8 mag 2007, 14:48
0
voti
BrunoValente ha scritto:Con circuiti ad operazionali e basta, come quello del messaggio [17], non è possibile:...ma se lo strumento è analogico si può sostituire la scala lineare indicante i valori di tensione con una scala non lineare indicante quelli di potenza e che dice il vero solo con segnali sinusoidali.
Non fa una piega.
venexian ha scritto:lelerelele ha scritto:quindi come sarebbe possibile con circuiti ad operazionali che lavorano sempre in lineare?
Esiste un'intera branca dell'elettronica che tratta i circuiti non lineari a operazionali...
L'unica cosa che feci molti anni fa di non lineare fu usando la giunzione del diodo, quando ho tempo sono curioso di trovare qualche info al riguardo.
Certo che è più semplice usare microcontrollori per condizionare il segnale ed anche visualizzarlo, visto che ci siamo.
saluti.
-

lelerelele
4.899 3 7 9 - Master

- Messaggi: 5505
- Iscritto il: 8 giu 2011, 8:57
- Località: Reggio Emilia
0
voti
lelerelele ha scritto:L'unica cosa che feci molti anni fa di non lineare fu usando la giunzione del diodo...
Mhhh... non ti credo: per me un comparatore con un operazionale lo hai fatto pure tu.
0
voti
venexian ha scritto:lelerelele ha scritto:L'unica cosa che feci molti anni fa di non lineare fu usando la giunzione del diodo...
Mhhh... non ti credo: per me un comparatore con un operazionale lo hai fatto pure tu.
ed hai pure ragione!
è vero, pure questo è un comportamento non lineare. mi hai preso in castagna.
saluti.
-

lelerelele
4.899 3 7 9 - Master

- Messaggi: 5505
- Iscritto il: 8 giu 2011, 8:57
- Località: Reggio Emilia
0
voti
E un ip ip anche a

Alex
https://www.facebook.com/Elettronicaeelettrotecnica
<< vedi di pigliare arditamente in mano, il dizionario che ti suona in bocca,
se non altro è schietto e paesano.
(Giuseppe Giusti) <<
https://www.facebook.com/Elettronicaeelettrotecnica
<< vedi di pigliare arditamente in mano, il dizionario che ti suona in bocca,
se non altro è schietto e paesano.
(Giuseppe Giusti) <<
1
voti
In ogni caso la potenza di uscita di un amplificatore audio è solo una parte che occorre valutare, tra quelle necessarie nell'intera catena di riproduzione audio. Se vuoi, leggi il mio articolo qui su EY
http://www.electroyou.it/clavicordo/wiki/efficienza-e-sensibilit-degli-altoparlanti
http://www.electroyou.it/clavicordo/wiki/efficienza-e-sensibilit-degli-altoparlanti
"Ogni cosa va resa il più possibile semplice, ma non ANCORA più semplice" (A. Einstein)
-

clavicordo
20,7k 6 11 12 - G.Master EY

- Messaggi: 1238
- Iscritto il: 4 mar 2011, 14:10
- Località: Siena
0
voti
Interessante articolo
clavicordo , gli ho dato una spulciata ora, ma l'ho tirato fuori per potermelo leggere con calma


Alex
https://www.facebook.com/Elettronicaeelettrotecnica
<< vedi di pigliare arditamente in mano, il dizionario che ti suona in bocca,
se non altro è schietto e paesano.
(Giuseppe Giusti) <<
https://www.facebook.com/Elettronicaeelettrotecnica
<< vedi di pigliare arditamente in mano, il dizionario che ti suona in bocca,
se non altro è schietto e paesano.
(Giuseppe Giusti) <<
0
voti
Stesse prestazioni del precedente ma con un resistore in meno
-

BrunoValente
39,6k 7 11 13 - G.Master EY

- Messaggi: 7796
- Iscritto il: 8 mag 2007, 14:48
0
voti
Giustamente!
Non per la spesa del resistore
, ma per un circuito più razionale!!!!

Non per la spesa del resistore

Alex
https://www.facebook.com/Elettronicaeelettrotecnica
<< vedi di pigliare arditamente in mano, il dizionario che ti suona in bocca,
se non altro è schietto e paesano.
(Giuseppe Giusti) <<
https://www.facebook.com/Elettronicaeelettrotecnica
<< vedi di pigliare arditamente in mano, il dizionario che ti suona in bocca,
se non altro è schietto e paesano.
(Giuseppe Giusti) <<
Torna a Elettronica e spettacolo
Chi c’è in linea
Visitano il forum: Nessuno e 51 ospiti

Elettrotecnica e non solo (admin)
Un gatto tra gli elettroni (IsidoroKZ)
Esperienza e simulazioni (g.schgor)
Moleskine di un idraulico (RenzoDF)
Il Blog di ElectroYou (webmaster)
Idee microcontrollate (TardoFreak)
PICcoli grandi PICMicro (Paolino)
Il blog elettrico di carloc (carloc)
DirtEYblooog (dirtydeeds)
Di tutto... un po' (jordan20)
AK47 (lillo)
Esperienze elettroniche (marco438)
Telecomunicazioni musicali (clavicordo)
Automazione ed Elettronica (gustavo)
Direttive per la sicurezza (ErnestoCappelletti)
EYnfo dall'Alaska (mir)
Apriamo il quadro! (attilio)
H7-25 (asdf)
Passione Elettrica (massimob)
Elettroni a spasso (guidob)
Bloguerra (guerra)


