da
Piercarlo » 13 lug 2012, 20:39
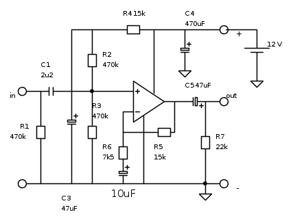
francos ha scritto: che ne esce e molto alto, troppo alto, 7.5 k e 15 k è un guadagno di 2, ma sembra un guadagno di 20, ho ricontrollato 10 volte il circuito ma è perfettamente aderente allo schema.

.
Il guadagno in effetti è 3 (9 dB e spicci) che è più o meno il guadagno che in effetti ha veramente... Se poi la resistenza da 7.5k è, come penso, in realtà una da 6.8k, allora il guadagno supera (di poco) i 10 dB, che è quello che effettivamente stai sentendo...
La verità è che probabilmente il tuo pick-up non ha affatto bisogno di una amplifcazione ma soltanto di essere caricato da un ingresso ad alta impedenza. Se configuri il TL071 come semplice voltage follower (staccando la resistenza da 7.5k o quello che è e relativo condensatore in serie) probabilmente ottieni quello che ti serve veramente.
Ciao
Piercarlo