Cos'è ElectroYou | Login Iscriviti

ElectroYou - la comunità dei professionisti del mondo elettrico

Stroboscopio a led

hi-fi, luci, suoni, effetti speciali, palcoscenici...

Moderatore: Foto UtenteIsidoroKZ

0
voti

[91] Re: Stroboscopio a led

Messaggioda Foto Utentemarco438 » 28 ott 2011, 12:21

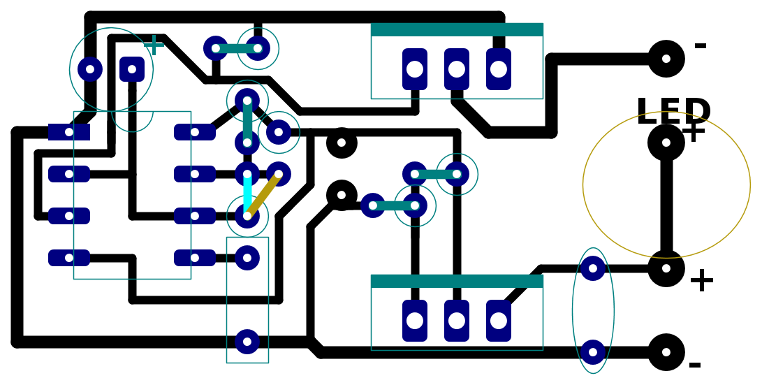
Ho dato un'occhiata veloce al PCB.
A parte la mancanza della resistenza in uscita, mi pare ci sia un'incongruenza nei collegamenti del diodo e di R2.


Se quello che ho segnato in azzurro e' il diodo, R2 (marrone) deve essere collegata in parallelo e prendere un terminale di R1 (ma non collegarsi al pin 8 ed al positivo).
Controlla un po'; mi sembra non ci sia altro.
O_/
marco
Avatar utente
Foto Utentemarco438
37,1k 7 11 13
-EY Legend-
-EY Legend-
 
Messaggi: 16323
Iscritto il: 24 mar 2010, 15:09
Località: Versilia

0
voti

[92] Re: Stroboscopio a led

Messaggioda extrems » 28 ott 2011, 13:59

marco438 ha scritto:Bravo, fai cosi' che e' la cosa migliore.


al simulatore non funziona, ma non mi fido, bisogna provare sulla breadboard.
extrems
327 2 4 5
---
 

0
voti

[93] Re: Stroboscopio a led

Messaggioda Foto Utentemarco438 » 29 ott 2011, 13:49

Stamattina ho riguardato meglio il PCB; non capisco a cosa serva quel collegamento cerchiato.
Se il led prende il positivo di alimentazione dal suo driver a 36V, e' inutile.


O_/
marco
Avatar utente
Foto Utentemarco438
37,1k 7 11 13
-EY Legend-
-EY Legend-
 
Messaggi: 16323
Iscritto il: 24 mar 2010, 15:09
Località: Versilia

0
voti

[94] Re: Stroboscopio a led

Messaggioda Foto UtenteDarioBocc » 31 ott 2011, 20:53

E' il positivo del led...si, è in più
Avatar utente
Foto UtenteDarioBocc
5 1 2
 
Messaggi: 36
Iscritto il: 20 lug 2011, 16:19

0
voti

[95] Re: Stroboscopio a led

Messaggioda Foto Utentemarco438 » 31 ott 2011, 20:55

Allora, hai fatto delle prove?
marco
Avatar utente
Foto Utentemarco438
37,1k 7 11 13
-EY Legend-
-EY Legend-
 
Messaggi: 16323
Iscritto il: 24 mar 2010, 15:09
Località: Versilia

0
voti

[96] Re: Stroboscopio a led

Messaggioda Foto UtenteDarioBocc » 1 nov 2011, 16:48

Per errore ho bruciato l'ne555, domani riprovo.
Scusate se ci metto un po, si stanno intensificando gli impegni universitari
Avatar utente
Foto UtenteDarioBocc
5 1 2
 
Messaggi: 36
Iscritto il: 20 lug 2011, 16:19

Precedente

Torna a Elettronica e spettacolo

Chi c’è in linea

Visitano il forum: Nessuno e 11 ospiti