Cos'è ElectroYou | Login Iscriviti

ElectroYou - la comunità dei professionisti del mondo elettrico

Vas altoparlante e cassa acustica

hi-fi, luci, suoni, effetti speciali, palcoscenici...

Moderatore: Foto UtenteIsidoroKZ

0
voti

[1] Vas altoparlante e cassa acustica

Messaggioda Foto UtenteSte75 » 29 apr 2013, 11:57

Ciao.
Volevo chiedere a qualche esperto in materia un piccolo consiglio.

Ho acquistato due altoparlanti CIARE modello HX100.

HX100.PNG
HX100.PNG (92.66 KiB) Osservato 12249 volte


Ho anche realizzato un amplificatore stereo in classe D 2x15W, con TPA3122 (mio primo esperimento)...e che collegherò ad un lettore MP3.

Ora dovrei costruire una cassa acustica per gli altoparlanti.
NOTA: non devo realizzare un prodotto HI FI, sarebbe un semplice "stereo" per la stanza giochi delle bimbe (diciamo che comunque vorrei tentare di sfruttarlo per i suoi 15+15W.

Prima domanda:
Volevo installare nella stessa cassa acustica sia l'altoparlante ch dx che sx. Questo per non avere in giro due casse separate e facilitare la

costruzione:

Praticamente circa cosi:


E' una cosa "buona" (ricordo che l'applicazione non è HI FI) o rischiano di darsi fastidio tra loro ? (amplifico un segnale stereo).

Tra i parametri dell'altoparlante c'è la Vas (penso sia il Volume Acustico Sospensioni). Nel mio caso è 1.94dm^3

Che volume della cassa è richiesto per questo tipo di altoparlante? Posso dire 2*1.94dm^3 cioè dovrei realizzare almeno 4dm^3?

Ciao!
Stefano
"perché un uomo è grande, GRANDE davvero, quando ritorna bambino di nuovo". Zecchino d'oro '87
Avatar utente
Foto UtenteSte75
2.575 1 7 13
Master
Master
 
Messaggi: 214
Iscritto il: 7 dic 2007, 12:31
Località: Monza e Brianza

2
voti

[2] Re: Vas altoparlante e cassa acustica

Messaggioda Foto UtenteFedericoSibona » 29 apr 2013, 13:13

Se la prescrizione è di 1.94dm^3 in cassa chiusa, anche se non è una applicazione Hi-Fi, sarebbe meglio mettere una paratia interna al centro del box in modo che ogni altoparlante si trovi alle spalle quella capacità. Così le onde posteriori degli altoparlanti non interferiranno tra di loro ed il volume d'aria prescritto, che deve frenare opportunamente le escursioni del cono, saranno quelle corrette. Se puoi evita la forma cubica dei vani per evitare la formazione di onde stazionarie.
Ovviamente se fosse una applicazione Hi-Fi ci sarebbero altre cose da dire, ma, vista l'applicazione, sono stato sul semplice :-)
Avatar utente
Foto UtenteFedericoSibona
5.022 3 5 8
Master
Master
 
Messaggi: 3951
Iscritto il: 19 mar 2013, 11:43

1
voti

[3] Re: Vas altoparlante e cassa acustica

Messaggioda Foto Utentemarco438 » 29 apr 2013, 13:31

Ste75 ha scritto:Volevo installare nella stessa cassa acustica sia l'altoparlante ch dx che sx. Questo per non avere in giro due casse separate e facilitare la
costruzione:

Posso comprendere ogni tipo di semplificazione ma realizzare un impianto stereofonico e poi montare insieme i due trasduttori, non mi sembra una soluzione sensata.
Avresti potuto farlo monofonico ed avresti risparmiato tempo e denaro. :D
marco
Avatar utente
Foto Utentemarco438
37,1k 7 11 13
-EY Legend-
-EY Legend-
 
Messaggi: 16323
Iscritto il: 24 mar 2010, 15:09
Località: Versilia

0
voti

[4] Re: Vas altoparlante e cassa acustica

Messaggioda Foto UtenteSte75 » 29 apr 2013, 13:59

marco438 ha scritto:Posso comprendere ogni tipo di semplificazione ma realizzare un impianto stereofonico e poi montare insieme i due trasduttori, non mi sembra una soluzione sensata.
Avresti potuto farlo monofonico ed avresti risparmiato tempo e denaro. :D


Ciao Foto Utentemarco438, effettivamente hai ragione.
Il fatto è che partendo da i due segnali destro e sinistro del lettore MP3 li avrei dovuto almeno miscelare in modo passivo, poi amplificarli. A parte che sarei ancora in tempo a cambiare il progetto (salvo avere oramai due altoparlanti), ma per ora continuerei cosi.

Grazie Foto UtenteFedericoSibona per la dritta.

Quindi (questo solo per mia curiosità personale per un futuro) il parametro Vas di un altoparlante è il volume "indicativo" per una buona resa dell'altoparlante?
Ma è un valore minimo o il valore richiesto? Cioè se faccio un volume più grande (anche molto più grande) peggioro la resa?

Se posso ne approfitto per altre domande:
1. Evitare la forma cubica intendi non fare "un cubo" ma meglio un parallelepipedo a parità di volume?
2. L'altoparlante è meglio montarlo "dentro o fuori": Mi speigo:



Meglio Soluzione 1 o Soluzione 2?

Ciao e grazie per supporto!
Stefano
"perché un uomo è grande, GRANDE davvero, quando ritorna bambino di nuovo". Zecchino d'oro '87
Avatar utente
Foto UtenteSte75
2.575 1 7 13
Master
Master
 
Messaggi: 214
Iscritto il: 7 dic 2007, 12:31
Località: Monza e Brianza

0
voti

[5] Re: Vas altoparlante e cassa acustica

Messaggioda Foto Utentemarco438 » 29 apr 2013, 14:05

Ste75 ha scritto:Ciao Foto Utentemarco438, effettivamente hai ragione.
Il fatto è che partendo da i due segnali destro e sinistro del lettore MP3 li avrei dovuto almeno miscelare in modo passivo, poi amplificarli.

Sorry ma questa non la capisco; vuoi spiegarti meglio?
Potresti postare lo schema dell'amplificatore?
marco
Avatar utente
Foto Utentemarco438
37,1k 7 11 13
-EY Legend-
-EY Legend-
 
Messaggi: 16323
Iscritto il: 24 mar 2010, 15:09
Località: Versilia

1
voti

[6] Re: Vas altoparlante e cassa acustica

Messaggioda Foto UtenteFedericoSibona » 29 apr 2013, 14:23

Ste75, tieni anche presente che, dal datasheet, il tuo amplificatore, in configurazione stereo, e con alimentazione a 24VDC su carico di 8ohm eroga tipicamente 8W per canale con l'1% di distorsione e 10W con il 10%.
I 15W/ch li ottieni con carico 8ohm, alimentazione 28VDC e distorsione del 10%.

Per la cassa: Vas dovrebbe voler dire Volume Acoustic Suspension, che significa che è il volume consigliato per casse ermeticamente chiuse. Tale volume dovrebbe essere l'ottimale per frenare l'escursione dei coni nella riproduzione delle basse frequenze. Mettendo volumi maggiori i bassi potranno anche essere uditivamente più profondi ma saranno "sporchi" nel senso che i coni avranno escursioni non più perfettamente coerenti con il segnale elettrico proveniente dall'amplificatore.
Per il resto:
1. Esatto, per il vano di ogni altoparlante evitare di avere lati di lunghezza uguale (altezza, larghezza, profondità di misura diversa).
2. Per la tua applicazione credo sia indifferente.
Avatar utente
Foto UtenteFedericoSibona
5.022 3 5 8
Master
Master
 
Messaggi: 3951
Iscritto il: 19 mar 2013, 11:43

0
voti

[7] Re: Vas altoparlante e cassa acustica

Messaggioda Foto UtenteSte75 » 29 apr 2013, 14:41

marco438 ha scritto:Sorry ma questa non la capisco; vuoi spiegarti meglio?
Potresti postare lo schema dell'amplificatore?


Ciao.

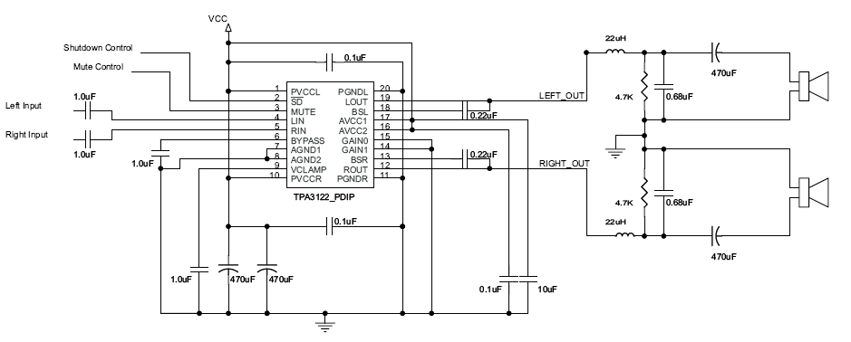
Eccolo, di principio:



Questo lo schema proposto da data sheet per la versione Single ended:

TPA3122 SE application.PNG
TPA3122 SE application.PNG (28.92 KiB) Osservato 12216 volte


Che è quello che vorrei fare.

Potrei utilizzare la configurazione Bridge Tied Load con questo schema:

TPA3122 BTL application.PNG
TPA3122 BTL application.PNG (32.62 KiB) Osservato 12216 volte


ma appunto come ti dicevo, penso dovrei miscelare i due canali Dx e Sx... o mi sbaglio?

Ciao!
Stefano
"perché un uomo è grande, GRANDE davvero, quando ritorna bambino di nuovo". Zecchino d'oro '87
Avatar utente
Foto UtenteSte75
2.575 1 7 13
Master
Master
 
Messaggi: 214
Iscritto il: 7 dic 2007, 12:31
Località: Monza e Brianza

0
voti

[8] Re: Vas altoparlante e cassa acustica

Messaggioda Foto UtenteSte75 » 29 apr 2013, 14:44

FedericoSibona ha scritto:Ste75, tieni anche presente che, dal datasheet, il tuo amplificatore, in configurazione stereo, e con alimentazione a 24VDC su carico di 8ohm eroga tipicamente 8W per canale con l'1% di distorsione e 10W con il 10%.
I 15W/ch li ottieni con carico 8ohm, alimentazione 28VDC e distorsione del 10%.


Grazie!
Non sono molto esperto: una distorsione del 10% la li sente all'orecchio "medio"? Scusa la domanda magari banale...

Ciao
Stefano
"perché un uomo è grande, GRANDE davvero, quando ritorna bambino di nuovo". Zecchino d'oro '87
Avatar utente
Foto UtenteSte75
2.575 1 7 13
Master
Master
 
Messaggi: 214
Iscritto il: 7 dic 2007, 12:31
Località: Monza e Brianza

0
voti

[9] Re: Vas altoparlante e cassa acustica

Messaggioda Foto UtenteFedericoSibona » 29 apr 2013, 15:06

Beh, se sei in una festa in cui c'è notevole frastuono ambientale è possibile che non te ne accorga, ma se sei tranquillo in poltrona a casa davanti alla cassa penso proprio di sì :-)

PS: posso sapere come alimenti l'amplificatore?
Avatar utente
Foto UtenteFedericoSibona
5.022 3 5 8
Master
Master
 
Messaggi: 3951
Iscritto il: 19 mar 2013, 11:43

0
voti

[10] Re: Vas altoparlante e cassa acustica

Messaggioda Foto UtenteSte75 » 29 apr 2013, 15:42

FedericoSibona ha scritto:PS: posso sapere come alimenti l'amplificatore?


:D :D :D
Bella domanda!

Io lavoro nella progettazione di alimentatori switching....

All'inizio, pensado di "poter erogare" 15+15W al carico, considerando il rendimento dell'ampli, mi sono prefissato di utilizzare uno switching da una 40ina di W, 24 V.
So che lo switching non è il massimo per il problema EMI, ma volevo evitare di mettere un lineare e aumentare il peso di tutto il progettino (come ti dicevo dovrebbe essere una "cassa compatta amplificata" alla quale college lettore MP3 per far ballare le bambine!). Ecco anche perché la scelta della classe D.
Anzi, l'idea era di poterlo alimentare anche a batteria (al piombo).

Ti dico che (sempre con la mia poca esperienza) ho provato già ad accendere l'ampli con uno switching 20W, 24 V, con altoparlanti sul tavolo, e poi ho messo a volume 0 il lettore MP3.
Non mi è sembrato di sentire ronzii strani anche se l'alimentatore era "abbastanza vicino" all'amplificatore. E' cosi che posso verificare se disturba?

Però... poi veririficherò meglio anche perché se alla fine vado ad erogare 8+8W, la potenza dell'alimentatore inizia a cambiare....

Tu che dici?

PS: hai mai realizzato un ampli con questo TPA3122... lo chiedo perché ho un problemino all'accensione.... (nel caso ti spiego).

Ciao e grazie O_/
"perché un uomo è grande, GRANDE davvero, quando ritorna bambino di nuovo". Zecchino d'oro '87
Avatar utente
Foto UtenteSte75
2.575 1 7 13
Master
Master
 
Messaggi: 214
Iscritto il: 7 dic 2007, 12:31
Località: Monza e Brianza

Prossimo

Torna a Elettronica e spettacolo

Chi c’è in linea

Visitano il forum: Nessuno e 5 ospiti