Ciao a tutti!
Un po' di mesi fa realizzai, traendo ispirazione dai vari circuiti presenti in rete, un piccolo compressore di dinamica adatto all'impiego con chitarre e bassi elettrici. Il risultato è stato assolutamente soddisfacente, tanto che alcuni miei amici mi hanno chiesto di realizzarne delle copie anche per loro. Recentemente mi è stato però chiesto di aggiungere un controllo in grado di escludere le basse frequenze dalla compressione del segnale.
Ora, io sono soltanto un hobbista e faccio una fatica terribile a "progettare" anche piccole modifiche, quindi vi chiederei qualche consiglio in merito. Di seguito il circuito semplificato:
In sostanza, il segnale in uscita dall'opamp in alto viene inviato ad un secondo operazionale tramite un potenziometro che regola il livello di compressione dinamica. Il segnale in uscita dal secondo opamp alimenta il led di un fotoaccoppiatore che shunta parte del segnale.
Dopo aver pensato un po' ad una soluzione, l'unica idea decente che mi è venuta è stata quella di intervenire sulla rete di feedback del secondo opamp (quello che comanda il fotoaccoppiatore).
Secondo voi una modifica di questo tipo potrebbe funzionare?
Un grazie in anticipo a chi vorrà darmi un consiglio :)
Inserimento controllo toni in compressore di dinamica
Moderatore:
IsidoroKZ
39 messaggi
• Pagina 1 di 4 • 1, 2, 3, 4
0
voti
La soluzione che ho proposto sopra dovrebbe attenuare il feedback della gamma alta e aumentare quindi la compressione su quelle frequenze.
In alternativa avevo pensato anche a questa soluzione, forse più attinente, in cui le basse frequenze in ingresso all'opamp vengono parzialmente inviate anche sul pin invertente. Il risultato, immagino, sarebbe quello di attenuare la compressione della gamma bassa
In alternativa avevo pensato anche a questa soluzione, forse più attinente, in cui le basse frequenze in ingresso all'opamp vengono parzialmente inviate anche sul pin invertente. Il risultato, immagino, sarebbe quello di attenuare la compressione della gamma bassa
0
voti
Il primo schema trovato cercando:
guitar distortion circuit
https://www.wamplerpedals.com/blog/unca ... l-circuit/
guitar distortion circuit
https://www.wamplerpedals.com/blog/unca ... l-circuit/
0
voti
elfo ha scritto:Il primo schema trovato cercando:
guitar distortion circuit
https://www.wamplerpedals.com/blog/unca ... l-circuit/
Ciao
Si, conosco quei sistemi e in effetti nel circuito esteso (che non ho postato per non appesantire lo schema) avevo tntrodotto proprio qualcosa di quel tipo.
I musicisti però sono noiosi
In pratica, le alte ci devono essere, ma compresse
Le basse devono poter essere compresse o no (la richiesta viene da un bassista infatti)
0
voti
Rileggendo con attenzione i tuoi post noto che parli di "compressione".
Intendi effettivamente compressione o intendi distorsione?
Se e' compressione con capisco il pricncipio di funzionamento del circuito.
Se e' distorsione non capisco la funzione dei due diodi collegati in serie.
A mio avviso ci sono inoltre alcune "ambiguita'" nei tuoi circuiti - ambiguita' dovute alla mancanza di alcuni "pallini di collegamento".
Prima di darti una risposta vorrei chiarire i punti esposti sopra.
P.S. ad una lettura iniziale dei tuoi post avevo letto "distorsione" per "compressione"
Intendi effettivamente compressione o intendi distorsione?
Se e' compressione con capisco il pricncipio di funzionamento del circuito.
Se e' distorsione non capisco la funzione dei due diodi collegati in serie.
A mio avviso ci sono inoltre alcune "ambiguita'" nei tuoi circuiti - ambiguita' dovute alla mancanza di alcuni "pallini di collegamento".
Prima di darti una risposta vorrei chiarire i punti esposti sopra.
P.S. ad una lettura iniziale dei tuoi post avevo letto "distorsione" per "compressione"
0
voti
Ciao
elfo
Intendo proprio compressione, ovvero cercare di livellare gli sbalzi di ampiezza del segnale in uscita
Sui pallini, visto il mio essere hobbista, è probabile li abbia usati in modo improprio. Negli schemi considero come collegamento ogni intersezione. Non ho sovrapposto alcuna linea con altre con cui non debba esserci un collegamento elettrico. I pallini li ho solo usati per marcare IN e OUT
Se pensate possa giovare alla discussione posso anche postare lo schema completo, con relativi valori. Ovviamente la sua lettura sarà un po' più ostica
PS, la tensione di bias proviene non da un partitore resistivo la da un opamp configurato come voltage follower
Intendo proprio compressione, ovvero cercare di livellare gli sbalzi di ampiezza del segnale in uscita
Sui pallini, visto il mio essere hobbista, è probabile li abbia usati in modo improprio. Negli schemi considero come collegamento ogni intersezione. Non ho sovrapposto alcuna linea con altre con cui non debba esserci un collegamento elettrico. I pallini li ho solo usati per marcare IN e OUT
Se pensate possa giovare alla discussione posso anche postare lo schema completo, con relativi valori. Ovviamente la sua lettura sarà un po' più ostica
PS, la tensione di bias proviene non da un partitore resistivo la da un opamp configurato come voltage follower
0
voti
Damn87 ha scritto:Intendo proprio compressione, ovvero cercare di livellare gli sbalzi di ampiezza del segnale in uscita
Allora avevo frainteso (avevo "letto" distorsione).
Pero' come ti ho scritto nel post precedente non capisco il funzionamento del circuito.
Se puoi ti chiedo cortesemente di spiegarmelo (la parte compressione).
Grazie
0
voti
Certamente
elfo, ma premetto che quello che scriverò è solo una mia interpretazione.
Dunque, il segnale in ingresso entra in un partitore resistivo costituito dalla prima resistenza e dalla resistenza variabile del fotoaccoppiatore. Il segnale in uscita dal partitore arriva quindi all'ingresso non invertente del primo opamp attraverso un altro resistore di cui ignoro lo scopo (era presente nel progetto originale e l'ho lasciato).
Il segnale in uscita del primo opamp (che rappresenta l'output del circuito) viene utilizzato sia per il normale feedback negativo, sia per pilotare un secondo opamp in configurazione non invertente (il potenziometro regola l'intensità del segnale di pilotaggio).
Sostanzialmente, più l'output del primo opamp tende a salire più sale il segnale in ingresso al seondo opamp
Più sale il segnale in ingresso al secondo opamp più sale ta tensione di alimentazione del led del fotoaccoppiatore
Più sale la tensione sul led del fotoaccoppiatore più diminuisce la resistenza del partitore resistivo in ingresso, che shunta parte del segnale verso il voltage follower.
L'effetto di quesa catena di eventi è appunto quello di opporsi a bruschi aumenti di segnale in uscita e di schiacciare quindi la dinamica del segnale
Ripeto, è una mia interpretazione ma credo che stia in piedi
Dunque, il segnale in ingresso entra in un partitore resistivo costituito dalla prima resistenza e dalla resistenza variabile del fotoaccoppiatore. Il segnale in uscita dal partitore arriva quindi all'ingresso non invertente del primo opamp attraverso un altro resistore di cui ignoro lo scopo (era presente nel progetto originale e l'ho lasciato).
Il segnale in uscita del primo opamp (che rappresenta l'output del circuito) viene utilizzato sia per il normale feedback negativo, sia per pilotare un secondo opamp in configurazione non invertente (il potenziometro regola l'intensità del segnale di pilotaggio).
Sostanzialmente, più l'output del primo opamp tende a salire più sale il segnale in ingresso al seondo opamp
Più sale il segnale in ingresso al secondo opamp più sale ta tensione di alimentazione del led del fotoaccoppiatore
Più sale la tensione sul led del fotoaccoppiatore più diminuisce la resistenza del partitore resistivo in ingresso, che shunta parte del segnale verso il voltage follower.
L'effetto di quesa catena di eventi è appunto quello di opporsi a bruschi aumenti di segnale in uscita e di schiacciare quindi la dinamica del segnale
Ripeto, è una mia interpretazione ma credo che stia in piedi
0
voti
Ti fo cortesemente due ulteriori richieste:
1) se puoi linkare il progetto originale
2) qual e' la funzione dei 2 diodi in serie (a meno che non sia spiegata nel link del progetto originale)
Grazie ancora.
0
voti
Certamente
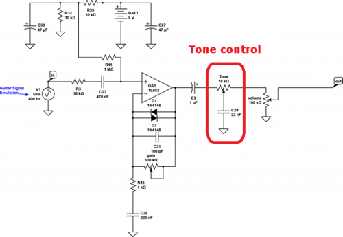
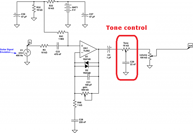
elfo, ecco lo schema
Per i diodi purtroppo non ho una risposta, mi sono attenuto al progetto e onestamente non ne ho compreso la funzione.
Per i diodi purtroppo non ho una risposta, mi sono attenuto al progetto e onestamente non ne ho compreso la funzione.
39 messaggi
• Pagina 1 di 4 • 1, 2, 3, 4
Torna a Elettronica e spettacolo
Chi c’è in linea
Visitano il forum: Nessuno e 6 ospiti

Elettrotecnica e non solo (admin)
Un gatto tra gli elettroni (IsidoroKZ)
Esperienza e simulazioni (g.schgor)
Moleskine di un idraulico (RenzoDF)
Il Blog di ElectroYou (webmaster)
Idee microcontrollate (TardoFreak)
PICcoli grandi PICMicro (Paolino)
Il blog elettrico di carloc (carloc)
DirtEYblooog (dirtydeeds)
Di tutto... un po' (jordan20)
AK47 (lillo)
Esperienze elettroniche (marco438)
Telecomunicazioni musicali (clavicordo)
Automazione ed Elettronica (gustavo)
Direttive per la sicurezza (ErnestoCappelletti)
EYnfo dall'Alaska (mir)
Apriamo il quadro! (attilio)
H7-25 (asdf)
Passione Elettrica (massimob)
Elettroni a spasso (guidob)
Bloguerra (guerra)






