Salve sono Angelo, ho sempre voluto costruire pedali per chitarra ma oltre a ricopiare schemi non so fare altro, ed anche nel ricopiarli non so individuare e correggere eventuali errori.
In questi giorni sto provando a costruire un pedale con 4 JFet ma sto riscontrando problemi già solo nell'analisi con il software Tina-ti.
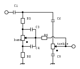
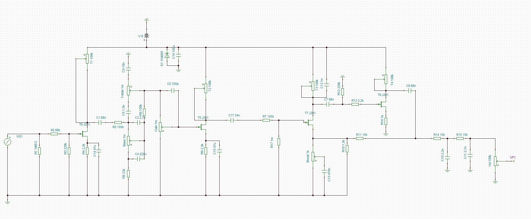
Allego i file dello schema sperando che mi possiate aiutare a capire dove sia l'errore. Grazie.
Pedale chitarra
Moderatore:
IsidoroKZ
22 messaggi
• Pagina 1 di 3 • 1, 2, 3
0
voti
Da dove proviene lo schema?
Cosa è, un preamplificatore con controllo toni e booster?
Se i due condensatori erano in serie probabilmente l'autore voleva ottenere il valore non standard di 34 nF con i valori standard da 68 nF però allora non capisco cosa sarebbe cambiato usando e uno da 33 nF (valore standard) considerato anche che la tolleranza minima è del 5%
Cosa è, un preamplificatore con controllo toni e booster?
Se i due condensatori erano in serie probabilmente l'autore voleva ottenere il valore non standard di 34 nF con i valori standard da 68 nF però allora non capisco cosa sarebbe cambiato usando e uno da 33 nF (valore standard) considerato anche che la tolleranza minima è del 5%
"Non farei mai parte di un club che accettasse la mia iscrizione" (G. Marx)
-

claudiocedrone
21,3k 4 7 9 - Master EY

- Messaggi: 15309
- Iscritto il: 18 gen 2012, 13:36
1
voti
c'è un errore nel collegamento della R5 nella rete del controllo di bassi, adesso non ho tempo di rifare il disegno con FidoCad, ma puoi cercare "rete Bandaxall passiva": la configurazione è quella, cambiano solo i valori dei componenti, probabilmente l'autore li ha aggiustati in funzione dell'estensione della chitarra.
I due condensatori da 68nF in serie credo che sia un refuso: è solo un condensatore di disaccoppiamento, il suo valore non è critico, andrà benissimo qualsiasi valore tra 47 e 100nF.
I due condensatori da 68nF in serie credo che sia un refuso: è solo un condensatore di disaccoppiamento, il suo valore non è critico, andrà benissimo qualsiasi valore tra 47 e 100nF.
-

SediciAmpere
4.187 5 5 8 - Master

- Messaggi: 4850
- Iscritto il: 31 ott 2013, 15:00
1
voti
Va bene, l'ho disegnato:
consiglio anche di inserire un condensatore da 220nF in serie alla resistenza R2
consiglio anche di inserire un condensatore da 220nF in serie alla resistenza R2
-

SediciAmpere
4.187 5 5 8 - Master

- Messaggi: 4850
- Iscritto il: 31 ott 2013, 15:00
0
voti
Ah ecco, sì la Baxandall con quei valori è adattata alla estensione della chitarra.
"Non farei mai parte di un club che accettasse la mia iscrizione" (G. Marx)
-

claudiocedrone
21,3k 4 7 9 - Master EY

- Messaggi: 15309
- Iscritto il: 18 gen 2012, 13:36
0
voti
Magari questo può interessare
https://www.diystompboxes.com/smfforum/index.php?topic=125735.20
K
p.s.: https://hb9aik.ch/Audio/Baxandall_Notes_V2.pdf
https://www.diystompboxes.com/smfforum/index.php?topic=125735.20
K
p.s.: https://hb9aik.ch/Audio/Baxandall_Notes_V2.pdf
-

Kagliostro
6.401 4 5 7 - Master

- Messaggi: 4832
- Iscritto il: 19 set 2012, 11:32
0
voti
claudiocedrone ha scritto:Da dove proviene lo schema?
Cosa è, un preamplificatore con controllo toni e booster?
Se i due condensatori erano in serie probabilmente l'autore voleva ottenere il valore non standard di 34 nF con i valori standard da 68 nF però allora non capisco cosa sarebbe cambiato usando e uno da 33 nF (valore standard) considerato anche che la tolleranza minima è del 5%
è lo schema di un pedale che dovrebbe simulare lo stadio preamp di un amplificatore valvolare.
SediciAmpere ha scritto:c'è un errore nel collegamento della R5 nella rete del controllo di bassi, adesso non ho tempo di rifare il disegno con FidoCad, ma puoi cercare "rete Bandaxall passiva": la configurazione è quella, cambiano solo i valori dei componenti, probabilmente l'autore li ha aggiustati in funzione dell'estensione della chitarra.
I due condensatori da 68nF in serie credo che sia un refuso: è solo un condensatore di disaccoppiamento, il suo valore non è critico, andrà benissimo qualsiasi valore tra 47 e 100nF.
Grazie mille della dritta bandaxall e dello schema. mi chiedevo, questo piccolo errore influenza così tanto il risultato dello schema?
Kagliostro ha scritto:Magari questo può interessare
https://www.diystompboxes.com/smfforum/index.php?topic=125735.20
K
p.s.: https://hb9aik.ch/Audio/Baxandall_Notes_V2.pdf
grazie mille , certo che interessa.
-

angelowrangler
5 2 - Messaggi: 8
- Iscritto il: 10 nov 2024, 3:56
0
voti
no, dovrebbe influenzare solo leggermente la curva di risposta, ma dovrebbe funzionare anche così.
Ma secondo me quello schema funziona, potrebbero essere i trimmer regolati non correttamente
Ma secondo me quello schema funziona, potrebbero essere i trimmer regolati non correttamente
-

SediciAmpere
4.187 5 5 8 - Master

- Messaggi: 4850
- Iscritto il: 31 ott 2013, 15:00
0
voti
Kagliostro ha scritto:Magari questo può interessare
https://www.diystompboxes.com/smfforum/index.php?topic=125735.20
K
p.s.: https://hb9aik.ch/Audio/Baxandall_Notes_V2.pdf
quindi questa configurazione è la James, chissà che differeza c'è tra le varie circuitazioni
Negli amplificatori da chitarra elettrica si usano più spesso altre configurazioni, (Marshall, Fender, Vox ...) che attenuano la gamma dei medi o medio-bassi
-

SediciAmpere
4.187 5 5 8 - Master

- Messaggi: 4850
- Iscritto il: 31 ott 2013, 15:00
0
voti
[10] Re: Pedale chitarra
SediciAmpere ha scritto:Va bene, l'ho disegnato:
consiglio anche di inserire un condensatore da 220nF in serie alla resistenza R2
Ho apportato le modifiche che mi hai consigliato ma nulla è cambiato. Potrebbe essere un settaggio errato dei 4 trim che fungono da bias?
-

angelowrangler
5 2 - Messaggi: 8
- Iscritto il: 10 nov 2024, 3:56
22 messaggi
• Pagina 1 di 3 • 1, 2, 3
Torna a Elettronica e spettacolo
Chi c’è in linea
Visitano il forum: Nessuno e 16 ospiti

Elettrotecnica e non solo (admin)
Un gatto tra gli elettroni (IsidoroKZ)
Esperienza e simulazioni (g.schgor)
Moleskine di un idraulico (RenzoDF)
Il Blog di ElectroYou (webmaster)
Idee microcontrollate (TardoFreak)
PICcoli grandi PICMicro (Paolino)
Il blog elettrico di carloc (carloc)
DirtEYblooog (dirtydeeds)
Di tutto... un po' (jordan20)
AK47 (lillo)
Esperienze elettroniche (marco438)
Telecomunicazioni musicali (clavicordo)
Automazione ed Elettronica (gustavo)
Direttive per la sicurezza (ErnestoCappelletti)
EYnfo dall'Alaska (mir)
Apriamo il quadro! (attilio)
H7-25 (asdf)
Passione Elettrica (massimob)
Elettroni a spasso (guidob)
Bloguerra (guerra)