Non so se ho capito bene ma mi sembra che con Arduino e la sua interfaccia LAN si possa fare abbastanza bene tutto quello che hai elencato.
Un esempio.
https://m.youtube.com/watch?v=i-5BbGw4sds
Nel caso del watch dog Hw io mi sono inventato questo circuito (acqua calda) che magari può esserti utile.
viewtopic.php?f=1&t=84958&hilit=Caricabatterie
Ciao
DIY IPMI [STM32/Raspberry/SBC]
Moderatore:
Paolino
27 messaggi
• Pagina 2 di 3 • 1, 2, 3
0
voti
stefanopc ha scritto:Non so se ho capito bene ma mi sembra che con Arduino e la sua interfaccia LAN
Nel caso del watch dog Hw io mi sono inventato questo circuito (acqua calda) che magari può esserti utile.
Si ma se vedi usano il wifi per connettersi alla rete, è una cosa che voglio evitare come il fuoco.
Per provvedere alla connettività userò il W5100S che il fornitore fornisce uno schema già pronto
Grazie del circuito, ho disegnato qualcosa su fidocadj ma ho lasciato il file al lavoro
In pratica è un NE555 in configurazione monostabile ma il condensatore di timing viene scaricato tutte le volte che arriva un inpulso.

0
voti
ThEnGi ha scritto:Si ma se vedi usano il wifi per connettersi alla rete, è una cosa che voglio evitare come il fuoco.
Era solo un esempio di fattibilita della gestione via web ma c'è ovviamente anche la versione LAN.
Ciao
600 Elettra
0
voti
Intendi una cosa del genere: Link arduino
che è poi quello che vado a fare solo con un RP2040 su scheda custom, il fatto che sia fattibile anche con l'IDE di arduino mi fa solo piacere.
che è poi quello che vado a fare solo con un RP2040 su scheda custom, il fatto che sia fattibile anche con l'IDE di arduino mi fa solo piacere.
0
voti
Nel caso del watch dog Hw io mi sono inventato questo circuito (acqua calda) che magari può esserti utile.
Grazie del circuito, ho disegnato qualcosa su fidocadj ma ho lasciato il file al lavoro![]()
Eccolo
Devo guardare bene le tolleranze del GPIO (non cora scelto quale)

0
voti
Per il momento il WD esterno lo lascio da parte, Predispongo sulla scheda tre collegamenti (+ - e reset) e nel caso si renda necessario uso un modulo esterno per poi integrarlo in future revisioni.
Volevo inserire dei LED per da usare per un eventuale debug ma non riesco a raccapezzarmi quanti possano essere effettivamente utili. 1, 2 ,3 5, 8 ?
L'integrato RP2040 può erogare/assorbire massimo 50mA complessivi ipotizzando* circa 20 mA utilizzati per altri scopi rimane corrente per massimo 3 led@10mA.
Ho a disposizione circa 10 GPIO, ma il problema della corrente rimane.
Posso usare dei transistor (DTC143ZCA già in bom) ma sarebbe abbastanza inefficiente 8 led equivalgono ad 8 pin.
Un primo approccio potrebbe essere usare un 74HC595 e con 4 pin pilotare 7/8 led eventualmente disposti a 7 segmenti.
Cosa consigliate ?
*Sono tutti segnali digitali o pilotaggio transistor, potrei fare una stima più precisa
Volevo inserire dei LED per da usare per un eventuale debug ma non riesco a raccapezzarmi quanti possano essere effettivamente utili. 1, 2 ,3 5, 8 ?
L'integrato RP2040 può erogare/assorbire massimo 50mA complessivi ipotizzando* circa 20 mA utilizzati per altri scopi rimane corrente per massimo 3 led@10mA.
Ho a disposizione circa 10 GPIO, ma il problema della corrente rimane.
Posso usare dei transistor (DTC143ZCA già in bom) ma sarebbe abbastanza inefficiente 8 led equivalgono ad 8 pin.
Un primo approccio potrebbe essere usare un 74HC595 e con 4 pin pilotare 7/8 led eventualmente disposti a 7 segmenti.
Cosa consigliate ?
*Sono tutti segnali digitali o pilotaggio transistor, potrei fare una stima più precisa
0
voti
Pian piano il progetto procede, al momento non so dove posizionerò i 30000 condensatori che servono a specifica
Non apro altri Topic, credo abbia senso continuare qua. Nel caso ditemelo che provvedo
Al momento ho due problemi:
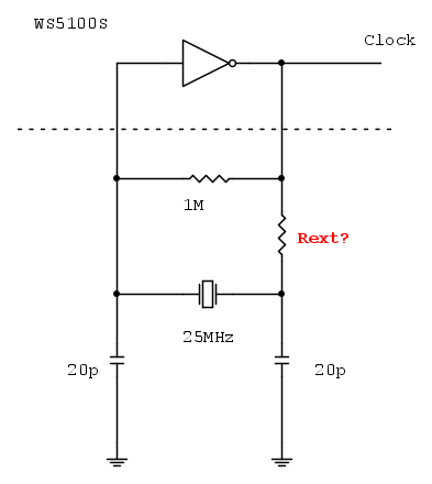
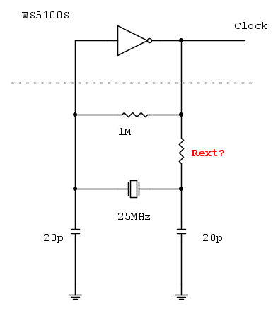
1. Ho seguito tutte le prescrizioni del produttore per la scelta del cristallo ma lui nel suo schema di riferimento riporta una Rext = 0, come posso sapere se il valore è idoneo o ne serve uno maggiore per evitare di stressare il cristallo (anche per il fatto di potenza), in modo teorico.
Ho già previsto lo spazio per la resistenza, ma vorrei evitare di ordinare il circuito e poi dover mettermi a provare le resistenze
Solitamente nei documenti dei uC riportano delle indicazioni, ma qui nulla
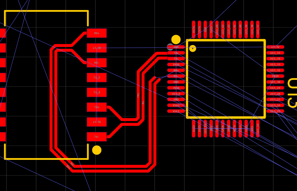
2. Forse non è la tecnica migliore, ma nel mente che disegno lo schema eseguo dei "mini" sbrogli per vedere come si sviluppa lato pratico il circuito, Permettendo di correggere l'uso delle porte
In questo caso sono le due linee che dall'integrato vanno al trasformatore per poi andare al connettore RJ45.
Il produttore si raccomanda di sbrogliarle in modo differenziale, ma nel mio caso una coppia si accavalla e dovrei usare delle via.
Dato che è un segnale HF, come mi consigliate di gestire la cosa ?
Metto due coppie di via passanti e incrocio i segnali (TX/RX) a 90° ?
Ringrazio tutti per la disponibilità

Non apro altri Topic, credo abbia senso continuare qua. Nel caso ditemelo che provvedo
Al momento ho due problemi:
1. Ho seguito tutte le prescrizioni del produttore per la scelta del cristallo ma lui nel suo schema di riferimento riporta una Rext = 0, come posso sapere se il valore è idoneo o ne serve uno maggiore per evitare di stressare il cristallo (anche per il fatto di potenza), in modo teorico.
Ho già previsto lo spazio per la resistenza, ma vorrei evitare di ordinare il circuito e poi dover mettermi a provare le resistenze
Solitamente nei documenti dei uC riportano delle indicazioni, ma qui nulla
2. Forse non è la tecnica migliore, ma nel mente che disegno lo schema eseguo dei "mini" sbrogli per vedere come si sviluppa lato pratico il circuito, Permettendo di correggere l'uso delle porte
In questo caso sono le due linee che dall'integrato vanno al trasformatore per poi andare al connettore RJ45.
Il produttore si raccomanda di sbrogliarle in modo differenziale, ma nel mio caso una coppia si accavalla e dovrei usare delle via.
Dato che è un segnale HF, come mi consigliate di gestire la cosa ?
Metto due coppie di via passanti e incrocio i segnali (TX/RX) a 90° ?
Ringrazio tutti per la disponibilità

1
voti
Se è un trasformatore di segnale del tipo interfaccia Ethernet potresti invertire sia in ingresso che in uscita mantenendo il segnale inalterato.
Non penso che il trasformatore sia polarizzato.
Il segnale invece lo potrebbe essere quasi sicuramente.
In ogni caso cercherei di prendere ispirazione dagli schemi dettagliati di un Raspberry sia per la gestione del quarzo che per le restanti interfacce.
Ciao
Non penso che il trasformatore sia polarizzato.
Il segnale invece lo potrebbe essere quasi sicuramente.
In ogni caso cercherei di prendere ispirazione dagli schemi dettagliati di un Raspberry sia per la gestione del quarzo che per le restanti interfacce.
Ciao
600 Elettra
1
voti
Per semplificare la realizzazione, propongo la mia idea che utilizza tecnologie già disponibili e ampiamente collaudate con garanzia elevata di funzionamento:
- Sul BIOS del PC è impostato il boot automatico in caso di ripristino alimentazione dopo blackout
- L'alimentazione elettrica al PC è sezionata tramite interruttore gestibile da remoto (radio oppure TCP/IP)
- Quando si vuole accendere il PC, è sufficiente attivare da remoto il sezionatore dell'alimentazione per la chiusura del circuiito
- Eventuali esigenze di acquisizione dati e/o di procedure da eseguire post-boot sono attuabili via programmazione a livello di sistema operativo del PC
27 messaggi
• Pagina 2 di 3 • 1, 2, 3
Torna a Realizzazioni, interfacciamento e nozioni generali.
Chi c’è in linea
Visitano il forum: Nessuno e 15 ospiti

Elettrotecnica e non solo (admin)
Un gatto tra gli elettroni (IsidoroKZ)
Esperienza e simulazioni (g.schgor)
Moleskine di un idraulico (RenzoDF)
Il Blog di ElectroYou (webmaster)
Idee microcontrollate (TardoFreak)
PICcoli grandi PICMicro (Paolino)
Il blog elettrico di carloc (carloc)
DirtEYblooog (dirtydeeds)
Di tutto... un po' (jordan20)
AK47 (lillo)
Esperienze elettroniche (marco438)
Telecomunicazioni musicali (clavicordo)
Automazione ed Elettronica (gustavo)
Direttive per la sicurezza (ErnestoCappelletti)
EYnfo dall'Alaska (mir)
Apriamo il quadro! (attilio)
H7-25 (asdf)
Passione Elettrica (massimob)
Elettroni a spasso (guidob)
Bloguerra (guerra)





