Ciao a tutti, oggi sono alle prese con un nuovo pregetto.
In poche parole sto cercando di costruire un antifurto, che comprende un modulo gps e un modulo gsm, da applicare al mio scooter.
Il modulo dovrebbe attivarsi da cellulare, e in caso di furto mi invia la posizione, latitudine e longitudine, tramite sms.
Per assolvere a questi due compiti ho usato un modulo gsm della SIMCom SIM900 e un modulo gps della GlobalTop FGPMMOPA6C.
Il tutto gestito da un PIC della microchip PIC18F26K22.
Come primo passo ho costruito due schede distinte per verificare tutte le funzionalità dei due dispositivi, e grazie anche all'aiuto di Paolino sono riuscito a risolvere quasi tutti i miei problemi.
Adesso sto analizzando la sezione di alimentazione e mi è venuto qualche dubbio.
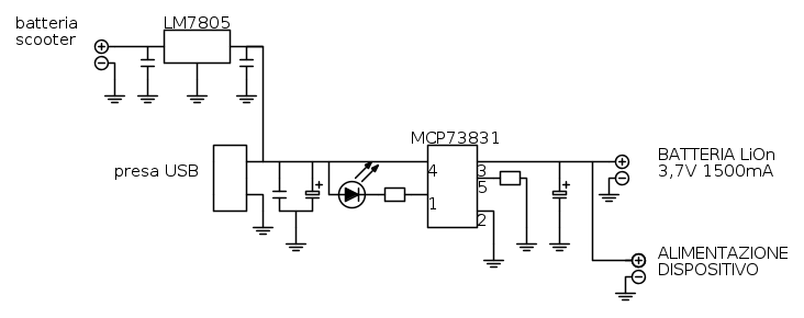
Il mio antifurto dovrebbe collegarsi alla batteria del mio scooter che fornisce una tensione continua all'incirca di 12V, inoltre ho previsto un'altra batteria che in caso venga scollegata la batteria della moto mi fornisca qualche ora di autonomia.
Come batteria ho optato per una Li-ion da 3,7V 1500mA, che mantengo in carica con un MCP73831 della microchip.
A questo punto devo solo portare la tensione prelevata dalla batteria dello scooter da 12V a 5v per alimentare il mio MCP73831, per questo uso un LM7805.
Ho aggiunto anche una presa USB per poter alimentare la mia batteria anche in laboratorio.
Analizzando i consumi di corrente so che il mio battery charge può fornire un massimo di 500mA per la ricarica della batteria, e i due dispositivi più il PIC non vanno oltre i 350mA di consumo . Sul datasheet del modulo GSM avvertono che in alcune fasi possono esserci dei picchi di assorbimento di 2A, io penso che con la batteria da 1500mA e dei condensatori in parrallelo all'alimentazione posso ovviare al problema.
Cosa ne dite, c'è qualche errrore?
Grazie per l'aiuto.
Marcello
Antifurto per scooter
Moderatore:
Paolino
23 messaggi
• Pagina 1 di 3 • 1, 2, 3
1
voti
Il 7805 in quelle condizioni consuma circa 2.5W..
Compralo in package TO-3 che sopporta una dissipazione di potenza maggiore rispetto al TO-220 e fratellini più piccini, ovviamente. :)
Dai una occhiata al datasheet, ci sono i grafici della dissipazione di potenza.

Edit: i condensatori di bypass vanno messi ciascuno vicino il più possibile ai pin di alimentazione degli integrati.
Compralo in package TO-3 che sopporta una dissipazione di potenza maggiore rispetto al TO-220 e fratellini più piccini, ovviamente. :)
Dai una occhiata al datasheet, ci sono i grafici della dissipazione di potenza.

Edit: i condensatori di bypass vanno messi ciascuno vicino il più possibile ai pin di alimentazione degli integrati.
1
voti
Grazie per il consiglio Gohan,
per il problema del riscaldamento del 7805 poteri mettere in serie all'ingresso del regolatore una resistenza da 7ohm 5w per avere un acaduta di tensione di 3,5V con 500 mA in assorbimento.
Così andrei a diminuire la potenza dissipata dal regolatore.
Cosa ne dici?
Una cosa strana è che sul datasheet del MCP73831 come valore di Supply Current "ISS" mi da un typical 510 uA e max di 1500 μA in fase di carica, ben lontani dai miei teorici 500mA in out.
Dove è l'errore?
Grazie
Marcello.
per il problema del riscaldamento del 7805 poteri mettere in serie all'ingresso del regolatore una resistenza da 7ohm 5w per avere un acaduta di tensione di 3,5V con 500 mA in assorbimento.
Così andrei a diminuire la potenza dissipata dal regolatore.
Cosa ne dici?
Una cosa strana è che sul datasheet del MCP73831 come valore di Supply Current "ISS" mi da un typical 510 uA e max di 1500 μA in fase di carica, ben lontani dai miei teorici 500mA in out.
Dove è l'errore?
Grazie
Marcello.
1
voti
Posta il link del datasheet così lo guardiamo assieme..
Tra l'altro non mi è chiara questa frase, sarà che è tardi:
Quale è il circuito del "battery charge"? Al momento non mi è chiara la situazione, scusa..
Per la soluzione con il resistore, puoi fare una prova e relative misure, ma non sono sicuro che funzioni. Vedi anche lo schema interno del regolatore dal datasheet.
Tra l'altro non mi è chiara questa frase, sarà che è tardi:
Analizzando i consumi di corrente so che il mio battery charge può fornire un massimo di 500mA
Quale è il circuito del "battery charge"? Al momento non mi è chiara la situazione, scusa..
Per la soluzione con il resistore, puoi fare una prova e relative misure, ma non sono sicuro che funzioni. Vedi anche lo schema interno del regolatore dal datasheet.
1
voti
Posta il link del datasheet così lo guardiamo assieme..
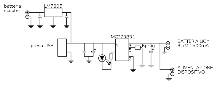
Questo è il link del http://docs-europe.electrocomponents.com/webdocs/0d2b/0900766b80d2b53a.pdf MCP73831 che ha la funzione di ricarica della batteria agli ioni di litio.
In base al valore della resistenza RPro è possibile scegliere la corrente massima di carica. Con una resistenza da 2k si ottiene una corrente massima di circa 500mA.
Il mio intento è quello di alimentare Gps, Gsm e PIC direttamente dalla batteria che mantengo in carica con il MCP73831, mentre per l'alimentazione di quest'ultimo uso un LM7805.
Supponendo la peggiore delle ipotesi, cioè che la batteria sia completamente scarica, l'MCP73831 eroga 500mA ma in ingresso quanti ne richiede?
Dal data scheet vedo che come valore di
Supply Current "ISS" typical 510uA max 1500 μA
ma mi sembra un valore troppo basso.
1
voti
Ciao, ieri sera sono riuscito a fare delle prove e questi sono i risultati:
ho collegato l'amperometro tra l'uscita del regolatore LM7805 e l'ingresso del MCP73831 per capire quanta corrente assorbe il dispositivo per la carica della batteria.
Con la batteria quasi completamente carica, cioè ad una tensione di 4,1V la corrente in uscita dal 7805 è di 150mA con collegato il modulo gps, il modulo gsm e il PIC.
Con la betteria ad una tensione di 3,83V l'assorbimento è aumentato fino a 360 mA.
In ingresso al regolatore portavo una tensione di 12V e quindi la potenza dissipata dal mio 7805 è stata di 2,52W.
A questo punto, come mi hai suggerito, con il package TO-3 non dovrei avere problemi di surriscaldamento eccessivo.
ho collegato l'amperometro tra l'uscita del regolatore LM7805 e l'ingresso del MCP73831 per capire quanta corrente assorbe il dispositivo per la carica della batteria.
Con la batteria quasi completamente carica, cioè ad una tensione di 4,1V la corrente in uscita dal 7805 è di 150mA con collegato il modulo gps, il modulo gsm e il PIC.
Con la betteria ad una tensione di 3,83V l'assorbimento è aumentato fino a 360 mA.
In ingresso al regolatore portavo una tensione di 12V e quindi la potenza dissipata dal mio 7805 è stata di 2,52W.
A questo punto, come mi hai suggerito, con il package TO-3 non dovrei avere problemi di surriscaldamento eccessivo.
2
voti
Una domanda,
ricello9: mi dai il link della batteria? In futuro vorrei fare delle prove ma sono un po' digiuno...
Grazie.
Paolo.
Grazie.
Paolo.
"Houston, Tranquillity Base here. The Eagle has landed." - Neil A.Armstrong
-------------------------------------------------------------
PIC Experience - http://www.picexperience.it
-------------------------------------------------------------
PIC Experience - http://www.picexperience.it
-

Paolino
32,6k 8 12 13 - G.Master EY

- Messaggi: 4226
- Iscritto il: 20 gen 2006, 11:42
- Località: Vigevano (PV)
2
voti
"Houston, Tranquillity Base here. The Eagle has landed." - Neil A.Armstrong
-------------------------------------------------------------
PIC Experience - http://www.picexperience.it
-------------------------------------------------------------
PIC Experience - http://www.picexperience.it
-

Paolino
32,6k 8 12 13 - G.Master EY

- Messaggi: 4226
- Iscritto il: 20 gen 2006, 11:42
- Località: Vigevano (PV)
23 messaggi
• Pagina 1 di 3 • 1, 2, 3
Torna a Realizzazioni, interfacciamento e nozioni generali.
Chi c’è in linea
Visitano il forum: Nessuno e 10 ospiti

Elettrotecnica e non solo (admin)
Un gatto tra gli elettroni (IsidoroKZ)
Esperienza e simulazioni (g.schgor)
Moleskine di un idraulico (RenzoDF)
Il Blog di ElectroYou (webmaster)
Idee microcontrollate (TardoFreak)
PICcoli grandi PICMicro (Paolino)
Il blog elettrico di carloc (carloc)
DirtEYblooog (dirtydeeds)
Di tutto... un po' (jordan20)
AK47 (lillo)
Esperienze elettroniche (marco438)
Telecomunicazioni musicali (clavicordo)
Automazione ed Elettronica (gustavo)
Direttive per la sicurezza (ErnestoCappelletti)
EYnfo dall'Alaska (mir)
Apriamo il quadro! (attilio)
H7-25 (asdf)
Passione Elettrica (massimob)
Elettroni a spasso (guidob)
Bloguerra (guerra)





