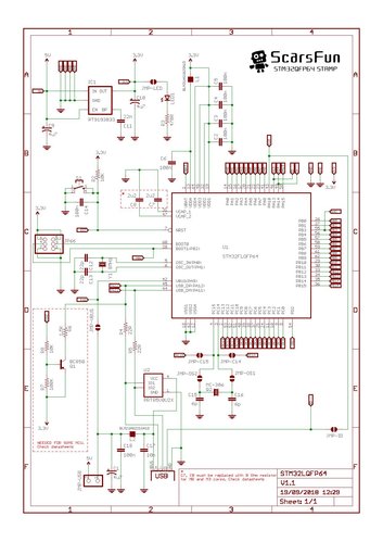
Ho apposto diverse migliorie dalla prima versione.
ScarsFun STM32QFP64 Stamp V1.1
Moderatore:
Paolino
16 messaggi
• Pagina 1 di 2 • 1, 2
6
voti
Ho apposto diverse migliorie dalla prima versione.
0
voti
grazie
rugweri
WALTERmwp,
sto cercando di fare qualche test x vedere se funziona tutto.
purtroppo lo scaricatore esd mi da problemi con la USB. eliminandolo funziona tutto bene.
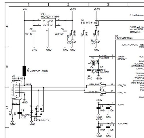
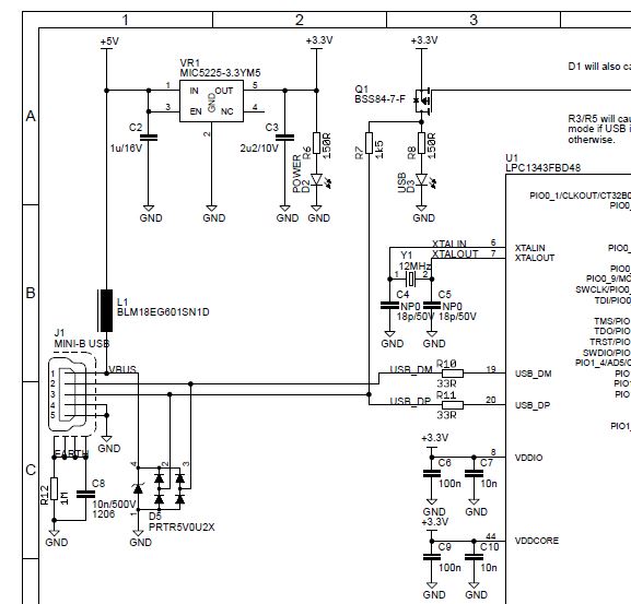
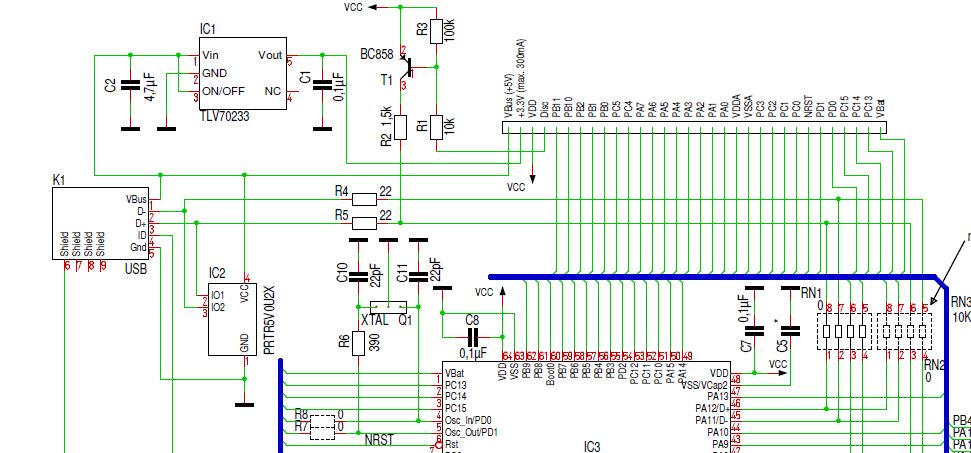
non credo di aver sbagliato qualcosa: lo schema per proteggere la USB è molto semplice ed è uguale a diversi progetti simili:
Sospetto il componente fasullo (PRTR5V0U2X), ho comprato tutto su Aliexpress.
Ci sono un paio di negozi nella mia città che forse possono ordinarmi il componente originale. Mi roderebbe un po dover ordinare da RS o Digikey e spendere 15€ di spedizione per un componete da 40 cent!
In ogni caso non è un dispositivo fondamentale x il funzionamento, su molte schede di sviluppo non c'è.
sto cercando di fare qualche test x vedere se funziona tutto.
purtroppo lo scaricatore esd mi da problemi con la USB. eliminandolo funziona tutto bene.
non credo di aver sbagliato qualcosa: lo schema per proteggere la USB è molto semplice ed è uguale a diversi progetti simili:
Sospetto il componente fasullo (PRTR5V0U2X), ho comprato tutto su Aliexpress.
Ci sono un paio di negozi nella mia città che forse possono ordinarmi il componente originale. Mi roderebbe un po dover ordinare da RS o Digikey e spendere 15€ di spedizione per un componete da 40 cent!
In ogni caso non è un dispositivo fondamentale x il funzionamento, su molte schede di sviluppo non c'è.
0
voti
se riesci a bypassarlo, potresti provare a sostituirlo con quello presente su un altro dispositivo(se lo hai) ?pusillus ha scritto:(...) purtroppo lo scaricatore esd mi da problemi con la USB. eliminandolo funziona tutto bene (...)
Sono quattro punti di saldatura, magari ce la fai.
Saluti
W - U.H.F.
-

WALTERmwp
30,2k 4 8 13 - G.Master EY

- Messaggi: 8990
- Iscritto il: 17 lug 2010, 18:42
- Località: le 4 del mattino
0
voti
WALTERmwp ha scritto:... potresti provare a sostituirlo con quello presente su un altro dispositivo(se lo hai) ?
Purtroppo non ne ho da cannibalizzare.
In ogni caso probabilmente nn è lui il problema. Inizio a sospettare che sia il micro con qualche problema:
si pianta e si restarta a suo piacimento. per questo vedevo che la USB si connette e disconnette di continuo.
Alla fine si inchioda proprio e addirittura mi fa piantare il programmatore ST-LINK che non riconosce piu il micro collegato e, non so come, si inchioda anche lui. Ho dovuto riprogrammare ST-LINK un paio di volte con la utility per firmware upgrade.
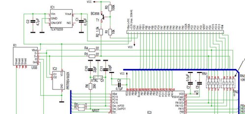
Ho allestito un altro modulo ma ho installato un STM32F105 piuttosto che un STM32F103 e funziona tutto... per il momento. C'è da dire che il 105 non necessita del circuito con transistor e la resistenza da 1.5K per vedere la USB, basta collegare il jumper del VBUS.
Appena mi è possibile andrò avanti con qualche altra verifica... ma il tempo è tiranno.
0
voti
speedyant ha scritto:Grande!![]()
Per la parte "software", hai qualche progetto da condividere? Cosi chi volesse provarlo potrebbe "portarsi avanti".
beh diciamo che qualcosina di basic per provare il micro ce l'ho ma solo sui STM32F103 e 105. però la board va bene per parecchi micro M0, M0+, F3, F4, perché hanno lo stesso pinout.
0
voti
Buone notizie,
ho allestito un altro modulino, stavolta con STM32F103RET6 e funziona tutto.
era fasullo il micro che ho montato sul primo modulo e mi ha portato fuori strada, convincendomi che era il PCB o qualche altro componente.
...spero che gli altri 3 micro uguali al primo (stesso venditore), siano buoni!
ho allestito un altro modulino, stavolta con STM32F103RET6 e funziona tutto.
era fasullo il micro che ho montato sul primo modulo e mi ha portato fuori strada, convincendomi che era il PCB o qualche altro componente.
...spero che gli altri 3 micro uguali al primo (stesso venditore), siano buoni!
16 messaggi
• Pagina 1 di 2 • 1, 2
Torna a Realizzazioni, interfacciamento e nozioni generali.
Chi c’è in linea
Visitano il forum: Nessuno e 10 ospiti

Elettrotecnica e non solo (admin)
Un gatto tra gli elettroni (IsidoroKZ)
Esperienza e simulazioni (g.schgor)
Moleskine di un idraulico (RenzoDF)
Il Blog di ElectroYou (webmaster)
Idee microcontrollate (TardoFreak)
PICcoli grandi PICMicro (Paolino)
Il blog elettrico di carloc (carloc)
DirtEYblooog (dirtydeeds)
Di tutto... un po' (jordan20)
AK47 (lillo)
Esperienze elettroniche (marco438)
Telecomunicazioni musicali (clavicordo)
Automazione ed Elettronica (gustavo)
Direttive per la sicurezza (ErnestoCappelletti)
EYnfo dall'Alaska (mir)
Apriamo il quadro! (attilio)
H7-25 (asdf)
Passione Elettrica (massimob)
Elettroni a spasso (guidob)
Bloguerra (guerra)


